Go to JCI Insight
  • About
  • Editors
  • Consulting Editors
  • For authors
  • Publication ethics
  • Publication alerts by email
  • Advertising
  • Job board
  • Contact
  • Clinical Research and Public Health
  • Current issue
  • Past issues
  • By specialty
    • COVID-19
    • Cardiology
    • Gastroenterology
    • Immunology
    • Metabolism
    • Nephrology
    • Neuroscience
    • Oncology
    • Pulmonology
    • Vascular biology
    • All ...
  • Videos
    • ASCI Milestone Awards
    • Video Abstracts
    • Conversations with Giants in Medicine
  • Reviews
    • View all reviews ...
    • Clinical innovation and scientific progress in GLP-1 medicine (Nov 2025)
    • Pancreatic Cancer (Jul 2025)
    • Complement Biology and Therapeutics (May 2025)
    • Evolving insights into MASLD and MASH pathogenesis and treatment (Apr 2025)
    • Microbiome in Health and Disease (Feb 2025)
    • Substance Use Disorders (Oct 2024)
    • Clonal Hematopoiesis (Oct 2024)
    • View all review series ...
  • Viewpoint
  • Collections
    • In-Press Preview
    • Clinical Research and Public Health
    • Research Letters
    • Letters to the Editor
    • Editorials
    • Commentaries
    • Editor's notes
    • Reviews
    • Viewpoints
    • 100th anniversary
    • Top read articles

  • Current issue
  • Past issues
  • Specialties
  • Reviews
  • Review series
  • ASCI Milestone Awards
  • Video Abstracts
  • Conversations with Giants in Medicine
  • In-Press Preview
  • Clinical Research and Public Health
  • Research Letters
  • Letters to the Editor
  • Editorials
  • Commentaries
  • Editor's notes
  • Reviews
  • Viewpoints
  • 100th anniversary
  • Top read articles
  • About
  • Editors
  • Consulting Editors
  • For authors
  • Publication ethics
  • Publication alerts by email
  • Advertising
  • Job board
  • Contact
A noncanonical parasubthalamic nucleus–to–extended amygdala circuit converts chronic social stress into anxiety
Na Liu, Jun Wang, Huan Wang, Bin Gao, Zheng Lin, Tian-Le Xu, Shumin Duan, Han Xu
Na Liu, Jun Wang, Huan Wang, Bin Gao, Zheng Lin, Tian-Le Xu, Shumin Duan, Han Xu
View: Text | PDF
Research Article Cell biology Neuroscience

A noncanonical parasubthalamic nucleus–to–extended amygdala circuit converts chronic social stress into anxiety

  • Text
  • PDF
Abstract

Anxiety disorders pose a substantial threat to global mental health, with chronic stress identified as a major etiologic factor. Over the past few decades, extensive studies have revealed that chronic stress induces anxiety states through a distributed neuronal network of interconnected brain structures. However, the precise circuit mechanisms underlying the transition from chronic stress to anxiety remain incompletely understood. Employing the chronic social defeat stress (CSDS) paradigm in mice, we uncovered a critical role of the parasubthalamic nucleus (PSTh) in both the induction and expression of anxiety-like behavior. The anxiogenic effect was mediated by an excitatory trisynaptic circuitry involving the lateral parabrachial nucleus (LPB), PSTh, and bed nucleus of the stria terminalis (BNST). Furthermore, CSDS downregulated Kv4.3 channels in glutamatergic neurons of the PSTh. Reexpression of these channels dampened neuronal overexcitability and alleviated anxiety-like behavior in stressed animals. In parallel with the well-known anxiety network centered on the amygdala, here we identify a noncanonical LPB-PSTh-BNST pathway in the transformation of stress into anxiety. These findings suggest that the PSTh may serve as a potential therapeutic target for anxiety-related disorders.

Authors

Na Liu, Jun Wang, Huan Wang, Bin Gao, Zheng Lin, Tian-Le Xu, Shumin Duan, Han Xu

×

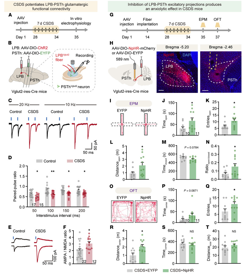
Figure 6

The potentiated LPB-PSTh excitatory pathway mediates anxiety-like behavior induced by CSDS.

Options: View larger image (or click on image) Download as PowerPoint
The potentiated LPB-PSTh excitatory pathway mediates anxiety-like behavi...
(A and B) Experimental timeline (A) and schematic diagram (B) of whole-cell patch-clamp recordings from LPB-PSTh projections. (C) Representative traces of postsynaptic currents recorded from PSThVglut2 neurons in response to paired-pulse light stimuli. (D) PPR of postsynaptic currents. n = 17 neurons from 7 mice for control, and n = 15 neurons from 3 mice for CSDS. (E) Representative traces of postsynaptic AMPA (bottom) and NMDA (top) currents. (F) Quantification of AMPA/NMDA ratio. n = 22 neurons from 7 mice for control, and n = 12 neurons from 3 mice for CSDS. (G) Experimental scheme showing optogenetic suppression of LPB-PSTh projections during anxiety expression in CSDS mice. (H) Schematic description and representative images of NpHR expression. Scale bars: 200 μm. (I and O) Representative movement traces after CSDS. (J–N) Behavioral statistics of the EPM test, including time spent (J), number of entries (K), distance traveled (L) in open arms, time spent in closed arms (M), and the open/closed ratio (N). (P–T) Behavioral statistics of the OFT, including time spent (P), number of entries (Q), distance traveled (R) in center zone, time spent in corner zones (S), and total distance traveled (T). n = 10 mice for the CSDS+EYFP group, and n = 11 mice for the CSDS+NpHR group. Data are shown as the mean ± SEM. *P < 0.05; **P < 0.01; 2-way ANOVA, Bonferroni’s multiple-comparison post hoc tests in D; 2-tailed unpaired t test in F, J–N, and P–T.

Copyright © 2026 American Society for Clinical Investigation
ISSN: 0021-9738 (print), 1558-8238 (online)

Sign up for email alerts