Go to JCI Insight
  • About
  • Editors
  • Consulting Editors
  • For authors
  • Publication ethics
  • Publication alerts by email
  • Advertising
  • Job board
  • Contact
  • Clinical Research and Public Health
  • Current issue
  • Past issues
  • By specialty
    • COVID-19
    • Cardiology
    • Gastroenterology
    • Immunology
    • Metabolism
    • Nephrology
    • Neuroscience
    • Oncology
    • Pulmonology
    • Vascular biology
    • All ...
  • Videos
    • Conversations with Giants in Medicine
    • Video Abstracts
  • Reviews
    • View all reviews ...
    • Clinical innovation and scientific progress in GLP-1 medicine (Nov 2025)
    • Pancreatic Cancer (Jul 2025)
    • Complement Biology and Therapeutics (May 2025)
    • Evolving insights into MASLD and MASH pathogenesis and treatment (Apr 2025)
    • Microbiome in Health and Disease (Feb 2025)
    • Substance Use Disorders (Oct 2024)
    • Clonal Hematopoiesis (Oct 2024)
    • View all review series ...
  • Viewpoint
  • Collections
    • In-Press Preview
    • Clinical Research and Public Health
    • Research Letters
    • Letters to the Editor
    • Editorials
    • Commentaries
    • Editor's notes
    • Reviews
    • Viewpoints
    • 100th anniversary
    • Top read articles

  • Current issue
  • Past issues
  • Specialties
  • Reviews
  • Review series
  • Conversations with Giants in Medicine
  • Video Abstracts
  • In-Press Preview
  • Clinical Research and Public Health
  • Research Letters
  • Letters to the Editor
  • Editorials
  • Commentaries
  • Editor's notes
  • Reviews
  • Viewpoints
  • 100th anniversary
  • Top read articles
  • About
  • Editors
  • Consulting Editors
  • For authors
  • Publication ethics
  • Publication alerts by email
  • Advertising
  • Job board
  • Contact
A noncanonical parasubthalamic nucleus–to–extended amygdala circuit converts chronic social stress into anxiety
Na Liu, Jun Wang, Huan Wang, Bin Gao, Zheng Lin, Tian-Le Xu, Shumin Duan, Han Xu
Na Liu, Jun Wang, Huan Wang, Bin Gao, Zheng Lin, Tian-Le Xu, Shumin Duan, Han Xu
View: Text | PDF
Research Article Cell biology Neuroscience

A noncanonical parasubthalamic nucleus–to–extended amygdala circuit converts chronic social stress into anxiety

  • Text
  • PDF
Abstract

Anxiety disorders pose a substantial threat to global mental health, with chronic stress identified as a major etiologic factor. Over the past few decades, extensive studies have revealed that chronic stress induces anxiety states through a distributed neuronal network of interconnected brain structures. However, the precise circuit mechanisms underlying the transition from chronic stress to anxiety remain incompletely understood. Employing the chronic social defeat stress (CSDS) paradigm in mice, we uncovered a critical role of the parasubthalamic nucleus (PSTh) in both the induction and expression of anxiety-like behavior. The anxiogenic effect was mediated by an excitatory trisynaptic circuitry involving the lateral parabrachial nucleus (LPB), PSTh, and bed nucleus of the stria terminalis (BNST). Furthermore, CSDS downregulated Kv4.3 channels in glutamatergic neurons of the PSTh. Reexpression of these channels dampened neuronal overexcitability and alleviated anxiety-like behavior in stressed animals. In parallel with the well-known anxiety network centered on the amygdala, here we identify a noncanonical LPB-PSTh-BNST pathway in the transformation of stress into anxiety. These findings suggest that the PSTh may serve as a potential therapeutic target for anxiety-related disorders.

Authors

Na Liu, Jun Wang, Huan Wang, Bin Gao, Zheng Lin, Tian-Le Xu, Shumin Duan, Han Xu

×

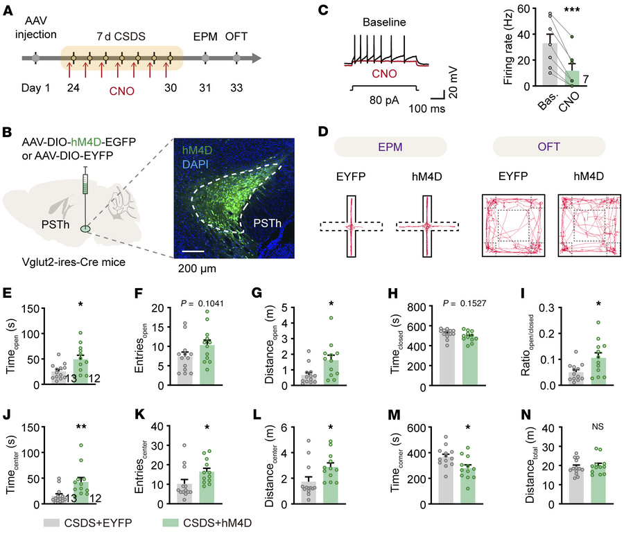
Figure 2

Inhibition of PSTh glutamatergic neurons during social defeat alleviates CSDS-induced anxiety-like behavior.

Options: View larger image (or click on image) Download as PowerPoint
Inhibition of PSTh glutamatergic neurons during social defeat alleviates...
(A) Experimental scheme showing pharmacogenetic inhibition of PSThVglut2 neurons during CSDS procedure and the measurement of anxiety-like behavior. (B) Schematic description and representative image of hM4D expression. Scale bar: 200 μm. (C) Raw traces (left) and statistical comparison of spike firing (right) in response to 80 pA current stimulus before and after CNO application (10 μM). n = 7 neurons from 2 mice. (D) Representative movement traces of an EYFP (left) and a hM4D mouse (right) in the EPM test or OFT after CSDS. (E–I) Behavioral statistics of EYFP and hM4D mice in the EPM test, including time spent (E), number of entries (F), distance traveled (G) in open arms, time spent in closed arms (H), and the open/closed ratio (I). (J–N) Behavioral statistics in the OFT, including time spent (J), number of entries (K), distance traveled (L) in the center zone, time spent in corner zones (M), and total distance traveled (N). n = 13 mice for the CSDS+EYFP group, and n = 12 mice for the CSDS+hM4D group. Data are shown as the mean ± SEM. *P < 0.05; **P < 0.01; ***P < 0.001; 2-tailed unpaired t test.

Copyright © 2026 American Society for Clinical Investigation
ISSN: 0021-9738 (print), 1558-8238 (online)

Sign up for email alerts