Go to JCI Insight
  • About
  • Editors
  • Consulting Editors
  • For authors
  • Publication ethics
  • Publication alerts by email
  • Advertising
  • Job board
  • Contact
  • Clinical Research and Public Health
  • Current issue
  • Past issues
  • By specialty
    • COVID-19
    • Cardiology
    • Gastroenterology
    • Immunology
    • Metabolism
    • Nephrology
    • Neuroscience
    • Oncology
    • Pulmonology
    • Vascular biology
    • All ...
  • Videos
    • Conversations with Giants in Medicine
    • Video Abstracts
  • Reviews
    • View all reviews ...
    • Clinical innovation and scientific progress in GLP-1 medicine (Nov 2025)
    • Pancreatic Cancer (Jul 2025)
    • Complement Biology and Therapeutics (May 2025)
    • Evolving insights into MASLD and MASH pathogenesis and treatment (Apr 2025)
    • Microbiome in Health and Disease (Feb 2025)
    • Substance Use Disorders (Oct 2024)
    • Clonal Hematopoiesis (Oct 2024)
    • View all review series ...
  • Viewpoint
  • Collections
    • In-Press Preview
    • Clinical Research and Public Health
    • Research Letters
    • Letters to the Editor
    • Editorials
    • Commentaries
    • Editor's notes
    • Reviews
    • Viewpoints
    • 100th anniversary
    • Top read articles

  • Current issue
  • Past issues
  • Specialties
  • Reviews
  • Review series
  • Conversations with Giants in Medicine
  • Video Abstracts
  • In-Press Preview
  • Clinical Research and Public Health
  • Research Letters
  • Letters to the Editor
  • Editorials
  • Commentaries
  • Editor's notes
  • Reviews
  • Viewpoints
  • 100th anniversary
  • Top read articles
  • About
  • Editors
  • Consulting Editors
  • For authors
  • Publication ethics
  • Publication alerts by email
  • Advertising
  • Job board
  • Contact
Sarcospan protects against LGMD R5 via remodeling of the sarcoglycan complex composition in dystrophic mice
Ekaterina I. Mokhonova, Daniel Helzer, Ravinder Malik, Hafsa Mamsa, Jackson Walker, Mark Maslanka, Tess S. Fleser, Mohammad H. Afsharinia, Shiheng Liu, Johan Holmberg, Z. Hong Zhou, Eric J. Deeds, Kirk C. Hansen, Elizabeth M. McNally, Rachelle H. Crosbie
Ekaterina I. Mokhonova, Daniel Helzer, Ravinder Malik, Hafsa Mamsa, Jackson Walker, Mark Maslanka, Tess S. Fleser, Mohammad H. Afsharinia, Shiheng Liu, Johan Holmberg, Z. Hong Zhou, Eric J. Deeds, Kirk C. Hansen, Elizabeth M. McNally, Rachelle H. Crosbie
View: Text | PDF
Research Article Cell biology Muscle biology

Sarcospan protects against LGMD R5 via remodeling of the sarcoglycan complex composition in dystrophic mice

  • Text
  • PDF
Abstract

The dystrophin-glycoprotein complex (DGC) is composed of peripheral and integral membrane proteins at the muscle cell membrane that link the extracellular matrix with the intracellular cytoskeleton. While it is well established that genetic mutations that disrupt the structural integrity of the DGC result in numerous muscular dystrophies, the 3D structure of the complex has remained elusive. Two recent elegant cryoEM structures of the DGC illuminate its molecular architecture and reveal the unique structural placement of sarcospan (SSPN) within the complex. SSPN, a 25 kDa tetraspanin-like protein, anchors β-dystroglycan to the β-, γ- and δ-sarcoglycan trimer, supporting the conclusions of biochemical studies that SSPN is a core element for DGC assembly and stabilization. Here, we advance these studies by revealing that SSPN provides scaffolding in δ-sarcoglycanopathies, enabling substitution of δ-sarcoglycan by its homolog, ζ-sarcoglycan, leading to the structural integrity of the DGC and prevention of limb-girdle muscular dystrophy R5. Three-dimensional modeling reveals that ζ-sarcoglycan preserves protein-protein interactions with the sarcospan, sarcoglycans, dystroglycan, and dystrophin. The structural integrity of the complex maintains myofiber attachment to the extracellular matrix and protects the cell membrane from contraction-induced damage. These findings demonstrate that sarcospan prevents limb-girdle muscular dystrophy R5 by remodeling of the sarcoglycan complex composition.

Authors

Ekaterina I. Mokhonova, Daniel Helzer, Ravinder Malik, Hafsa Mamsa, Jackson Walker, Mark Maslanka, Tess S. Fleser, Mohammad H. Afsharinia, Shiheng Liu, Johan Holmberg, Z. Hong Zhou, Eric J. Deeds, Kirk C. Hansen, Elizabeth M. McNally, Rachelle H. Crosbie

×

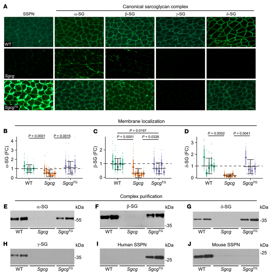
Figure 8

SSPN restores membrane expression protein interactions of α-, β- and δ-sarcoglycans.

Options: View larger image (or click on image) Download as PowerPoint
SSPN restores membrane expression protein interactions of α-, β- and δ-s...
(A) Indirect immunofluorescence assays of transverse WT, Sgcg, and SgcgTG quadriceps cryosections using the indicated antibodies. Scale bar: 50 μm. (B–D) Quantification of sarcoglycan abundance at the sarcolemma, n = 4–6 mice per genotype, 49 individual myofiber measurements per mouse (total 196–294 myofibers per genotype). Data are presented as fold change (FC) relative to WT (mean ± SD) for individual mice within a genotype. The mean ± SD for each genotype is provided with black solid bars (dashed line represents mean of WT samples). Statistical analysis was performed by fitting a generalized linear model. (E–J) Immunoblotting of the eluate fractions of lectin (sWGA) purifications from all 3 genotypes using the indicated antibodies (n = 2–3 per genotype). Proteins that interact in a complex can be detected in eluate fractions.

Copyright © 2025 American Society for Clinical Investigation
ISSN: 0021-9738 (print), 1558-8238 (online)

Sign up for email alerts