Go to JCI Insight
  • About
  • Editors
  • Consulting Editors
  • For authors
  • Publication ethics
  • Publication alerts by email
  • Advertising
  • Job board
  • Contact
  • Clinical Research and Public Health
  • Current issue
  • Past issues
  • By specialty
    • COVID-19
    • Cardiology
    • Gastroenterology
    • Immunology
    • Metabolism
    • Nephrology
    • Neuroscience
    • Oncology
    • Pulmonology
    • Vascular biology
    • All ...
  • Videos
    • Conversations with Giants in Medicine
    • Video Abstracts
  • Reviews
    • View all reviews ...
    • Clinical innovation and scientific progress in GLP-1 medicine (Nov 2025)
    • Pancreatic Cancer (Jul 2025)
    • Complement Biology and Therapeutics (May 2025)
    • Evolving insights into MASLD and MASH pathogenesis and treatment (Apr 2025)
    • Microbiome in Health and Disease (Feb 2025)
    • Substance Use Disorders (Oct 2024)
    • Clonal Hematopoiesis (Oct 2024)
    • View all review series ...
  • Viewpoint
  • Collections
    • In-Press Preview
    • Clinical Research and Public Health
    • Research Letters
    • Letters to the Editor
    • Editorials
    • Commentaries
    • Editor's notes
    • Reviews
    • Viewpoints
    • 100th anniversary
    • Top read articles

  • Current issue
  • Past issues
  • Specialties
  • Reviews
  • Review series
  • Conversations with Giants in Medicine
  • Video Abstracts
  • In-Press Preview
  • Clinical Research and Public Health
  • Research Letters
  • Letters to the Editor
  • Editorials
  • Commentaries
  • Editor's notes
  • Reviews
  • Viewpoints
  • 100th anniversary
  • Top read articles
  • About
  • Editors
  • Consulting Editors
  • For authors
  • Publication ethics
  • Publication alerts by email
  • Advertising
  • Job board
  • Contact
Sarcospan protects against LGMD R5 via remodeling of the sarcoglycan complex composition in dystrophic mice
Ekaterina I. Mokhonova, Daniel Helzer, Ravinder Malik, Hafsa Mamsa, Jackson Walker, Mark Maslanka, Tess S. Fleser, Mohammad H. Afsharinia, Shiheng Liu, Johan Holmberg, Z. Hong Zhou, Eric J. Deeds, Kirk C. Hansen, Elizabeth M. McNally, Rachelle H. Crosbie
Ekaterina I. Mokhonova, Daniel Helzer, Ravinder Malik, Hafsa Mamsa, Jackson Walker, Mark Maslanka, Tess S. Fleser, Mohammad H. Afsharinia, Shiheng Liu, Johan Holmberg, Z. Hong Zhou, Eric J. Deeds, Kirk C. Hansen, Elizabeth M. McNally, Rachelle H. Crosbie
View: Text | PDF
Research Article Cell biology Muscle biology

Sarcospan protects against LGMD R5 via remodeling of the sarcoglycan complex composition in dystrophic mice

  • Text
  • PDF
Abstract

The dystrophin-glycoprotein complex (DGC) is composed of peripheral and integral membrane proteins at the muscle cell membrane that link the extracellular matrix with the intracellular cytoskeleton. While it is well established that genetic mutations that disrupt the structural integrity of the DGC result in numerous muscular dystrophies, the 3D structure of the complex has remained elusive. Two recent elegant cryoEM structures of the DGC illuminate its molecular architecture and reveal the unique structural placement of sarcospan (SSPN) within the complex. SSPN, a 25 kDa tetraspanin-like protein, anchors β-dystroglycan to the β-, γ- and δ-sarcoglycan trimer, supporting the conclusions of biochemical studies that SSPN is a core element for DGC assembly and stabilization. Here, we advance these studies by revealing that SSPN provides scaffolding in δ-sarcoglycanopathies, enabling substitution of δ-sarcoglycan by its homolog, ζ-sarcoglycan, leading to the structural integrity of the DGC and prevention of limb-girdle muscular dystrophy R5. Three-dimensional modeling reveals that ζ-sarcoglycan preserves protein-protein interactions with the sarcospan, sarcoglycans, dystroglycan, and dystrophin. The structural integrity of the complex maintains myofiber attachment to the extracellular matrix and protects the cell membrane from contraction-induced damage. These findings demonstrate that sarcospan prevents limb-girdle muscular dystrophy R5 by remodeling of the sarcoglycan complex composition.

Authors

Ekaterina I. Mokhonova, Daniel Helzer, Ravinder Malik, Hafsa Mamsa, Jackson Walker, Mark Maslanka, Tess S. Fleser, Mohammad H. Afsharinia, Shiheng Liu, Johan Holmberg, Z. Hong Zhou, Eric J. Deeds, Kirk C. Hansen, Elizabeth M. McNally, Rachelle H. Crosbie

×

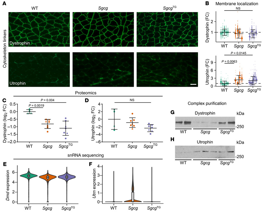
Figure 10

SSPN restores dystrophin-dystroglycan association.

Options: View larger image (or click on image) Download as PowerPoint
SSPN restores dystrophin-dystroglycan association.
(A) Immunofluorescenc...
(A) Immunofluorescence staining and (B) sarcolemmal intensity quantification of dystrophin and utrophin, n = 4–5 mice per genotype, 49 individual myofiber measurements per mouse (total 196–245); data presented as fold change (FC) relative to WT, mean ± SD within each mouse and ± SD of all measurements per genotype. Statistical analysis by fitting a generalized linear model described in the methods section. (C and D) Relative protein levels from proteomics show dystrophin was reduced in the Sgcg and SgcgTG, despite similar membrane intensity values, n = 4–7. Adjusted P values (Benjamini–Hochberg procedure) from differential protein expression analysis shown. (E and F) Dmd and Utrn mRNA expression in myonuclei from single nuclei RNA-seq. Dmd expression was slightly reduced in both Sgcg (average log2 FC = –0.48) and SgcgTG (average log2 FC = –0.35) compared with WT, with SgcgTG slightly higher than Sgcg (average log2 FC = 0.14). Utrn expression was elevated in Sgcg myonuclei (average log2 FC = 3.23) above WT. (G and H) sWGA enrichment of muscle lysates and immunoblotting for dystrophin and utrophin, n = 2–3. Dystrophin-dystroglycan association was reduced in Sgcg but restored in SgcgTG samples while utrophin-dystroglycan association was similarly increased in SgcgTG and Sgcg compared with WT.

Copyright © 2025 American Society for Clinical Investigation
ISSN: 0021-9738 (print), 1558-8238 (online)

Sign up for email alerts