Go to JCI Insight
  • About
  • Editors
  • Consulting Editors
  • For authors
  • Publication ethics
  • Publication alerts by email
  • Advertising
  • Job board
  • Contact
  • Clinical Research and Public Health
  • Current issue
  • Past issues
  • By specialty
    • COVID-19
    • Cardiology
    • Gastroenterology
    • Immunology
    • Metabolism
    • Nephrology
    • Neuroscience
    • Oncology
    • Pulmonology
    • Vascular biology
    • All ...
  • Videos
    • ASCI Milestone Awards
    • Video Abstracts
    • Conversations with Giants in Medicine
  • Reviews
    • View all reviews ...
    • Clinical innovation and scientific progress in GLP-1 medicine (Nov 2025)
    • Pancreatic Cancer (Jul 2025)
    • Complement Biology and Therapeutics (May 2025)
    • Evolving insights into MASLD and MASH pathogenesis and treatment (Apr 2025)
    • Microbiome in Health and Disease (Feb 2025)
    • Substance Use Disorders (Oct 2024)
    • Clonal Hematopoiesis (Oct 2024)
    • View all review series ...
  • Viewpoint
  • Collections
    • In-Press Preview
    • Clinical Research and Public Health
    • Research Letters
    • Letters to the Editor
    • Editorials
    • Commentaries
    • Editor's notes
    • Reviews
    • Viewpoints
    • 100th anniversary
    • Top read articles

  • Current issue
  • Past issues
  • Specialties
  • Reviews
  • Review series
  • ASCI Milestone Awards
  • Video Abstracts
  • Conversations with Giants in Medicine
  • In-Press Preview
  • Clinical Research and Public Health
  • Research Letters
  • Letters to the Editor
  • Editorials
  • Commentaries
  • Editor's notes
  • Reviews
  • Viewpoints
  • 100th anniversary
  • Top read articles
  • About
  • Editors
  • Consulting Editors
  • For authors
  • Publication ethics
  • Publication alerts by email
  • Advertising
  • Job board
  • Contact
Reduced EIF6 dosage attenuates TP53 activation in models of Shwachman-Diamond syndrome
Usua Oyarbide, Valentino Bezzerri, Morgan Staton, Christian Boni, Arish Shah, Marco Cipolli, Eliezer Calo, Seth J. Corey
Usua Oyarbide, Valentino Bezzerri, Morgan Staton, Christian Boni, Arish Shah, Marco Cipolli, Eliezer Calo, Seth J. Corey
View: Text | PDF
Research Article Genetics Hematology Oncology

Reduced EIF6 dosage attenuates TP53 activation in models of Shwachman-Diamond syndrome

  • Text
  • PDF
Abstract

Shwachman-Diamond syndrome (SDS) is characterized by neutropenia, exocrine pancreatic insufficiency, and bony abnormalities with an increased risk of myeloid neoplasia. Almost all cases of SDS result from biallelic mutations in Shwachman-Bodian-Diamond syndrome (SBDS). SBDS interacts with elongation factor–like 1 (EFL1) to displace eukaryotic initiation factor 6 (EIF6) from the 60S ribosomal subunit. Released EIF6 permits the assembly of ribosomal large and small subunits in the cytoplasm. Decreased EIF6 levels due to haploinsufficiency or missense mutations, which lead to decreased protein expression, may provide a somatic genetic rescue and antileukemic effects. We observed accumulation of EIF6 protein in sbds-KO zebrafish models, confirmed this accumulation in patient-derived tissues, and correlated these with changes in ribosomal proteins and tumor protein p53 (TP53) pathways. The mechanism of action for this adaptive response is unknown. To address this, we generated eif6-KO zebrafish, which do not survive more than 10 days after fertilization. We also created 2 mutants with low Eif6 expression, i.e., 5%–25% of WT levels, that could survive until adulthood. We bred them with sbds-null strains and analyzed their phenotype and biochemical properties. Low Eif6 levels reduced Tp53 pathway activation but did not rescue neutropenia in Sbds-deficient zebrafish. Further studies elucidating the interplay between SBDS, EIF6, and TP53 and cellular stress responses offer promising insights into SDS pathogenesis, somatic genetic rescue, and therapeutic strategies.

Authors

Usua Oyarbide, Valentino Bezzerri, Morgan Staton, Christian Boni, Arish Shah, Marco Cipolli, Eliezer Calo, Seth J. Corey

×

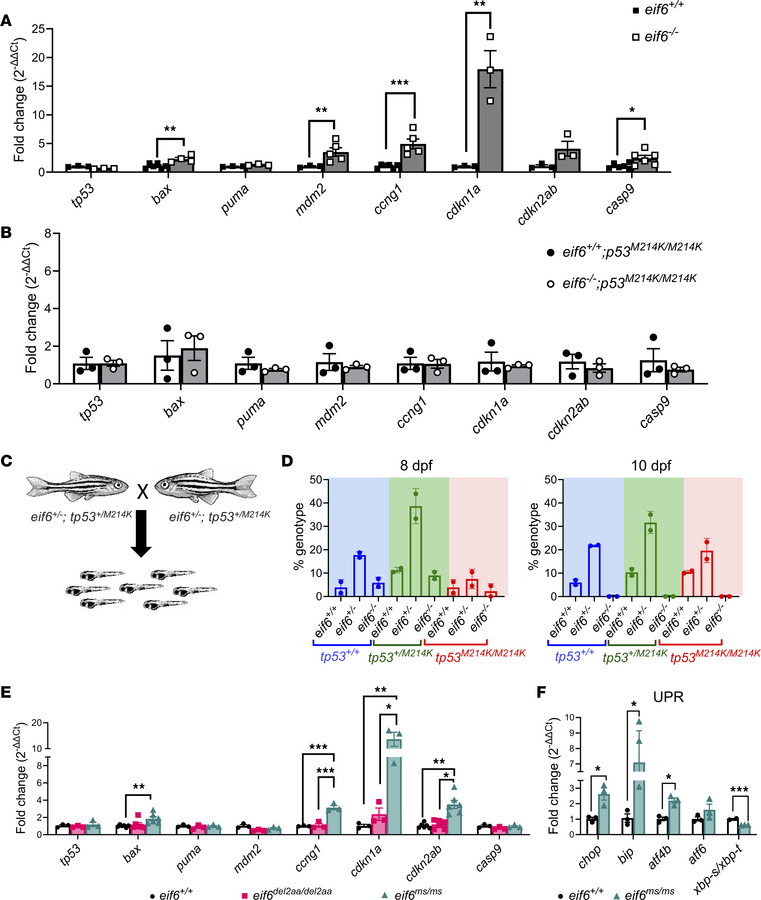
Figure 4

Tp53 pathway activation in eif6 mutants does not affect survival rates.

Options: View larger image (or click on image) Download as PowerPoint
Tp53 pathway activation in eif6 mutants does not affect survival rates.
...
RT-qPCR analysis of tp53 and its targets of WT and eif6 KO on the (A) tp53+/+ and (B) tp53M214K/M214K backgrounds. (C) Scheme of the double-heterozygote crosses (eif6+/– tp53+/M214K). (D) Percentage of survival for double-heterozygote crosses of eif6+/– tp53+/M214K at 8 and 15 dpf. (E) RT-qPCR analysis of tp53 and its targets (*P < 0.05, **P < 0.01, and ***P < 0.001, by 1-way ANOVA), and (F) UPR markers in WT and eif6ms/ms zebrafish at 5 dpf (*P < 0.05 and ***P < 0.001, by 2-tailed t test). Data represent the mean ± SEM.

Copyright © 2026 American Society for Clinical Investigation
ISSN: 0021-9738 (print), 1558-8238 (online)

Sign up for email alerts