Go to JCI Insight
  • About
  • Editors
  • Consulting Editors
  • For authors
  • Publication ethics
  • Publication alerts by email
  • Advertising
  • Job board
  • Contact
  • Clinical Research and Public Health
  • Current issue
  • Past issues
  • By specialty
    • COVID-19
    • Cardiology
    • Gastroenterology
    • Immunology
    • Metabolism
    • Nephrology
    • Neuroscience
    • Oncology
    • Pulmonology
    • Vascular biology
    • All ...
  • Videos
    • ASCI Milestone Awards
    • Video Abstracts
    • Conversations with Giants in Medicine
  • Reviews
    • View all reviews ...
    • Clinical innovation and scientific progress in GLP-1 medicine (Nov 2025)
    • Pancreatic Cancer (Jul 2025)
    • Complement Biology and Therapeutics (May 2025)
    • Evolving insights into MASLD and MASH pathogenesis and treatment (Apr 2025)
    • Microbiome in Health and Disease (Feb 2025)
    • Substance Use Disorders (Oct 2024)
    • Clonal Hematopoiesis (Oct 2024)
    • View all review series ...
  • Viewpoint
  • Collections
    • In-Press Preview
    • Clinical Research and Public Health
    • Research Letters
    • Letters to the Editor
    • Editorials
    • Commentaries
    • Editor's notes
    • Reviews
    • Viewpoints
    • 100th anniversary
    • Top read articles

  • Current issue
  • Past issues
  • Specialties
  • Reviews
  • Review series
  • ASCI Milestone Awards
  • Video Abstracts
  • Conversations with Giants in Medicine
  • In-Press Preview
  • Clinical Research and Public Health
  • Research Letters
  • Letters to the Editor
  • Editorials
  • Commentaries
  • Editor's notes
  • Reviews
  • Viewpoints
  • 100th anniversary
  • Top read articles
  • About
  • Editors
  • Consulting Editors
  • For authors
  • Publication ethics
  • Publication alerts by email
  • Advertising
  • Job board
  • Contact
Serum- and glucocorticoid-induced kinase 3 orchestrates glucocorticoid signaling to facilitate chromatin remodeling during murine adipogenesis
Qilong Chen, Jialu Guo, Yuyi Liu, Tai Du, Jiapei Liu, Yuyao Zhang, Yuming Dai, Mengdi Zhang, Ziqian Zhou, Qiyang Zhang, Caixia Wei, Qiurong Ding, Jun Qin, Qiwei Zhai, Ju Qiu, Mengle Shao, Fang Zhang, Alexander A. Soukas, Ben Zhou
Qilong Chen, Jialu Guo, Yuyi Liu, Tai Du, Jiapei Liu, Yuyao Zhang, Yuming Dai, Mengdi Zhang, Ziqian Zhou, Qiyang Zhang, Caixia Wei, Qiurong Ding, Jun Qin, Qiwei Zhai, Ju Qiu, Mengle Shao, Fang Zhang, Alexander A. Soukas, Ben Zhou
View: Text | PDF
Research Article Cell biology Metabolism

Serum- and glucocorticoid-induced kinase 3 orchestrates glucocorticoid signaling to facilitate chromatin remodeling during murine adipogenesis

  • Text
  • PDF
Abstract

Elevated glucocorticoid levels are common in conditions such as aging, chronic stress, Cushing syndrome, and glucocorticoid therapy. While glucocorticoids suppress inflammation through the glucocorticoid receptor (GR), they also cause metabolic side effects. Investigating alternative pathways beyond GR activation is crucial for reducing these side effects. Our phosphoproteomics analysis revealed that glucocorticoid exposure promotes phosphorylation at the RxxS motifs of multiple proteins in preadipocytes, including those mediated by serum- and glucocorticoid-induced kinase 3 (SGK3). SGK3 is a key mediator of glucocorticoid-induced adipogenesis, as shown by impaired adipogenesis after SGK3 inhibition or genetic ablation. Sgk3-KO mice were resistant to obesity induced by glucocorticoid or a high-fat diet, and proteolysis targeting chimeras (PROTAC) targeting SGK3 reduced adipogenesis in both obese mice and in a thyroid eye disease cell line. Mechanistically, SGK3 translocated to the nucleus upon glucocorticoid stimulation, interacted with and phosphorylated the BRG1 subunit of the BAF complex, and prevented BRG1 degradation, promoting chromatin remodeling necessary for adipogenesis. These findings highlight SGK3 as a potential therapeutic target to mitigate metabolic side effects of elevated glucocorticoid levels.

Authors

Qilong Chen, Jialu Guo, Yuyi Liu, Tai Du, Jiapei Liu, Yuyao Zhang, Yuming Dai, Mengdi Zhang, Ziqian Zhou, Qiyang Zhang, Caixia Wei, Qiurong Ding, Jun Qin, Qiwei Zhai, Ju Qiu, Mengle Shao, Fang Zhang, Alexander A. Soukas, Ben Zhou

×

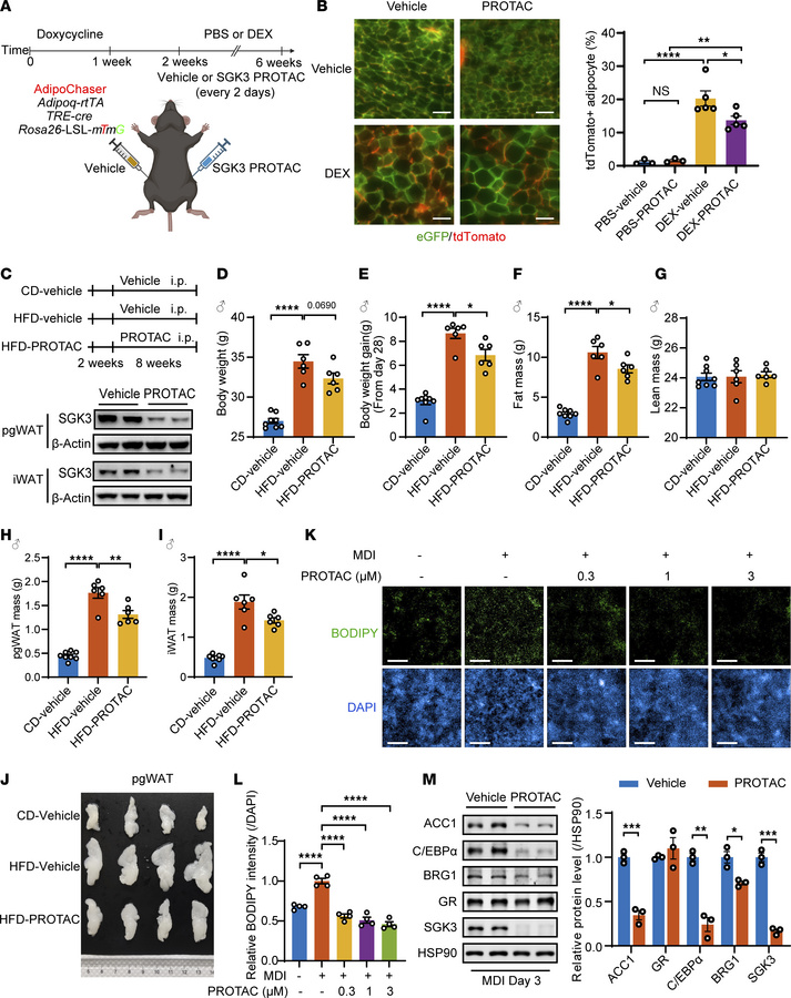
Figure 8

Pharmaceutical targeting of SGK3 attenuates HFD-induced obesity in mice and adipogenesis in vivo and in human cells.

Options: View larger image (or click on image) Download as PowerPoint
Pharmaceutical targeting of SGK3 attenuates HFD-induced obesity in mice ...
(A) Experimental workflow to examine the function of SGK3 in adipogenesis in vivo using AdipoChaser-mT/mG mice. (B) Effects of SGK3 PROTAC on adipogenesis in iWAT with or without DEX treatment. Left: representative images of iWAT sections showing preexisting (green) and newborn (red) adipocytes. Right: quantification of newborn adipocytes per field. Scale bar: 100 μm. n = 3 for PBS-vehicle and PBS-PROTAC groups, n = 5 for DEX-vehicle and DEX-PROTAC groups. (C) Experimental workflow (upper) to examine the function of SGK3 PROTAC in the treatment of HFD-induced obesity. Western blot (lower) was used for detecting SGK3 in pgWAT and iWAT of control and SGK3 PROTAC-treated mice. (D–I) Body weight (D), body weight change (E), fat mass (F), lean mass (G), pgWAT weight (H), and iWAT weight (I) of mice fed with chow diet and HFD fed with or without SGK3 PROTAC treatment. n = 8 for CD-vehicle, n = 6 for HFD-vehicle and HFD-PROTAC. (J) Representative images of pgWAT of mice fed with chow diet and HFD fed with or without SGK3 PROTAC treatment. (K and L) Representative images of BODIPY staining (K) and related quantifications (L) of differentiated human preadipocytes treated with SGK3 PROTAC at indicated concentrations. Scale bar: 500 μm. n = 4 samples from different culture wells. (M) Representative Western blot and related quantifications of ACC1, C/EBPα, BRG1, GR, and SGK3 in differentiating human preadipocytes with or without SGK3 PROTAC treatment on day 3. n = 3 samples from different culture wells. Identical sample aliquots were loaded on separate gels for Western blotting analysis in M. Data in B, D–I, L, and M are represented as mean ± SEM, and 1-way ANOVA was used for statistical analysis. *P < 0.05, **P < 0. 01, ***P < 0. 001, ****P < 0. 0001.

Copyright © 2026 American Society for Clinical Investigation
ISSN: 0021-9738 (print), 1558-8238 (online)

Sign up for email alerts