Go to JCI Insight
  • About
  • Editors
  • Consulting Editors
  • For authors
  • Publication ethics
  • Publication alerts by email
  • Advertising
  • Job board
  • Contact
  • Clinical Research and Public Health
  • Current issue
  • Past issues
  • By specialty
    • COVID-19
    • Cardiology
    • Gastroenterology
    • Immunology
    • Metabolism
    • Nephrology
    • Neuroscience
    • Oncology
    • Pulmonology
    • Vascular biology
    • All ...
  • Videos
    • ASCI Milestone Awards
    • Video Abstracts
    • Conversations with Giants in Medicine
  • Reviews
    • View all reviews ...
    • Clinical innovation and scientific progress in GLP-1 medicine (Nov 2025)
    • Pancreatic Cancer (Jul 2025)
    • Complement Biology and Therapeutics (May 2025)
    • Evolving insights into MASLD and MASH pathogenesis and treatment (Apr 2025)
    • Microbiome in Health and Disease (Feb 2025)
    • Substance Use Disorders (Oct 2024)
    • Clonal Hematopoiesis (Oct 2024)
    • View all review series ...
  • Viewpoint
  • Collections
    • In-Press Preview
    • Clinical Research and Public Health
    • Research Letters
    • Letters to the Editor
    • Editorials
    • Commentaries
    • Editor's notes
    • Reviews
    • Viewpoints
    • 100th anniversary
    • Top read articles

  • Current issue
  • Past issues
  • Specialties
  • Reviews
  • Review series
  • ASCI Milestone Awards
  • Video Abstracts
  • Conversations with Giants in Medicine
  • In-Press Preview
  • Clinical Research and Public Health
  • Research Letters
  • Letters to the Editor
  • Editorials
  • Commentaries
  • Editor's notes
  • Reviews
  • Viewpoints
  • 100th anniversary
  • Top read articles
  • About
  • Editors
  • Consulting Editors
  • For authors
  • Publication ethics
  • Publication alerts by email
  • Advertising
  • Job board
  • Contact
Serum- and glucocorticoid-induced kinase 3 orchestrates glucocorticoid signaling to facilitate chromatin remodeling during murine adipogenesis
Qilong Chen, Jialu Guo, Yuyi Liu, Tai Du, Jiapei Liu, Yuyao Zhang, Yuming Dai, Mengdi Zhang, Ziqian Zhou, Qiyang Zhang, Caixia Wei, Qiurong Ding, Jun Qin, Qiwei Zhai, Ju Qiu, Mengle Shao, Fang Zhang, Alexander A. Soukas, Ben Zhou
Qilong Chen, Jialu Guo, Yuyi Liu, Tai Du, Jiapei Liu, Yuyao Zhang, Yuming Dai, Mengdi Zhang, Ziqian Zhou, Qiyang Zhang, Caixia Wei, Qiurong Ding, Jun Qin, Qiwei Zhai, Ju Qiu, Mengle Shao, Fang Zhang, Alexander A. Soukas, Ben Zhou
View: Text | PDF
Research Article Cell biology Metabolism

Serum- and glucocorticoid-induced kinase 3 orchestrates glucocorticoid signaling to facilitate chromatin remodeling during murine adipogenesis

  • Text
  • PDF
Abstract

Elevated glucocorticoid levels are common in conditions such as aging, chronic stress, Cushing syndrome, and glucocorticoid therapy. While glucocorticoids suppress inflammation through the glucocorticoid receptor (GR), they also cause metabolic side effects. Investigating alternative pathways beyond GR activation is crucial for reducing these side effects. Our phosphoproteomics analysis revealed that glucocorticoid exposure promotes phosphorylation at the RxxS motifs of multiple proteins in preadipocytes, including those mediated by serum- and glucocorticoid-induced kinase 3 (SGK3). SGK3 is a key mediator of glucocorticoid-induced adipogenesis, as shown by impaired adipogenesis after SGK3 inhibition or genetic ablation. Sgk3-KO mice were resistant to obesity induced by glucocorticoid or a high-fat diet, and proteolysis targeting chimeras (PROTAC) targeting SGK3 reduced adipogenesis in both obese mice and in a thyroid eye disease cell line. Mechanistically, SGK3 translocated to the nucleus upon glucocorticoid stimulation, interacted with and phosphorylated the BRG1 subunit of the BAF complex, and prevented BRG1 degradation, promoting chromatin remodeling necessary for adipogenesis. These findings highlight SGK3 as a potential therapeutic target to mitigate metabolic side effects of elevated glucocorticoid levels.

Authors

Qilong Chen, Jialu Guo, Yuyi Liu, Tai Du, Jiapei Liu, Yuyao Zhang, Yuming Dai, Mengdi Zhang, Ziqian Zhou, Qiyang Zhang, Caixia Wei, Qiurong Ding, Jun Qin, Qiwei Zhai, Ju Qiu, Mengle Shao, Fang Zhang, Alexander A. Soukas, Ben Zhou

×

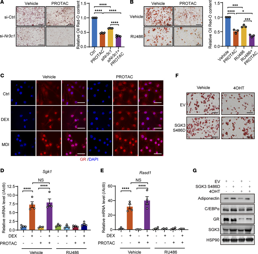
Figure 4

SGK3 regulates adipogenesis independently of GR signaling.

Options: View larger image (or click on image) Download as PowerPoint
SGK3 regulates adipogenesis independently of GR signaling.
(A) Represent...
(A) Representative images of Oil Red O staining and related quantifications of differentiated preadipocytes transfected with Ctrl or Nr3c1 siRNA and/or treated with SGK3 PROTAC on day 7. Scale bar: 200 μm. n = 4 independent assays. (B) Representative images of Oil Red O staining and related quantifications of differentiated preadipocytes treated with RU486 and/or SGK3 PROTAC on day 21. Scale bar: 200 μm. n = 3 independent assays. (C) Representative immunofluorescence images of GR in SVF cells treated as indicated. Scale bar: 50 μm. (D and E) mRNA level of Sgk1 (D) and Rasd1 (E) in preadipocytes treated with DEX, SGK3 PROTAC, and RU486 as indicated. n = 4 samples from different culture wells. (F) Representative images of Oil Red O staining of differentiated preadipocytes with or without SGK3 S486D overexpression in control and GR-deficient cells on day 7. Scale bar: 200 μm. (G) SGK3 S486D overexpression effects on protein levels of adiponectin and C/EBPα on day 3 of differentiation in control and GR-deficient cells. Identical sample aliquots were loaded on separate gels for immunoblotting analysis in Figure G. Data in A, B, D, and E are represented as mean ± SEM, and 1-way ANOVA was used for statistical analysis. ns, no significance; *P < 0.05, ***P < 0.001, ****P < 0.0001.

Copyright © 2026 American Society for Clinical Investigation
ISSN: 0021-9738 (print), 1558-8238 (online)

Sign up for email alerts