Go to JCI Insight
  • About
  • Editors
  • Consulting Editors
  • For authors
  • Publication ethics
  • Publication alerts by email
  • Advertising
  • Job board
  • Contact
  • Clinical Research and Public Health
  • Current issue
  • Past issues
  • By specialty
    • COVID-19
    • Cardiology
    • Gastroenterology
    • Immunology
    • Metabolism
    • Nephrology
    • Neuroscience
    • Oncology
    • Pulmonology
    • Vascular biology
    • All ...
  • Videos
    • ASCI Milestone Awards
    • Video Abstracts
    • Conversations with Giants in Medicine
  • Reviews
    • View all reviews ...
    • Clinical innovation and scientific progress in GLP-1 medicine (Nov 2025)
    • Pancreatic Cancer (Jul 2025)
    • Complement Biology and Therapeutics (May 2025)
    • Evolving insights into MASLD and MASH pathogenesis and treatment (Apr 2025)
    • Microbiome in Health and Disease (Feb 2025)
    • Substance Use Disorders (Oct 2024)
    • Clonal Hematopoiesis (Oct 2024)
    • View all review series ...
  • Viewpoint
  • Collections
    • In-Press Preview
    • Clinical Research and Public Health
    • Research Letters
    • Letters to the Editor
    • Editorials
    • Commentaries
    • Editor's notes
    • Reviews
    • Viewpoints
    • 100th anniversary
    • Top read articles

  • Current issue
  • Past issues
  • Specialties
  • Reviews
  • Review series
  • ASCI Milestone Awards
  • Video Abstracts
  • Conversations with Giants in Medicine
  • In-Press Preview
  • Clinical Research and Public Health
  • Research Letters
  • Letters to the Editor
  • Editorials
  • Commentaries
  • Editor's notes
  • Reviews
  • Viewpoints
  • 100th anniversary
  • Top read articles
  • About
  • Editors
  • Consulting Editors
  • For authors
  • Publication ethics
  • Publication alerts by email
  • Advertising
  • Job board
  • Contact
SOX9 drives a stem-like transcriptional state and platinum resistance in high-grade serous ovarian cancer
Alexander J. Duval, Fidan Seker-Polat, Magdalena Rogozinska, Meric Kinali, Ann E. Walts, Ozlem Neyisci, Yaqi Zhang, Zhonglin Li, Edward J. Tanner III, Allison E. Grubbs, Sandra Orsulic, Daniela Matei, Mazhar Adli
Alexander J. Duval, Fidan Seker-Polat, Magdalena Rogozinska, Meric Kinali, Ann E. Walts, Ozlem Neyisci, Yaqi Zhang, Zhonglin Li, Edward J. Tanner III, Allison E. Grubbs, Sandra Orsulic, Daniela Matei, Mazhar Adli
View: Text | PDF
Research Article Oncology

SOX9 drives a stem-like transcriptional state and platinum resistance in high-grade serous ovarian cancer

  • Text
  • PDF
Abstract

Chemotherapy resistance remains a formidable challenge to the treatment of high-grade serous ovarian cancer (HGSOC). The drug-tolerant cells may originate from a small population of inherently resistant cancer stem cells (CSCs) in primary tumors. In contrast, sufficient evidence suggests that drug tolerance can also be transiently acquired by nonstem cancer cells. Regardless of the route, key regulators of this plastic process are poorly understood. Here, we utilized multiomics, tumor microarrays, and epigenetic modulation to demonstrate that SOX9 is a key chemo-induced driver of chemoresistance in HGSOC. Epigenetic upregulation of SOX9 was sufficient to induce chemoresistance in multiple HGSOC lines. Moreover, this upregulation induced the formation of a stem-like subpopulation and significant chemoresistance in vivo. Mechanistically, SOX9 increased transcriptional divergence, reprogramming the transcriptional state of naive cells into a stem-like state. Supporting this, we identified a rare cluster of SOX9-expressing cells in primary tumors that were highly enriched for CSCs and chemoresistance-associated stress gene modules. Notably, single-cell analysis showed that chemo treatment results in rapid population-level induction of SOX9 that enriches for a stem-like transcriptional state. Altogether, these findings implicate SOX9 as a critical regulator of early steps of transcriptional reprogramming that lead to chemoresistance through a CSC-like state in HGSOC.

Authors

Alexander J. Duval, Fidan Seker-Polat, Magdalena Rogozinska, Meric Kinali, Ann E. Walts, Ozlem Neyisci, Yaqi Zhang, Zhonglin Li, Edward J. Tanner III, Allison E. Grubbs, Sandra Orsulic, Daniela Matei, Mazhar Adli

×

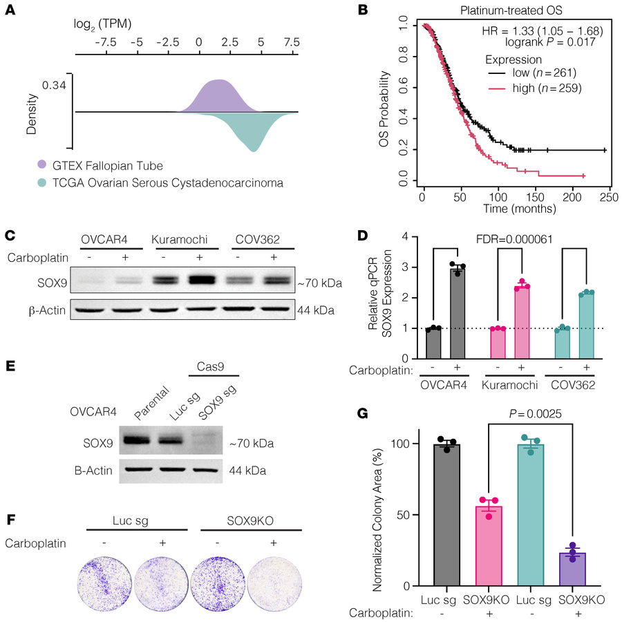
Figure 1

SOX9 is overexpressed, is a poor prognostic indicator, and is induced by acute platinum exposure in OC.

Options: View larger image (or click on image) Download as PowerPoint

SOX9 is overexpressed, is a poor prognostic indicator, and is induced b...
(A) SOX9 expression is shown in transcripts per million (TPM) between normal fallopian tube tissue from the Genotype-Tissue Expression database and in ovarian serous cystadenocarcinoma from The Cancer Genome Atlas. (B) Overall survival (OS) is shown between SOX9 low- and high-expressing patients (Q1 vs. Q4) who received platinum treatment. HR, hazard ratio; P value was from a log-rank test. (C) Western blot showing SOX9 in OVCAR4, Kuramochi, and COV362 OC cell lines before and after receiving 72 hours of 20 μM carboplatin treatment. (D) Reverse transcription quantitative PCR showing relative SOX9 expression in the same cells as in C. Analysis was performed in both biological and technical triplicates. Values are shown as mean ± SEM; n = 3. Significance was calculated using multiple 2-tailed paired Student’s t tests with Benjamini, Krieger, and Yekutieli correction for multiple comparisons. (E) Western blot depicting SOX9 knockout in OVCAR4 cells. (F) Example wells of colony formation assay showing colony growth of OVCAR4-Cas9 cells with either a luciferase sgRNA or a SOX9-KO sgRNA untreated or treated with 20 μM carboplatin. (G) Quantification of normalized percent colony coverage of colony formation assay seen in F. Values are shown as mean ± SEM; n = 3. P value was calculated using a 2-tailed Student’s t test.

Copyright © 2026 American Society for Clinical Investigation
ISSN: 0021-9738 (print), 1558-8238 (online)

Sign up for email alerts