Go to JCI Insight
  • About
  • Editors
  • Consulting Editors
  • For authors
  • Publication ethics
  • Publication alerts by email
  • Advertising
  • Job board
  • Contact
  • Clinical Research and Public Health
  • Current issue
  • Past issues
  • By specialty
    • COVID-19
    • Cardiology
    • Gastroenterology
    • Immunology
    • Metabolism
    • Nephrology
    • Neuroscience
    • Oncology
    • Pulmonology
    • Vascular biology
    • All ...
  • Videos
    • Conversations with Giants in Medicine
    • Video Abstracts
  • Reviews
    • View all reviews ...
    • Clinical innovation and scientific progress in GLP-1 medicine (Nov 2025)
    • Pancreatic Cancer (Jul 2025)
    • Complement Biology and Therapeutics (May 2025)
    • Evolving insights into MASLD and MASH pathogenesis and treatment (Apr 2025)
    • Microbiome in Health and Disease (Feb 2025)
    • Substance Use Disorders (Oct 2024)
    • Clonal Hematopoiesis (Oct 2024)
    • View all review series ...
  • Viewpoint
  • Collections
    • In-Press Preview
    • Clinical Research and Public Health
    • Research Letters
    • Letters to the Editor
    • Editorials
    • Commentaries
    • Editor's notes
    • Reviews
    • Viewpoints
    • 100th anniversary
    • Top read articles

  • Current issue
  • Past issues
  • Specialties
  • Reviews
  • Review series
  • Conversations with Giants in Medicine
  • Video Abstracts
  • In-Press Preview
  • Clinical Research and Public Health
  • Research Letters
  • Letters to the Editor
  • Editorials
  • Commentaries
  • Editor's notes
  • Reviews
  • Viewpoints
  • 100th anniversary
  • Top read articles
  • About
  • Editors
  • Consulting Editors
  • For authors
  • Publication ethics
  • Publication alerts by email
  • Advertising
  • Job board
  • Contact
Mutations in the spliceosomal gene SNW1 cause neurodevelopment disorders with microcephaly
Lei Ji, et al.
Lei Ji, et al.
View: Text | PDF
Research Article Genetics Neuroscience

Mutations in the spliceosomal gene SNW1 cause neurodevelopment disorders with microcephaly

  • Text
  • PDF
Abstract

The spliceosome is a critical cellular machinery responsible for pre-mRNA splicing that is essential for the proper expression of genes. Mutations in its core components are increasingly linked to neurodevelopmental disorders, such as primary microcephaly. Here, we investigated the role of SNW domain–containing protein 1 (SNW1), a spliceosomal protein, in splicing integrity and neurodevelopment. We identified 9 heterozygous mutations in the SNW1 gene in patients presenting with primary microcephaly. These mutations impaired SNW1’s interactions with core spliceosomal proteins, leading to defective RNA splicing and reduced protein functionality. Using Drosophila melanogaster and human embryonic stem cell–derived cerebral organoids models, we demonstrated that SNW1 depletion resulted in significant reductions in neural stem cell proliferation and increased apoptosis. RNA-Seq revealed disrupted alternative splicing, especially skipping exons, and altered expression of neurodevelopment-associated genes (CENPE, MEF2C, and NRXN2). Our findings provide crucial insights into the molecular mechanisms by which SNW1 dysfunction contributes to neurodevelopmental disorders and underscore the importance of proper spliceosome function in brain development.

Authors

Lei Ji, Jin Yan, Nicole A. Losurdo, Hua Wang, Liangjie Liu, Keyi Li, Zhen Liu, Zhenming Guo, Jing Xu, Adriana Bibo, Decheng Ren, Ke Yang, Yingying Luo, Fengping Yang, Gui Wang, Zhenglong Xiang, Yuan Wang, Huaizhe Zhan, Hu Pan, Juanli Hu, Jianmin Zhong, Rami Abou Jamra, Pia Zacher, Luciana Musante, Flavio Faletra, Paola Costa, Caterina Zanus, Nathalie Couque, Lyse Ruaud, Anna M. Cueto-González, Hector San Nicolas Fernández, Eduardo Tizzano, Nuria Martinez Gil, Xiaorong Liu, Weiping Liao, Layal Abi Farraj, Alden Y. Huang, Liying Zhang, Aparna Murali, Esther Schmuel, Christina S. Han, Kayla King, Weiyue Gu, Pengchao Wang, Kai Li, Nichole Link, Guang He, Shan Bian, Xiao Mao

×

Figure 1

Mutations in SNW1 lead to microcephaly and impair SNW1 functions in human.

Options: View larger image (or click on image) Download as PowerPoint
Mutations in SNW1 lead to microcephaly and impair SNW1 functions in huma...
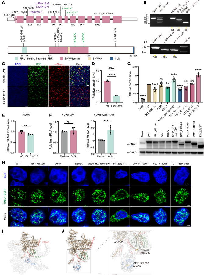
(A) Schematic diagram of the SNW1 transcript (NM_012245.3, intron not to scale) (top panel) and schematic outline of the SNW1 protein domains (lower panel) with the locations of 9 loss-of-function variants identified in our study. The splice donor variants are shown in purple. The 2 variants reported in the literature are shown in green. (B) The c.330+2T>C construct showed complete skipping of exon 3 and a partial 63-bp skip. The c.426+1G>A and c.426+1G>T constructs showed complete skipping of exon 4. (C) Fluorescence images of the HEK293T cells after transfection with SNW1_WT or F412Lfs*17 vectors. pmCherry-C1 was used as an internal control and cotransfected with the WT and F412Lfs*17 vectors at the same ratio. Scale bars: 100 μm. (D) Expression analysis of SNW1 by Western blotting was performed in lysates from HEK293T cells transfected with either SNW1 WT or F412Lfs*17 vectors. (E) qPCR analysis for SNW1 in HEK293T cells transfected with SNW1 WT or F412Lfs*17 vectors. (F) qPCR analysis for SNW1 in SNW1 WT (left) or F412Lfs*17 (right) HEK293T cells after being stimulated by the NMD inhibitor cycloheximide (CHX; 100 μg/mL). (G) Overexpression of C-terminal FLAG-tagged WT and SNW1 variants in HEK293T cells. GAPDH served as a loading control. Quantification of overexpressed FLAG-tagged SNW1 proteins. (H) Effects of mutations on the localization of SNW1 in HEK293T cells. Fluorescence images were captured using a laser scanning confocal microscope (Leica TCS SP8) with ×63 oil glass. SNW1 (green) and DAPI (blue) are displayed. Scale bars: 2.5 μm. (I and J) Cryo-electron microscopy structure of the human spliceosome ILS complex (Protein Data Bank ID 6id0) highlighting SNW1 (surface in pink) and its interacting proteins in the spliceosome, including PPIL1 (sky blue), PLRG1 (olive drab), and PRPF8 (brown). Residues in patients were observed to be located at the interface where SNW1 interacts with these proteins, suggesting changes in molecular interactions. Data are presented as mean ± SEM. For comparisons among multiple groups, ordinary 1-way ANOVA was performed followed by Tukey’s multiple-comparison test for post hoc pairwise analysis. For comparisons between 2 independent groups, 2-tailed unpaired Student’s t tests were used (without post hoc correction). **P < 0.01, ***P < 0.001, ****P < 0.0001.

Copyright © 2025 American Society for Clinical Investigation
ISSN: 0021-9738 (print), 1558-8238 (online)

Sign up for email alerts