Go to JCI Insight
  • About
  • Editors
  • Consulting Editors
  • For authors
  • Publication ethics
  • Publication alerts by email
  • Advertising
  • Job board
  • Contact
  • Clinical Research and Public Health
  • Current issue
  • Past issues
  • By specialty
    • COVID-19
    • Cardiology
    • Gastroenterology
    • Immunology
    • Metabolism
    • Nephrology
    • Neuroscience
    • Oncology
    • Pulmonology
    • Vascular biology
    • All ...
  • Videos
    • Conversations with Giants in Medicine
    • Video Abstracts
  • Reviews
    • View all reviews ...
    • Clinical innovation and scientific progress in GLP-1 medicine (Nov 2025)
    • Pancreatic Cancer (Jul 2025)
    • Complement Biology and Therapeutics (May 2025)
    • Evolving insights into MASLD and MASH pathogenesis and treatment (Apr 2025)
    • Microbiome in Health and Disease (Feb 2025)
    • Substance Use Disorders (Oct 2024)
    • Clonal Hematopoiesis (Oct 2024)
    • View all review series ...
  • Viewpoint
  • Collections
    • In-Press Preview
    • Clinical Research and Public Health
    • Research Letters
    • Letters to the Editor
    • Editorials
    • Commentaries
    • Editor's notes
    • Reviews
    • Viewpoints
    • 100th anniversary
    • Top read articles

  • Current issue
  • Past issues
  • Specialties
  • Reviews
  • Review series
  • Conversations with Giants in Medicine
  • Video Abstracts
  • In-Press Preview
  • Clinical Research and Public Health
  • Research Letters
  • Letters to the Editor
  • Editorials
  • Commentaries
  • Editor's notes
  • Reviews
  • Viewpoints
  • 100th anniversary
  • Top read articles
  • About
  • Editors
  • Consulting Editors
  • For authors
  • Publication ethics
  • Publication alerts by email
  • Advertising
  • Job board
  • Contact
C6orf223 promotes colorectal cancer growth and metastasis by facilitating PRMT5-MEP50 multiprotein complex assembling
Yufeng Qiao, Zhenzhen Wu, Peng Wang, Yiliang Jin, Furong Bai, Fei Zhang, Yunhe An, Meiying Xue, Han Feng, Yong Zhang, Yaxin Hou, Junfeng Du, Huiyun Cai, Guizhi Shi, Bing Zhou, Pu Gao, Jizhong Lou, Peng Zhang, Kelong Fan, Jinbo Liu, Pengcheng Bu
Yufeng Qiao, Zhenzhen Wu, Peng Wang, Yiliang Jin, Furong Bai, Fei Zhang, Yunhe An, Meiying Xue, Han Feng, Yong Zhang, Yaxin Hou, Junfeng Du, Huiyun Cai, Guizhi Shi, Bing Zhou, Pu Gao, Jizhong Lou, Peng Zhang, Kelong Fan, Jinbo Liu, Pengcheng Bu
View: Text | PDF
Research Article Cell biology Oncology

C6orf223 promotes colorectal cancer growth and metastasis by facilitating PRMT5-MEP50 multiprotein complex assembling

  • Text
  • PDF
Abstract

Protein arginine methyltransferase 5 (PRMT5) complexes with methylosome protein 50 (MEP50) play crucial roles in tumor progress. However, the regulatory mechanism of governing the PRMT5-MEP50 hetero-octameric complex remains unclear. Here, we demonstrate that C6orf223, to our knowledge an uncharacterized protein, facilitates PRMT5-MEP50 multiprotein complex assembling, thereby promoting colorectal cancer (CRC) growth and metastasis. C6orf223 forms dimers through disulfide bonds, with its N-terminal arginine-enriched region binding to the C-terminal negatively charged groove of PRMT5, thus stabilizing PRMT5-MEP50 multiprotein and enhancing PRMT5 methyltransferase activity. Consequently, PRMT5-mediated H4R3me2s substantially decreases the expression of the tumor suppressor GATA5, leading to the upregulation of multiple oncogenic target genes including WWTR1, FGFR1, and CLU. Targeting C6orf223 using siRNAs encapsulated in ferritin protein shells effectively suppresses CRC tumor growth and metastasis. Collectively, our findings characterize the role of C6orf223 in facilitating PRMT5-MEP50 hetero-octameric complex assembling and suggest that C6orf223 could serve as a potential therapeutic target for CRC.

Authors

Yufeng Qiao, Zhenzhen Wu, Peng Wang, Yiliang Jin, Furong Bai, Fei Zhang, Yunhe An, Meiying Xue, Han Feng, Yong Zhang, Yaxin Hou, Junfeng Du, Huiyun Cai, Guizhi Shi, Bing Zhou, Pu Gao, Jizhong Lou, Peng Zhang, Kelong Fan, Jinbo Liu, Pengcheng Bu

×

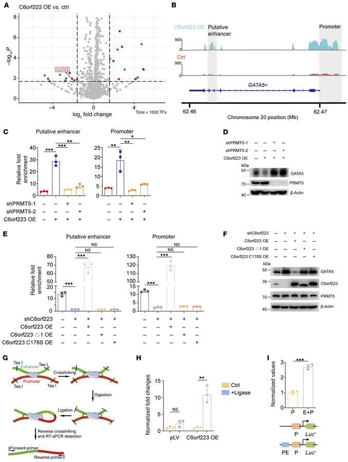
Figure 6

C6orf223 suppresses GATA5 expression through PRMT5-mediated H4R3me2s.

Options: View larger image (or click on image) Download as PowerPoint
C6orf223 suppresses GATA5 expression through PRMT5-mediated H4R3me2s.
(A...
(A) A volcano plot showing differentially expressed transcription factors in HT29 cells with empty vector (Ctrl) or ectopic C6orf223 expression (C6orf223 OE). Genes marked with blue are not associated with cancer or logically ill conceived; genes marked with red are cancer-related genes. (B) Genome browser snapshots of H4R3me2s at the loci of the promoter and the putative enhancer of GATA5 in HT29 cells. (C and D) ChIP-qPCR showing the enrichment of H4R3me2s (C) and Western blot showing the levels (D) of GATA5 in HT29 cells with ectopic C6orf223 expression and/or PRMT5 knockdown. Data are shown as the mean ± SD of 3 independent repeated experiments. P value was calculated by 2-way ANOVA (*P < 0.05, **P < 0.01, ***P < 0.001). (E and F) ChIP-qPCR showing the enrichment of H4R3me2s (E) and Western blot showing the levels (F) of GATA5 in HCT116 cells with C6orf223 knockdown rescued by C6orf223 mutants. Data are shown as the mean ± SD of 3 independent repeated experiments. P value was calculated by 2-way ANOVA (NS, ***P < 0.001). (G) Schematic of chromatin conformation capture experiment (3C). (H) Interactions between putative enhancer and promoter of GATA5 detected by 3C in HT29 cells with or without ectopic C6orf223 expression. Data were presented as fold enrichment over 3C samples without adding T4 ligase after normalization to input. Data are shown as the mean ± SD of 3 independent repeated experiments. P value was calculated by 2-tailed paired Student’s t test (NS; **P < 0.01). (I) Luciferase reporter activities driven by promoter and putative enhancer of GATA5. HT29 cells were transfected with vector containing promoter only (P) and/or putative enhancer (PE). Data are shown as the mean ± SD of 3 independent repeated experiments. P value was calculated by 2-tailed paired Student’s t test (***P < 0.001).

Copyright © 2026 American Society for Clinical Investigation
ISSN: 0021-9738 (print), 1558-8238 (online)

Sign up for email alerts