Go to JCI Insight
  • About
  • Editors
  • Consulting Editors
  • For authors
  • Publication ethics
  • Publication alerts by email
  • Advertising
  • Job board
  • Contact
  • Clinical Research and Public Health
  • Current issue
  • Past issues
  • By specialty
    • COVID-19
    • Cardiology
    • Gastroenterology
    • Immunology
    • Metabolism
    • Nephrology
    • Neuroscience
    • Oncology
    • Pulmonology
    • Vascular biology
    • All ...
  • Videos
    • Conversations with Giants in Medicine
    • Video Abstracts
  • Reviews
    • View all reviews ...
    • Clinical innovation and scientific progress in GLP-1 medicine (Nov 2025)
    • Pancreatic Cancer (Jul 2025)
    • Complement Biology and Therapeutics (May 2025)
    • Evolving insights into MASLD and MASH pathogenesis and treatment (Apr 2025)
    • Microbiome in Health and Disease (Feb 2025)
    • Substance Use Disorders (Oct 2024)
    • Clonal Hematopoiesis (Oct 2024)
    • View all review series ...
  • Viewpoint
  • Collections
    • In-Press Preview
    • Clinical Research and Public Health
    • Research Letters
    • Letters to the Editor
    • Editorials
    • Commentaries
    • Editor's notes
    • Reviews
    • Viewpoints
    • 100th anniversary
    • Top read articles

  • Current issue
  • Past issues
  • Specialties
  • Reviews
  • Review series
  • Conversations with Giants in Medicine
  • Video Abstracts
  • In-Press Preview
  • Clinical Research and Public Health
  • Research Letters
  • Letters to the Editor
  • Editorials
  • Commentaries
  • Editor's notes
  • Reviews
  • Viewpoints
  • 100th anniversary
  • Top read articles
  • About
  • Editors
  • Consulting Editors
  • For authors
  • Publication ethics
  • Publication alerts by email
  • Advertising
  • Job board
  • Contact
C6orf223 promotes colorectal cancer growth and metastasis by facilitating PRMT5-MEP50 multiprotein complex assembling
Yufeng Qiao, Zhenzhen Wu, Peng Wang, Yiliang Jin, Furong Bai, Fei Zhang, Yunhe An, Meiying Xue, Han Feng, Yong Zhang, Yaxin Hou, Junfeng Du, Huiyun Cai, Guizhi Shi, Bing Zhou, Pu Gao, Jizhong Lou, Peng Zhang, Kelong Fan, Jinbo Liu, Pengcheng Bu
Yufeng Qiao, Zhenzhen Wu, Peng Wang, Yiliang Jin, Furong Bai, Fei Zhang, Yunhe An, Meiying Xue, Han Feng, Yong Zhang, Yaxin Hou, Junfeng Du, Huiyun Cai, Guizhi Shi, Bing Zhou, Pu Gao, Jizhong Lou, Peng Zhang, Kelong Fan, Jinbo Liu, Pengcheng Bu
View: Text | PDF
Research Article Cell biology Oncology

C6orf223 promotes colorectal cancer growth and metastasis by facilitating PRMT5-MEP50 multiprotein complex assembling

  • Text
  • PDF
Abstract

Protein arginine methyltransferase 5 (PRMT5) complexes with methylosome protein 50 (MEP50) play crucial roles in tumor progress. However, the regulatory mechanism of governing the PRMT5-MEP50 hetero-octameric complex remains unclear. Here, we demonstrate that C6orf223, to our knowledge an uncharacterized protein, facilitates PRMT5-MEP50 multiprotein complex assembling, thereby promoting colorectal cancer (CRC) growth and metastasis. C6orf223 forms dimers through disulfide bonds, with its N-terminal arginine-enriched region binding to the C-terminal negatively charged groove of PRMT5, thus stabilizing PRMT5-MEP50 multiprotein and enhancing PRMT5 methyltransferase activity. Consequently, PRMT5-mediated H4R3me2s substantially decreases the expression of the tumor suppressor GATA5, leading to the upregulation of multiple oncogenic target genes including WWTR1, FGFR1, and CLU. Targeting C6orf223 using siRNAs encapsulated in ferritin protein shells effectively suppresses CRC tumor growth and metastasis. Collectively, our findings characterize the role of C6orf223 in facilitating PRMT5-MEP50 hetero-octameric complex assembling and suggest that C6orf223 could serve as a potential therapeutic target for CRC.

Authors

Yufeng Qiao, Zhenzhen Wu, Peng Wang, Yiliang Jin, Furong Bai, Fei Zhang, Yunhe An, Meiying Xue, Han Feng, Yong Zhang, Yaxin Hou, Junfeng Du, Huiyun Cai, Guizhi Shi, Bing Zhou, Pu Gao, Jizhong Lou, Peng Zhang, Kelong Fan, Jinbo Liu, Pengcheng Bu

×

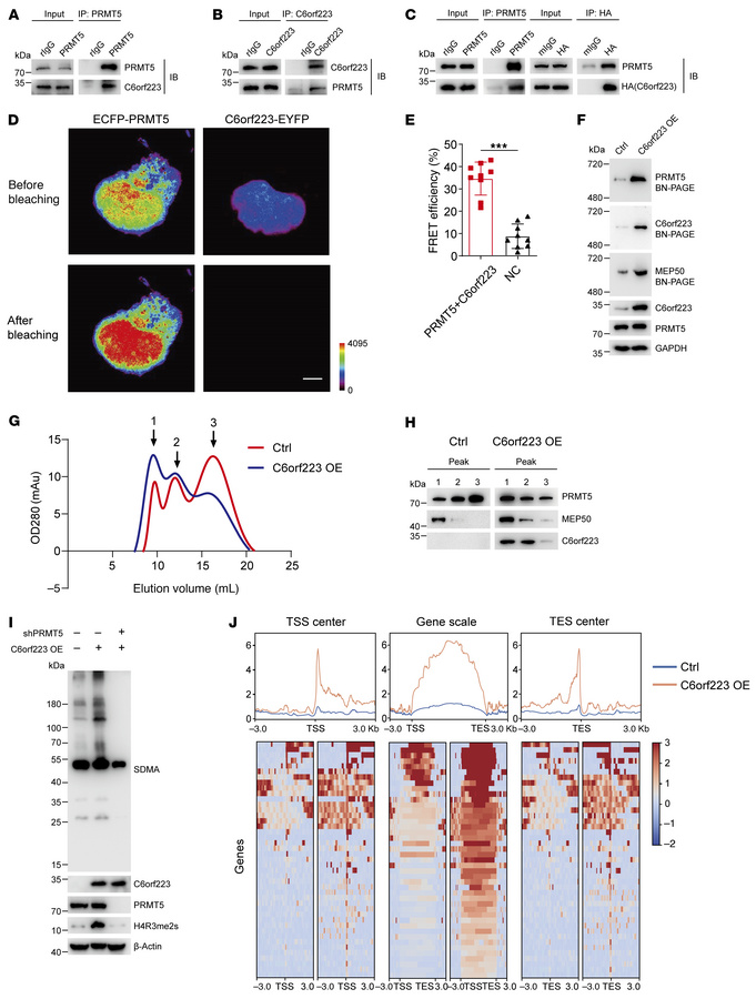
Figure 2

C6orf223 facilitates PRMT5-MEP50 hetero-octamer assembling.

Options: View larger image (or click on image) Download as PowerPoint
C6orf223 facilitates PRMT5-MEP50 hetero-octamer assembling.
(A) Co-IP wi...
(A) Co-IP with anti-PRMT5 antibody in HCT116 cell lysates, followed by Western blot for PRMT5 and C6orf223. rIgG was the control. (B) Co-IP with anti-C6orf223 antibody in HCT116 cell lysates, followed by Western blot for PRMT5 and C6orf223. rIgG was the control. (C) Co-IP with anti-PRMT5 or anti-HA antibody in cell lysates of HEK293T cells transfected with PRMT5 and C6orf223 with HA-tag, followed by Western blot for PRMT5 and HA. (D) FRET microscopy analysis of HEK293T cells with ectopic ECFP-PRMT5 and C6orf223-EYFP expression. FRET images are represented in pseudo-color mode. Images represent the fluorescence intensity before (upper) or after (lower) acceptor photobleaching. Scale bar: 5 μm. (E) FRET efficiency of D. Data are shown as the mean ± SD of 9 repeats per group. P value was calculated by 2-tailed paired Student’s t test (***P < 0.001). (F) Blue native PAGE showing the levels of PRMT5-MEP50 hetero-octamer in HT29 cells with empty vector (Ctrl) or ectopic C6orf223 expression (C6orf223 OE). The membrane was blotted for PRMT5, C6orf223, and MEP50. (G) Size exclusion chromatography elution profiles for PRMT5-MEP50 hetero-octamer in 293-F cells with empty vector (Ctrl) or ectopic C6orf223 expression (C6orf223 OE). Peaks 1, 2, and 3 represent octamer, tetramer, and monomer, respectively. OD280 denotes absorbance at 280 nm. (H) SDS-PAGE of fractions collected from peaks 1, 2, and 3 of the 2 groups. (I) Western blot showing the levels of SDMA and H4R3me2s in HT29 cells with empty vector, ectopic C6orf223 expression, and ectopic C6orf223 expression together with PRMT5 knockdown. (J) Genic distribution of H4R3me2s in HT29 cells with empty vector (Ctrl) or ectopic C6orf223 expression (C6orf223 OE). Genic regions with upregulated H4R3me2s under ectopic C6orf223 expression are depicted in transcription start site–centered, gene-scaled, and transcription enhancer site–centered regions in the heatmap (bottom panel) and summarized profile (top panel).

Copyright © 2026 American Society for Clinical Investigation
ISSN: 0021-9738 (print), 1558-8238 (online)

Sign up for email alerts