Go to JCI Insight
  • About
  • Editors
  • Consulting Editors
  • For authors
  • Publication ethics
  • Publication alerts by email
  • Advertising
  • Job board
  • Contact
  • Clinical Research and Public Health
  • Current issue
  • Past issues
  • By specialty
    • COVID-19
    • Cardiology
    • Gastroenterology
    • Immunology
    • Metabolism
    • Nephrology
    • Neuroscience
    • Oncology
    • Pulmonology
    • Vascular biology
    • All ...
  • Videos
    • ASCI Milestone Awards
    • Video Abstracts
    • Conversations with Giants in Medicine
  • Reviews
    • View all reviews ...
    • Clinical innovation and scientific progress in GLP-1 medicine (Nov 2025)
    • Pancreatic Cancer (Jul 2025)
    • Complement Biology and Therapeutics (May 2025)
    • Evolving insights into MASLD and MASH pathogenesis and treatment (Apr 2025)
    • Microbiome in Health and Disease (Feb 2025)
    • Substance Use Disorders (Oct 2024)
    • Clonal Hematopoiesis (Oct 2024)
    • View all review series ...
  • Viewpoint
  • Collections
    • In-Press Preview
    • Clinical Research and Public Health
    • Research Letters
    • Letters to the Editor
    • Editorials
    • Commentaries
    • Editor's notes
    • Reviews
    • Viewpoints
    • 100th anniversary
    • Top read articles

  • Current issue
  • Past issues
  • Specialties
  • Reviews
  • Review series
  • ASCI Milestone Awards
  • Video Abstracts
  • Conversations with Giants in Medicine
  • In-Press Preview
  • Clinical Research and Public Health
  • Research Letters
  • Letters to the Editor
  • Editorials
  • Commentaries
  • Editor's notes
  • Reviews
  • Viewpoints
  • 100th anniversary
  • Top read articles
  • About
  • Editors
  • Consulting Editors
  • For authors
  • Publication ethics
  • Publication alerts by email
  • Advertising
  • Job board
  • Contact
C6orf223 promotes colorectal cancer growth and metastasis by facilitating PRMT5-MEP50 multiprotein complex assembling
Yufeng Qiao, Zhenzhen Wu, Peng Wang, Yiliang Jin, Furong Bai, Fei Zhang, Yunhe An, Meiying Xue, Han Feng, Yong Zhang, Yaxin Hou, Junfeng Du, Huiyun Cai, Guizhi Shi, Bing Zhou, Pu Gao, Jizhong Lou, Peng Zhang, Kelong Fan, Jinbo Liu, Pengcheng Bu
Yufeng Qiao, Zhenzhen Wu, Peng Wang, Yiliang Jin, Furong Bai, Fei Zhang, Yunhe An, Meiying Xue, Han Feng, Yong Zhang, Yaxin Hou, Junfeng Du, Huiyun Cai, Guizhi Shi, Bing Zhou, Pu Gao, Jizhong Lou, Peng Zhang, Kelong Fan, Jinbo Liu, Pengcheng Bu
View: Text | PDF
Research Article Cell biology Oncology

C6orf223 promotes colorectal cancer growth and metastasis by facilitating PRMT5-MEP50 multiprotein complex assembling

  • Text
  • PDF
Abstract

Protein arginine methyltransferase 5 (PRMT5) complexes with methylosome protein 50 (MEP50) play crucial roles in tumor progress. However, the regulatory mechanism of governing the PRMT5-MEP50 hetero-octameric complex remains unclear. Here, we demonstrate that C6orf223, to our knowledge an uncharacterized protein, facilitates PRMT5-MEP50 multiprotein complex assembling, thereby promoting colorectal cancer (CRC) growth and metastasis. C6orf223 forms dimers through disulfide bonds, with its N-terminal arginine-enriched region binding to the C-terminal negatively charged groove of PRMT5, thus stabilizing PRMT5-MEP50 multiprotein and enhancing PRMT5 methyltransferase activity. Consequently, PRMT5-mediated H4R3me2s substantially decreases the expression of the tumor suppressor GATA5, leading to the upregulation of multiple oncogenic target genes including WWTR1, FGFR1, and CLU. Targeting C6orf223 using siRNAs encapsulated in ferritin protein shells effectively suppresses CRC tumor growth and metastasis. Collectively, our findings characterize the role of C6orf223 in facilitating PRMT5-MEP50 hetero-octameric complex assembling and suggest that C6orf223 could serve as a potential therapeutic target for CRC.

Authors

Yufeng Qiao, Zhenzhen Wu, Peng Wang, Yiliang Jin, Furong Bai, Fei Zhang, Yunhe An, Meiying Xue, Han Feng, Yong Zhang, Yaxin Hou, Junfeng Du, Huiyun Cai, Guizhi Shi, Bing Zhou, Pu Gao, Jizhong Lou, Peng Zhang, Kelong Fan, Jinbo Liu, Pengcheng Bu

×

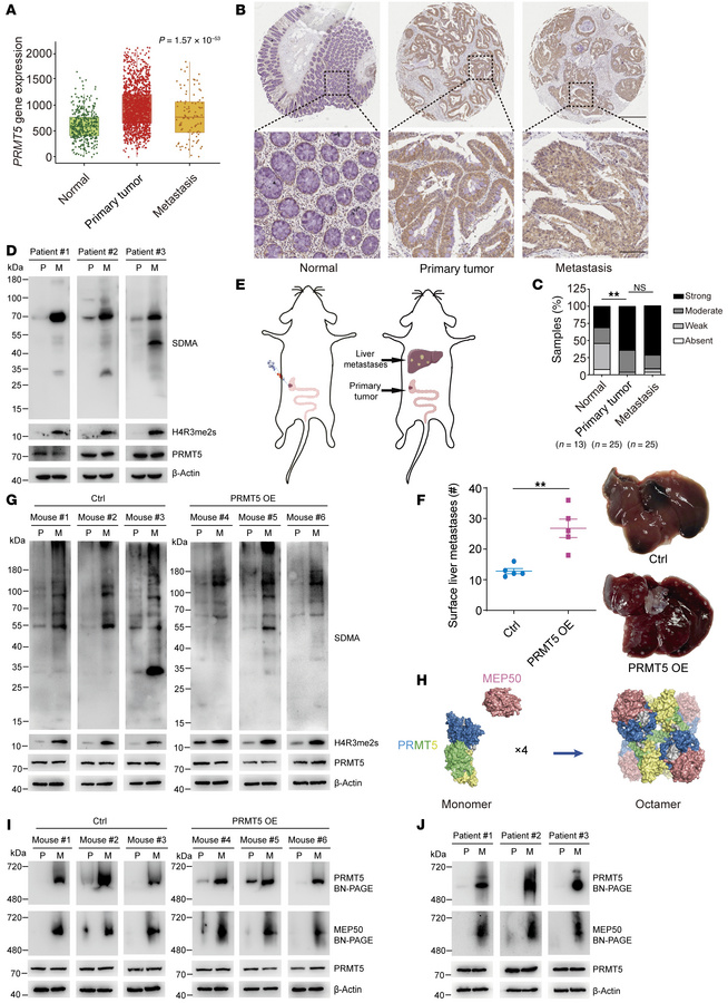
Figure 1

Increased PRMT5-MEP50 hetero-octamer level and PRMT5 methyltransferase activity in CRC liver metastases.

Options: View larger image (or click on image) Download as PowerPoint
Increased PRMT5-MEP50 hetero-octamer level and PRMT5 methyltransferase a...
(A) Comparison of the levels of PRMT5 between pericarcinomatous tissue (normal, n = 377), primary CRC (tumor, n = 1,450) and liver metastatic samples (metastasis, n = 99) using TNMplot. P value was calculated by Kruskal-Wallis test. (B and C) Representative IHC images (B) and quantification (C) of PRMT5 levels on a tissue microarray containing 13 paired pericarcinomatous tissue samples, primary CRC and liver metastatic samples, and 12 paired primary colon tumor and liver metastatic samples. Upper scale bar: 500 μm; lower scale bar: 100 μm. P value was calculated by χ2 test (NS, **P < 0.01). (D) Western blot showing SDMA and PRMT5 levels in paired primary CRC (P) and liver metastatic samples (M). (E) Schematic of the CRC orthotopic mouse model. (F) Representative bright-field images (right) and quantification (left) of the metastases on the liver surface in NCG mice with cecum injection of HT29 cells stably expressing PRMT5 or not. Data are shown as the mean ± SEM of 5 mice per group. P value was calculated by 2-tailed paired Student’s t test (**P < 0.01). (G) Western blot showing SDMA, H4R3me2s and PRMT5 levels in paired primary tumor (P) and liver metastasis (M) of NCG mice with cecum injection of HT29 cells stably expressing PRMT5 or not. (H) Schematic of the process of PRMT5 monomer and MEP50 monomer forming PRMT5-MEP50 hetero-octamer. MEP50 monomers are colored pink. N-term, middle; C-term of PRMT5 are colored blue, yellow, and green, respectively. (I) Blue native PAGE showing the levels of PRMT5 hetero-octamer in paired primary tumor (P) and liver metastasis (M) of NCG mice with cecum injection of HT29 cells stably expressing PRMT5 or not. (J) Blue native PAGE showing the levels of PRMT5 hetero-octamer in paired primary tumor (P) and liver metastases (M) of patients with CRC.

Copyright © 2026 American Society for Clinical Investigation
ISSN: 0021-9738 (print), 1558-8238 (online)

Sign up for email alerts