Go to JCI Insight
  • About
  • Editors
  • Consulting Editors
  • For authors
  • Publication ethics
  • Publication alerts by email
  • Advertising
  • Job board
  • Contact
  • Clinical Research and Public Health
  • Current issue
  • Past issues
  • By specialty
    • COVID-19
    • Cardiology
    • Gastroenterology
    • Immunology
    • Metabolism
    • Nephrology
    • Neuroscience
    • Oncology
    • Pulmonology
    • Vascular biology
    • All ...
  • Videos
    • ASCI Milestone Awards
    • Video Abstracts
    • Conversations with Giants in Medicine
  • Reviews
    • View all reviews ...
    • Clinical innovation and scientific progress in GLP-1 medicine (Nov 2025)
    • Pancreatic Cancer (Jul 2025)
    • Complement Biology and Therapeutics (May 2025)
    • Evolving insights into MASLD and MASH pathogenesis and treatment (Apr 2025)
    • Microbiome in Health and Disease (Feb 2025)
    • Substance Use Disorders (Oct 2024)
    • Clonal Hematopoiesis (Oct 2024)
    • View all review series ...
  • Viewpoint
  • Collections
    • In-Press Preview
    • Clinical Research and Public Health
    • Research Letters
    • Letters to the Editor
    • Editorials
    • Commentaries
    • Editor's notes
    • Reviews
    • Viewpoints
    • 100th anniversary
    • Top read articles

  • Current issue
  • Past issues
  • Specialties
  • Reviews
  • Review series
  • ASCI Milestone Awards
  • Video Abstracts
  • Conversations with Giants in Medicine
  • In-Press Preview
  • Clinical Research and Public Health
  • Research Letters
  • Letters to the Editor
  • Editorials
  • Commentaries
  • Editor's notes
  • Reviews
  • Viewpoints
  • 100th anniversary
  • Top read articles
  • About
  • Editors
  • Consulting Editors
  • For authors
  • Publication ethics
  • Publication alerts by email
  • Advertising
  • Job board
  • Contact
Rapamycin enhances CAR-T control of HIV replication and reservoir elimination in vivo
Wenli Mu, Shallu Tomer, Jeffrey Harding, Nandita Kedia, Valerie Rezek, Ethan Cook, Vaibahavi Patankar, Mayra A. Carrillo, Heather Martin, Hwee Ng, Li Wang, Matthew D. Marsden, Scott G. Kitchen, Anjie Zhen
Wenli Mu, Shallu Tomer, Jeffrey Harding, Nandita Kedia, Valerie Rezek, Ethan Cook, Vaibahavi Patankar, Mayra A. Carrillo, Heather Martin, Hwee Ng, Li Wang, Matthew D. Marsden, Scott G. Kitchen, Anjie Zhen
View: Text | PDF
Research Article AIDS/HIV Immunology

Rapamycin enhances CAR-T control of HIV replication and reservoir elimination in vivo

  • Text
  • PDF
Abstract

Chimeric antigen receptor (CAR) T cell therapy shows promise for various diseases. Our studies in humanized mice and nonhuman primates demonstrate that hematopoietic stem cells (HSCs) modified with anti-HIV CAR achieve lifelong engraftment, providing functional antiviral CAR-T cells that reduce viral rebound after antiretroviral therapy (ART) withdrawal. However, T cell exhaustion due to chronic immune activation remains a key obstacle to sustained CAR-T efficacy, necessitating additional measures to achieve functional cure. We recently showed that low-dose rapamycin treatment reduced inflammation and improved anti-HIV T cell function in HIV-infected humanized mice. Here, we report that rapamycin improved CAR-T cell function both in vitro and in vivo. In vitro treatment with rapamycin enhanced CAR-T cell mitochondrial respiration and cytotoxicity. In vivo treatment with low-dose rapamycin in HIV-infected, CAR-HSC mice decreased chronic inflammation, prevented exhaustion of CAR-T cells, and improved CAR-T control of viral replication. RNA-sequencing analysis of CAR-T cells from humanized mice showed that rapamycin downregulated multiple checkpoint inhibitors and upregulated key survival genes. Mice treated with CAR-HSCs and rapamycin had delayed viral rebound after ART and reduced HIV reservoir compared with those treated with CAR-HSCs alone. These findings suggest that HSC-based anti-HIV CAR-T cells combined with rapamycin treatment are a promising approach for treating persistent inflammation and improving immune control of HIV replication.

Authors

Wenli Mu, Shallu Tomer, Jeffrey Harding, Nandita Kedia, Valerie Rezek, Ethan Cook, Vaibahavi Patankar, Mayra A. Carrillo, Heather Martin, Hwee Ng, Li Wang, Matthew D. Marsden, Scott G. Kitchen, Anjie Zhen

×

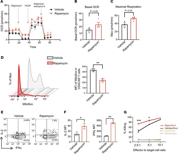
Figure 1

Treatment of anti-HIV CAR-T cells with rapamycin modifies cellular metabolism in vitro.

Options: View larger image (or click on image) Download as PowerPoint
Treatment of anti-HIV CAR-T cells with rapamycin modifies cellular metab...
Anti-HIV CD4CAR-T cells were produced by transduction of activated primary PBMCs from healthy donors. Cells were then sorted to greater than 90% CAR+ purity and expanded using 100 IU/mL IL-2 for 2 weeks to promote exhaustion, followed by treatment with either DMSO or 50 pM of rapamycin for 2 days. Afterward, Seahorse assay was performed on treated CAR-T cells. (A) The oxygen consumption rate (OCR) over time changes under basal metabolic conditions and in response to metabolic inhibitors. (B) Basal OCR levels. (C) Maximal respiratory levels. (D) ROS were analyzed in CD4CAR-T cells labeled with MitoSOX after treatment as shown by flow cytometry and MFI summary of MitoSOX. (E and F) Cytokine assay. Vehicle- or rapamycin-treated CAR-T cells were cocultured with HIV Env–expressing (stimulated ACH2) cells overnight, followed by GolgiPlug (BD Biosciences) for 6 hours. Percentages of IFN-γ and IL-2 expression were measured by flow cytometry in CD4CAR-T cells. Representative flow plot and summary are shown. (G) Killing assay. Vehicle- or rapamycin-treated CAR-T cells were cocultured with either HIV Env+ (stimulated ACH2) or HIV Env– (unstimulated ACH2) cells overnight at 2.5:1, 5:1, and 10:1 ratio. Specific killing activity is shown for vehicle-treated and rapamycin-treated CAR-T cells. All values are means ± SD of at least 3 independent experiments. Mann-Whitney test (unpaired); *P < 0.05, **P < 0.01, ***P < 0.001.

Copyright © 2026 American Society for Clinical Investigation
ISSN: 0021-9738 (print), 1558-8238 (online)

Sign up for email alerts