Go to JCI Insight
  • About
  • Editors
  • Consulting Editors
  • For authors
  • Publication ethics
  • Publication alerts by email
  • Advertising
  • Job board
  • Contact
  • Clinical Research and Public Health
  • Current issue
  • Past issues
  • By specialty
    • COVID-19
    • Cardiology
    • Gastroenterology
    • Immunology
    • Metabolism
    • Nephrology
    • Neuroscience
    • Oncology
    • Pulmonology
    • Vascular biology
    • All ...
  • Videos
    • ASCI Milestone Awards
    • Video Abstracts
    • Conversations with Giants in Medicine
  • Reviews
    • View all reviews ...
    • Clinical innovation and scientific progress in GLP-1 medicine (Nov 2025)
    • Pancreatic Cancer (Jul 2025)
    • Complement Biology and Therapeutics (May 2025)
    • Evolving insights into MASLD and MASH pathogenesis and treatment (Apr 2025)
    • Microbiome in Health and Disease (Feb 2025)
    • Substance Use Disorders (Oct 2024)
    • Clonal Hematopoiesis (Oct 2024)
    • View all review series ...
  • Viewpoint
  • Collections
    • In-Press Preview
    • Clinical Research and Public Health
    • Research Letters
    • Letters to the Editor
    • Editorials
    • Commentaries
    • Editor's notes
    • Reviews
    • Viewpoints
    • 100th anniversary
    • Top read articles

  • Current issue
  • Past issues
  • Specialties
  • Reviews
  • Review series
  • ASCI Milestone Awards
  • Video Abstracts
  • Conversations with Giants in Medicine
  • In-Press Preview
  • Clinical Research and Public Health
  • Research Letters
  • Letters to the Editor
  • Editorials
  • Commentaries
  • Editor's notes
  • Reviews
  • Viewpoints
  • 100th anniversary
  • Top read articles
  • About
  • Editors
  • Consulting Editors
  • For authors
  • Publication ethics
  • Publication alerts by email
  • Advertising
  • Job board
  • Contact
A conserved human CD4+ T cell subset recognizing the mycobacterial adjuvant trehalose monomycolate
Yuki Sakai, Minori Asa, Mika Hirose, Wakana Kusuhara, Nagatoshi Fujiwara, Hiroto Tamashima, Takahiro Ikazaki, Shiori Oka, Kota Kuraba, Kentaro Tanaka, Takashi Yoshiyama, Masamichi Nagae, Yoshihiko Hoshino, Daisuke Motooka, Ildiko Van Rhijn, Xiuyuan Lu, Eri Ishikawa, D. Branch Moody, Takayuki Kato, Shinsuke Inuki, Go Hirai, Sho Yamasaki
Yuki Sakai, Minori Asa, Mika Hirose, Wakana Kusuhara, Nagatoshi Fujiwara, Hiroto Tamashima, Takahiro Ikazaki, Shiori Oka, Kota Kuraba, Kentaro Tanaka, Takashi Yoshiyama, Masamichi Nagae, Yoshihiko Hoshino, Daisuke Motooka, Ildiko Van Rhijn, Xiuyuan Lu, Eri Ishikawa, D. Branch Moody, Takayuki Kato, Shinsuke Inuki, Go Hirai, Sho Yamasaki
View: Text | PDF
Research Article Immunology Infectious disease

A conserved human CD4+ T cell subset recognizing the mycobacterial adjuvant trehalose monomycolate

  • Text
  • PDF
Abstract

Mycobacterium tuberculosis causes human tuberculosis (TB). As mycobacteria are protected by a thick lipid cell wall, humans have developed immune responses against diverse mycobacterial lipids. Most of these immunostimulatory lipids are known as adjuvants acting through innate immune receptors, such as C-type lectin receptors. Although a few mycobacterial lipid antigens activate unconventional T cells, the antigenicity of most adjuvantic lipids is unknown. Here, we identified that trehalose monomycolate (TMM), an abundant mycobacterial adjuvant, activated human T cells bearing a unique αβ T cell receptor (αβTCR). This recognition was restricted by CD1b, a monomorphic antigen-presenting molecule conserved in primates but not mice. Single-cell TCR-RNA-Seq using newly established CD1b-TMM tetramers revealed that TMM-specific T cells were present as CD4+ effector memory T cells in the periphery of uninfected donors but expressed IFN-γ, TNF, and anti-mycobacterial effectors upon TMM stimulation. TMM-specific T cells were detected in cord blood and PBMCs of donors without bacillus Calmette-Guérin vaccination but were expanded in patients with active TB. A cryo-electron microscopy study of CD1b-TMM-TCR complexes revealed unique antigen recognition by conserved features of TCRs, positively charged CDR3α, and long CDR3β regions. These results indicate that humans have a commonly shared and preformed CD4+ T cell subset recognizing a typical mycobacterial adjuvant as an antigen. Furthermore, the dual role of TMM justifies reconsideration of the mechanism of action of adjuvants.

Authors

Yuki Sakai, Minori Asa, Mika Hirose, Wakana Kusuhara, Nagatoshi Fujiwara, Hiroto Tamashima, Takahiro Ikazaki, Shiori Oka, Kota Kuraba, Kentaro Tanaka, Takashi Yoshiyama, Masamichi Nagae, Yoshihiko Hoshino, Daisuke Motooka, Ildiko Van Rhijn, Xiuyuan Lu, Eri Ishikawa, D. Branch Moody, Takayuki Kato, Shinsuke Inuki, Go Hirai, Sho Yamasaki

×

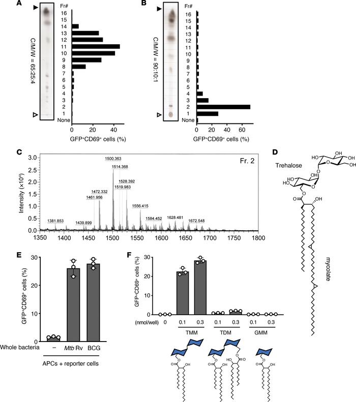
Figure 2

Identification of TMM as a T cell antigen.

Options: View larger image (or click on image) Download as PowerPoint
Identification of TMM as a T cell antigen.
(A and B) M. tuberculosis H37...
(A and B) M. tuberculosis H37Rv crude lipids were fractionated by HPTLC using chloroform/methanol/water (C/M/W, 65:25:4; vol/vol/vol) (A) and 90:10:1; vol/vol/vol (B) and stained with copper(II) acetate-phosphoric acid. Y-50 reporter cells were stimulated with each fraction in the presence of APCs and analyzed for GFP and CD69 expression. White and black arrowheads denote the origin and the solvent front, respectively. (C) MALDI-TOF MS spectrum of lipid fraction 2 (Fr2). (D) The chemical structure of TMM of α-mycolate is shown, and methoxy-mycolate and keto-mycolate are the other major subclasses of mycolate found in M. tuberculosis TMM. (E) Y-50 reporter cells were cocultured with cytokine-differentiated human monocytes preincubated with whole bacteria (heat-killed M. tuberculosis H37Rv or living BCG) and analyzed for GFP and CD69 expression. (F) Y-50 reporter cells were stimulated with the indicated concentration of TMM, TDM, or GMM. Expression of GFP and CD69 is shown in the bar graphs. Schematic ligand structures are shown below. Data are shown as the mean ± SD of triplicate assays (E and F) and representative results from 2 independent experiments are shown (A, B, E, and F).

Copyright © 2026 American Society for Clinical Investigation
ISSN: 0021-9738 (print), 1558-8238 (online)

Sign up for email alerts