Go to JCI Insight
  • About
  • Editors
  • Consulting Editors
  • For authors
  • Publication ethics
  • Publication alerts by email
  • Advertising
  • Job board
  • Contact
  • Clinical Research and Public Health
  • Current issue
  • Past issues
  • By specialty
    • COVID-19
    • Cardiology
    • Gastroenterology
    • Immunology
    • Metabolism
    • Nephrology
    • Neuroscience
    • Oncology
    • Pulmonology
    • Vascular biology
    • All ...
  • Videos
    • ASCI Milestone Awards
    • Video Abstracts
    • Conversations with Giants in Medicine
  • Reviews
    • View all reviews ...
    • Clinical innovation and scientific progress in GLP-1 medicine (Nov 2025)
    • Pancreatic Cancer (Jul 2025)
    • Complement Biology and Therapeutics (May 2025)
    • Evolving insights into MASLD and MASH pathogenesis and treatment (Apr 2025)
    • Microbiome in Health and Disease (Feb 2025)
    • Substance Use Disorders (Oct 2024)
    • Clonal Hematopoiesis (Oct 2024)
    • View all review series ...
  • Viewpoint
  • Collections
    • In-Press Preview
    • Clinical Research and Public Health
    • Research Letters
    • Letters to the Editor
    • Editorials
    • Commentaries
    • Editor's notes
    • Reviews
    • Viewpoints
    • 100th anniversary
    • Top read articles

  • Current issue
  • Past issues
  • Specialties
  • Reviews
  • Review series
  • ASCI Milestone Awards
  • Video Abstracts
  • Conversations with Giants in Medicine
  • In-Press Preview
  • Clinical Research and Public Health
  • Research Letters
  • Letters to the Editor
  • Editorials
  • Commentaries
  • Editor's notes
  • Reviews
  • Viewpoints
  • 100th anniversary
  • Top read articles
  • About
  • Editors
  • Consulting Editors
  • For authors
  • Publication ethics
  • Publication alerts by email
  • Advertising
  • Job board
  • Contact
HoxBlinc lncRNA reprograms CTCF-independent TADs to drive leukemic transcription and HSC dysregulation in NUP98-rearranged leukemia
Karina Hamamoto, Ganqian Zhu, Qian Lai, Julia Lesperance, Huacheng Luo, Ying Li, Nupur Nigam, Arati Sharma, Feng-Chun Yang, David Claxton, Yi Qiu, Peter D. Aplan, Mingjiang Xu, Suming Huang
Karina Hamamoto, Ganqian Zhu, Qian Lai, Julia Lesperance, Huacheng Luo, Ying Li, Nupur Nigam, Arati Sharma, Feng-Chun Yang, David Claxton, Yi Qiu, Peter D. Aplan, Mingjiang Xu, Suming Huang
View: Text | PDF
Research Article Genetics Hematology

HoxBlinc lncRNA reprograms CTCF-independent TADs to drive leukemic transcription and HSC dysregulation in NUP98-rearranged leukemia

  • Text
  • PDF
Abstract

Although nucleoporin 98 (NUP98) fusion oncogenes often drive aggressive pediatric leukemia by altering chromatin structure and expression of homeobox (HOX) genes, underlying mechanisms remain elusive. Here, we report that the Hoxb-associated lncRNA HoxBlinc was aberrantly activated in NUP98-PHF23 fusion–driven leukemias. HoxBlinc chromatin occupancies led to elevated mixed-lineage leukemia 1 (MLL1) recruitment and aberrant homeotic topologically associated domains (TADs) that enhanced chromatin accessibilities and activated homeotic/hematopoietic oncogenes. HoxBlinc depletion in NUP98 fusion–driven leukemia impaired HoxBlinc binding, TAD integrity, MLL1 recruitment, and the MLL1-driven chromatin signature within HoxBlinc-defined TADs in a CCCTC-binding factor–independent (CTCF-independent) manner, leading to inhibited homeotic/leukemic oncogenes that mitigated NUP98 fusion–driven leukemogenesis in xenografted mouse models. Mechanistically, HoxBlinc overexpression in the mouse hematopoietic compartment induced leukemias resembling those in NUP98-PHF23–knockin (KI) mice via enhancement of HoxBlinc chromatin binding, TAD formation, and Hox gene aberration, leading to expansion of hematopoietic stem and progenitor cell and myeloid/lymphoid cell subpopulations. Thus, our studies reveal a CTCF-independent role of HoxBlinc in leukemic TAD organization and oncogene-regulatory networks.

Authors

Karina Hamamoto, Ganqian Zhu, Qian Lai, Julia Lesperance, Huacheng Luo, Ying Li, Nupur Nigam, Arati Sharma, Feng-Chun Yang, David Claxton, Yi Qiu, Peter D. Aplan, Mingjiang Xu, Suming Huang

×

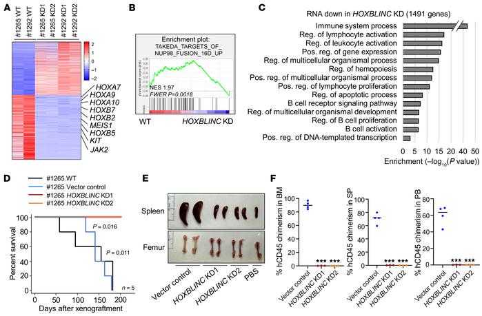
Figure 8

HOXBLINC lncRNA is also required for NUP98-HOXA9–driven homeotic gene transcription and leukemic transformation.

Options: View larger image (or click on image) Download as PowerPoint

HOXBLINC lncRNA is also required for NUP98-HOXA9–driven homeotic gene t...
(A) Heatmap of DEGs upon HOXBLINC KD in primary AML cells from 2 patients carrying the NUP98-HOXA9 fusion. (B) GSEA of DEGs upon HOXBLINC KD in NUP98-HOXA9 fusion–driven AML patient samples (patients 1265 and 1292) using the TAKEDA_TARGETS_OF_NUP98_HOXA9_FUSION_16D_UP (M15588) gene set. (C) GO analysis of downregulated genes in NUP98-HOXA9 fusion–driven AML patient samples (patients 1265 and 1292) upon HOXBLINC KD. (D) Kaplan-Meier survival curve for PDX mice that received WT, vector control, or HOXBLINC-KD AML cells from patient 1265. P = 0.016 for the vector control versus KD; P = 0.011 WT versus KD, by log-rank test followed by Bonferroni’s post hoc test (n = 5). (E) Images of spleens and femurs from NSGS mice 143 days after transplantation of WT, vector control, or HOXBLINC-KD primary AML cells from patient 1265 carrying the NUP98-HOXA9 fusion. (F) hCD45+ cell chimerism in BM/PB/SP of NSGS mice 143 days after transplantation of vector control (n = 4) and 2 independent HOXBLINC-KD cells from patient 1265 with primary AML (n = 3/clone) carrying the NUP98-HOXA9 fusion. Data are presented as the mean ± SD. *P ≤ 0.05, **P ≤ 0.01, and ***P ≤ 0.001, by ANOVA following a Bonferroni post hoc test.

Copyright © 2026 American Society for Clinical Investigation
ISSN: 0021-9738 (print), 1558-8238 (online)

Sign up for email alerts