Go to JCI Insight
  • About
  • Editors
  • Consulting Editors
  • For authors
  • Publication ethics
  • Publication alerts by email
  • Advertising
  • Job board
  • Contact
  • Clinical Research and Public Health
  • Current issue
  • Past issues
  • By specialty
    • COVID-19
    • Cardiology
    • Gastroenterology
    • Immunology
    • Metabolism
    • Nephrology
    • Neuroscience
    • Oncology
    • Pulmonology
    • Vascular biology
    • All ...
  • Videos
    • ASCI Milestone Awards
    • Video Abstracts
    • Conversations with Giants in Medicine
  • Reviews
    • View all reviews ...
    • Clinical innovation and scientific progress in GLP-1 medicine (Nov 2025)
    • Pancreatic Cancer (Jul 2025)
    • Complement Biology and Therapeutics (May 2025)
    • Evolving insights into MASLD and MASH pathogenesis and treatment (Apr 2025)
    • Microbiome in Health and Disease (Feb 2025)
    • Substance Use Disorders (Oct 2024)
    • Clonal Hematopoiesis (Oct 2024)
    • View all review series ...
  • Viewpoint
  • Collections
    • In-Press Preview
    • Clinical Research and Public Health
    • Research Letters
    • Letters to the Editor
    • Editorials
    • Commentaries
    • Editor's notes
    • Reviews
    • Viewpoints
    • 100th anniversary
    • Top read articles

  • Current issue
  • Past issues
  • Specialties
  • Reviews
  • Review series
  • ASCI Milestone Awards
  • Video Abstracts
  • Conversations with Giants in Medicine
  • In-Press Preview
  • Clinical Research and Public Health
  • Research Letters
  • Letters to the Editor
  • Editorials
  • Commentaries
  • Editor's notes
  • Reviews
  • Viewpoints
  • 100th anniversary
  • Top read articles
  • About
  • Editors
  • Consulting Editors
  • For authors
  • Publication ethics
  • Publication alerts by email
  • Advertising
  • Job board
  • Contact
Pharmacologic inhibition of IRE1α-dependent decay protects alveolar epithelial identity and prevents pulmonary fibrosis in mice
Vincent C. Auyeung, Tavienne L. Steinberg, Alina Olivier, Luka Suzuki, Mary E. Moreno, Imran S. Khan, Michael S. Downey, Maike Thamsen, Lu Guo, Dustin J. Maly, Bradley J. Backes, Dean Sheppard, Feroz R. Papa
Vincent C. Auyeung, Tavienne L. Steinberg, Alina Olivier, Luka Suzuki, Mary E. Moreno, Imran S. Khan, Michael S. Downey, Maike Thamsen, Lu Guo, Dustin J. Maly, Bradley J. Backes, Dean Sheppard, Feroz R. Papa
View: Text | PDF
Research Article Pulmonology

Pharmacologic inhibition of IRE1α-dependent decay protects alveolar epithelial identity and prevents pulmonary fibrosis in mice

  • Text
  • PDF
Abstract

Stress-induced epithelial plasticity is central to lung regeneration, fibrosis, and malignancy, but how cellular stress leads to differentiation is incompletely understood. Here, we found a central role for IRE1α, a conserved mediator of the unfolded protein response (UPR), in stimulating the plasticity of alveolar type 2 (AT2) cells. In single-cell RNA-seq, IRE1α activity was associated with loss of AT2 identity and progression toward a damage-associated transitional state unique to fibrosis. AT2 plasticity required destructive regulated IRE1α-dependent decay (RIDD), which we demonstrated by deploying PAIR2, a kinase modulator that inhibits RIDD while preserving IRE1α’s adaptive XBP1 mRNA splicing activity. In vivo, selective inhibition of RIDD with PAIR2 reduced AT2 differentiation into profibrotic transitional cells and protected mice from bleomycin-induced pulmonary fibrosis. Mechanistically, we identified the Fgfr2 mRNA as a direct and regulated substrate for IRE1α’s RNase in primary AT2 cells and in a biochemically reconstituted cell-free system. Loss of Fgf signaling caused AT2 differentiation, while gain of signaling protected cells from IRE1α-induced differentiation. We propose that IRE1α downregulates Fgf signaling through RIDD, provoking loss of AT2 identity and differentiation towards a profibrotic phenotype. Thus, IRE1α’s RIDD activity emerges as a novel target for treatment of pulmonary fibrosis and potentially other diseases driven by aberrant epithelial cell plasticity.

Authors

Vincent C. Auyeung, Tavienne L. Steinberg, Alina Olivier, Luka Suzuki, Mary E. Moreno, Imran S. Khan, Michael S. Downey, Maike Thamsen, Lu Guo, Dustin J. Maly, Bradley J. Backes, Dean Sheppard, Feroz R. Papa

×

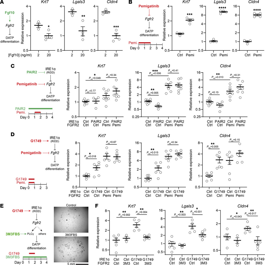
Figure 6

Regulation of Fgfr2 is necessary and sufficient for IRE1α-induced AT2-to-DATP differentiation.

Options: View larger image (or click on image) Download as PowerPoint
Regulation of Fgfr2 is necessary and sufficient for IRE1α-induced AT2-to...
(A) Expression of DATP markers Krt7, Lgals3, and Cldn4 in serum-free, feeder-free AT2 organoids grown at various concentrations of Fgf10. (B) Expression of DATP markers in AT2 organoids after transient pemigatinib exposure for 24 hours followed by 3 days of recovery. (C and D) Expression of DATP markers in AT2 organoids stimulated with pemigatinib and treated with PAIR2, or double-stimulated with pemigatinib and G1749. (E) Schematic of IRE1α activation and rescue by enhanced signaling downstream of Fgfr2, and brightfield images of Matrigel droplets containing organoids grown with or without the phospholipase C activator m-3M3FBS. (F) Expression of DATP markers in organoids with dual stimulation of IRE1α and phospholipase C. Individual culture well replicates shown with mean ±SEM. All values plotted on a logarithmic scale. * P < 0.05, ** P < 0.01 by 1-sided Student’s t test with adjusted P values where indicated to correct for multiple hypotheses using Sidak’s method.

Copyright © 2026 American Society for Clinical Investigation
ISSN: 0021-9738 (print), 1558-8238 (online)

Sign up for email alerts