Go to JCI Insight
  • About
  • Editors
  • Consulting Editors
  • For authors
  • Publication ethics
  • Publication alerts by email
  • Advertising
  • Job board
  • Contact
  • Clinical Research and Public Health
  • Current issue
  • Past issues
  • By specialty
    • COVID-19
    • Cardiology
    • Gastroenterology
    • Immunology
    • Metabolism
    • Nephrology
    • Neuroscience
    • Oncology
    • Pulmonology
    • Vascular biology
    • All ...
  • Videos
    • ASCI Milestone Awards
    • Video Abstracts
    • Conversations with Giants in Medicine
  • Reviews
    • View all reviews ...
    • Clinical innovation and scientific progress in GLP-1 medicine (Nov 2025)
    • Pancreatic Cancer (Jul 2025)
    • Complement Biology and Therapeutics (May 2025)
    • Evolving insights into MASLD and MASH pathogenesis and treatment (Apr 2025)
    • Microbiome in Health and Disease (Feb 2025)
    • Substance Use Disorders (Oct 2024)
    • Clonal Hematopoiesis (Oct 2024)
    • View all review series ...
  • Viewpoint
  • Collections
    • In-Press Preview
    • Clinical Research and Public Health
    • Research Letters
    • Letters to the Editor
    • Editorials
    • Commentaries
    • Editor's notes
    • Reviews
    • Viewpoints
    • 100th anniversary
    • Top read articles

  • Current issue
  • Past issues
  • Specialties
  • Reviews
  • Review series
  • ASCI Milestone Awards
  • Video Abstracts
  • Conversations with Giants in Medicine
  • In-Press Preview
  • Clinical Research and Public Health
  • Research Letters
  • Letters to the Editor
  • Editorials
  • Commentaries
  • Editor's notes
  • Reviews
  • Viewpoints
  • 100th anniversary
  • Top read articles
  • About
  • Editors
  • Consulting Editors
  • For authors
  • Publication ethics
  • Publication alerts by email
  • Advertising
  • Job board
  • Contact
Hypertension promotes bone loss and fragility by favoring bone resorption in mouse models
Elizabeth M. Hennen, Sasidhar Uppuganti, Néstor de la Visitación, Wei Chen, Jaya Krishnan, Lawrence A. Vecchi III, David M. Patrick, Mateusz Siedlinski, Matteo Lemoli, Rachel Delgado, Mark P. de Caestecker, Wenhan Chang, Tomasz J. Guzik, Rachelle W. Johnson, David G. Harrison, Jeffry S. Nyman
Elizabeth M. Hennen, Sasidhar Uppuganti, Néstor de la Visitación, Wei Chen, Jaya Krishnan, Lawrence A. Vecchi III, David M. Patrick, Mateusz Siedlinski, Matteo Lemoli, Rachel Delgado, Mark P. de Caestecker, Wenhan Chang, Tomasz J. Guzik, Rachelle W. Johnson, David G. Harrison, Jeffry S. Nyman
View: Text | PDF
Research Article Bone biology Immunology Inflammation

Hypertension promotes bone loss and fragility by favoring bone resorption in mouse models

  • Text
  • PDF
Abstract

Inflammatory diseases contribute to secondary osteoporosis. Hypertension is a highly prevalent inflammatory condition that is clinically associated with reduced bone mineral density and increased risk of fragility fracture. In this study, we showed that a significant loss in bone mass and strength occurs in two preclinical models of hypertension. This accompanied increases in immune cell populations, including monocytes, macrophages, and IL-17A–producing T cell subtypes in the bone marrow of hypertensive mice. Neutralizing IL-17A in angiotensin II–infused mice blunted hypertension-induced loss of bone mass and strength as a result of decreased osteoclastogenesis. Likewise, the inhibition of the CSF1 receptor blunted loss of bone mass and prevented loss of bone strength in hypertensive mice. In an analysis of UK Biobank data, circulating bone remodeling markers exhibited striking associations with blood pressure and bone mineral density in more than 27,000 humans. These findings illustrate a potential mechanism by which hypertension activates immune cells in the bone marrow, encouraging osteoclastogenesis and eventual loss in bone mass and strength.

Authors

Elizabeth M. Hennen, Sasidhar Uppuganti, Néstor de la Visitación, Wei Chen, Jaya Krishnan, Lawrence A. Vecchi III, David M. Patrick, Mateusz Siedlinski, Matteo Lemoli, Rachel Delgado, Mark P. de Caestecker, Wenhan Chang, Tomasz J. Guzik, Rachelle W. Johnson, David G. Harrison, Jeffry S. Nyman

×

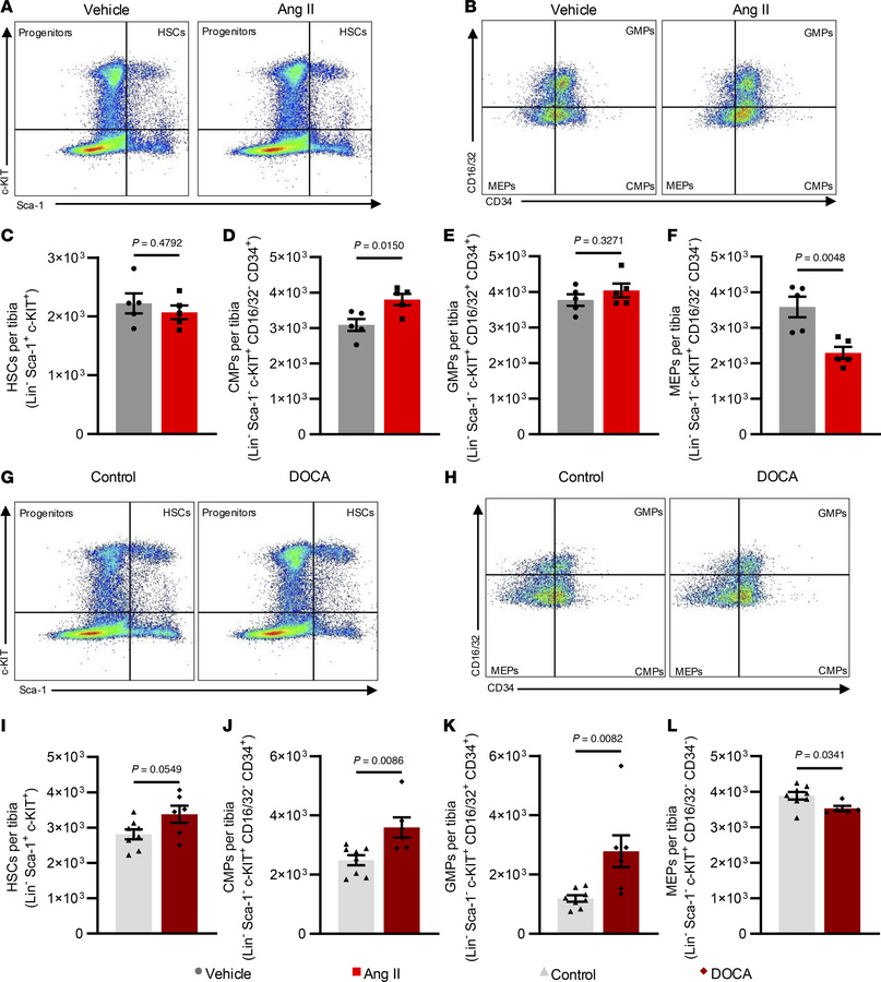
Figure 5

Flow cytometric analysis of bone marrow progenitor populations in both models of hypertension.

Options: View larger image (or click on image) Download as PowerPoint
Flow cytometric analysis of bone marrow progenitor populations in both m...
(A, B, G, and H) Representative flow gates for HSCs (A and G) and myeloid progenitors (B and H). (C and I) Quantification of HSCs. (D and J) Quantification of CMPs. (E and K) Quantification of GMPs. (F and L) Quantification of MEPs. C–F, I, K, and L were analyzed by unpaired t test. Mann-Whitney test was used for J. SEM is shown. Sample size: Vehicle, n = 5; Ang II, n = 5; control, n = 8; DOCA, n = 6.

Copyright © 2026 American Society for Clinical Investigation
ISSN: 0021-9738 (print), 1558-8238 (online)

Sign up for email alerts