Go to JCI Insight
  • About
  • Editors
  • Consulting Editors
  • For authors
  • Publication ethics
  • Publication alerts by email
  • Advertising
  • Job board
  • Contact
  • Clinical Research and Public Health
  • Current issue
  • Past issues
  • By specialty
    • COVID-19
    • Cardiology
    • Gastroenterology
    • Immunology
    • Metabolism
    • Nephrology
    • Neuroscience
    • Oncology
    • Pulmonology
    • Vascular biology
    • All ...
  • Videos
    • ASCI Milestone Awards
    • Video Abstracts
    • Conversations with Giants in Medicine
  • Reviews
    • View all reviews ...
    • Clinical innovation and scientific progress in GLP-1 medicine (Nov 2025)
    • Pancreatic Cancer (Jul 2025)
    • Complement Biology and Therapeutics (May 2025)
    • Evolving insights into MASLD and MASH pathogenesis and treatment (Apr 2025)
    • Microbiome in Health and Disease (Feb 2025)
    • Substance Use Disorders (Oct 2024)
    • Clonal Hematopoiesis (Oct 2024)
    • View all review series ...
  • Viewpoint
  • Collections
    • In-Press Preview
    • Clinical Research and Public Health
    • Research Letters
    • Letters to the Editor
    • Editorials
    • Commentaries
    • Editor's notes
    • Reviews
    • Viewpoints
    • 100th anniversary
    • Top read articles

  • Current issue
  • Past issues
  • Specialties
  • Reviews
  • Review series
  • ASCI Milestone Awards
  • Video Abstracts
  • Conversations with Giants in Medicine
  • In-Press Preview
  • Clinical Research and Public Health
  • Research Letters
  • Letters to the Editor
  • Editorials
  • Commentaries
  • Editor's notes
  • Reviews
  • Viewpoints
  • 100th anniversary
  • Top read articles
  • About
  • Editors
  • Consulting Editors
  • For authors
  • Publication ethics
  • Publication alerts by email
  • Advertising
  • Job board
  • Contact
Loss of Cpt1a results in elevated glucose-fueled mitochondrial oxidative phosphorylation and defective hematopoietic stem cells
Jue Li, Jie Bai, Vincent T. Pham, Michihiro Hashimoto, Maiko Sezaki, Qili Shi, Qiushi Jin, Chenhui He, Amy Armstrong, Tian Li, Mingzhe Pan, Shujun Liu, Yu Luan, Hui Zeng, Paul R. Andreassen, Gang Huang
Jue Li, Jie Bai, Vincent T. Pham, Michihiro Hashimoto, Maiko Sezaki, Qili Shi, Qiushi Jin, Chenhui He, Amy Armstrong, Tian Li, Mingzhe Pan, Shujun Liu, Yu Luan, Hui Zeng, Paul R. Andreassen, Gang Huang
View: Text | PDF
Research Article Hematology Metabolism

Loss of Cpt1a results in elevated glucose-fueled mitochondrial oxidative phosphorylation and defective hematopoietic stem cells

  • Text
  • PDF
Abstract

Hematopoietic stem cells (HSCs) rely on self-renewal to sustain stem cell potential and undergo differentiation to generate mature blood cells. Mitochondrial fatty acid β-oxidation (FAO) is essential for HSC maintenance. However, the role of carnitine palmitoyl transferase 1a (CPT1A), a key enzyme in FAO, remains unclear in HSCs. Using a Cpt1a hematopoiesis-specific conditional-KO (Cpt1aΔ/Δ) mouse model, we found that loss of Cpt1a led to HSC defects, including loss of HSC quiescence and self-renewal and increased differentiation. Mechanistically, we found that loss of Cpt1a resulted in elevated levels of mitochondrial respiratory chain complex components and their activity, as well as increased ATP production and accumulation of mitochondrial ROS in HSCs. Taken together, this suggests hyperactivation of mitochondria and metabolic rewiring via upregulated glucose-fueled oxidative phosphorylation (OXPHOS). In summary, our findings demonstrate an essential role for Cpt1a in HSC maintenance and provide insight into the regulation of mitochondrial metabolism via control of the balance between FAO and glucose-fueled OXPHOS.

Authors

Jue Li, Jie Bai, Vincent T. Pham, Michihiro Hashimoto, Maiko Sezaki, Qili Shi, Qiushi Jin, Chenhui He, Amy Armstrong, Tian Li, Mingzhe Pan, Shujun Liu, Yu Luan, Hui Zeng, Paul R. Andreassen, Gang Huang

×

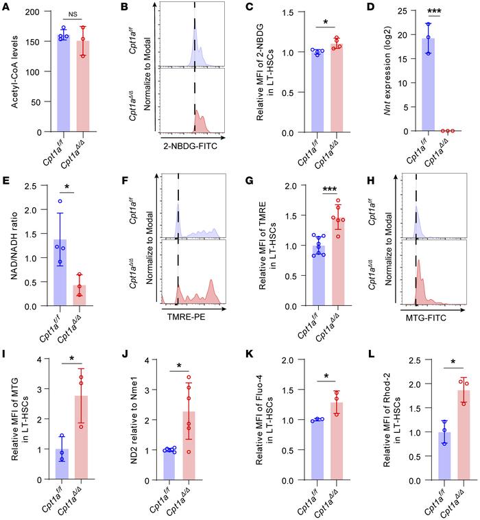
Figure 6

Increased glucose-fueled mitochondrial activity in Cpt1aΔ/Δ HSCs.

Options: View larger image (or click on image) Download as PowerPoint
Increased glucose-fueled mitochondrial activity in Cpt1aΔ/Δ HSCs.
(A) Ac...
(A) Acetyl-CoA levels in c-Kit+ cells. n = 4 or 3. (B) Representative flow cytometric analysis of glucose uptake measured via 2-NBDG staining in LT-HSCs. (C) Relative MFI levels of 2-NBDG signal (MFI). n = 4 per group. (D) Nnt expression based on RNA-Seq. n = 3 per group. (E) NAD/NADH ratio in c-Kit+ cells. n = 4 or 3. (F) Representative flow cytometric analysis of MMP by TMRE in LT-HSCs. (G) Relative MFI levels of TMRE signal. n = 8 or 6. (H) Representative flow cytometric analysis of MTG in LT-HSCs. (I) Relative mitochondrial mass levels were determined by MTG staining. n = 3 or 4. (J) Relative mtDNA levels (ND2) compared with nuclear DNA (Nme1) by quantitative PCR (qPCR) in purified c-Kit+ cells. n = 5 or 6. (K) Relative MFI levels of intracellular Ca2+ measured by Fluo-4, a measurement of cytosolic calcium, in LT-HSCs. n = 3 per group. (L) Relative MFI levels of mitochondrial Ca2+ measured by Rhod-2, a measurement of mitochondria-specific calcium detection, in LT-HSCs. n = 3 per group. Data represent the mean ± SEM. *P < 0.05 and ***P < 0.001, by Student’s t test.

Copyright © 2026 American Society for Clinical Investigation
ISSN: 0021-9738 (print), 1558-8238 (online)

Sign up for email alerts