Go to JCI Insight
  • About
  • Editors
  • Consulting Editors
  • For authors
  • Publication ethics
  • Publication alerts by email
  • Advertising
  • Job board
  • Contact
  • Clinical Research and Public Health
  • Current issue
  • Past issues
  • By specialty
    • COVID-19
    • Cardiology
    • Gastroenterology
    • Immunology
    • Metabolism
    • Nephrology
    • Neuroscience
    • Oncology
    • Pulmonology
    • Vascular biology
    • All ...
  • Videos
    • Conversations with Giants in Medicine
    • Video Abstracts
  • Reviews
    • View all reviews ...
    • Clinical innovation and scientific progress in GLP-1 medicine (Nov 2025)
    • Pancreatic Cancer (Jul 2025)
    • Complement Biology and Therapeutics (May 2025)
    • Evolving insights into MASLD and MASH pathogenesis and treatment (Apr 2025)
    • Microbiome in Health and Disease (Feb 2025)
    • Substance Use Disorders (Oct 2024)
    • Clonal Hematopoiesis (Oct 2024)
    • View all review series ...
  • Viewpoint
  • Collections
    • In-Press Preview
    • Clinical Research and Public Health
    • Research Letters
    • Letters to the Editor
    • Editorials
    • Commentaries
    • Editor's notes
    • Reviews
    • Viewpoints
    • 100th anniversary
    • Top read articles

  • Current issue
  • Past issues
  • Specialties
  • Reviews
  • Review series
  • Conversations with Giants in Medicine
  • Video Abstracts
  • In-Press Preview
  • Clinical Research and Public Health
  • Research Letters
  • Letters to the Editor
  • Editorials
  • Commentaries
  • Editor's notes
  • Reviews
  • Viewpoints
  • 100th anniversary
  • Top read articles
  • About
  • Editors
  • Consulting Editors
  • For authors
  • Publication ethics
  • Publication alerts by email
  • Advertising
  • Job board
  • Contact
Targeting immune checkpoint LAIR1 with antibody blockade or 3-in-1 CAR T cells enhances antitumor response
Haipeng Tao, Dongjiang Chen, Changlin Yang, Duy T. Nguyen, Georges Abboud, Ruixuan Liu, Tianyi Liu, Avirup Chakraborty, Alicia Y. Hou, Nicole A. Petit, Muhammad Abbas, Robert W. Davis, Janie Zhang, Christina Von Roemeling, Mohammed O. Gbadamosi, Linchun Jin, Tongjun Gu, Tuo Lin, Pengchen Wang, Alfonso Pepe, Diego Ivan Pedro, Hector R. Mendez-Gomez, Chao Xie, Aida Karachi, Frances Weidert, Dan Jin, Chenggang Wang, Kaytora Long-James, Elizabeth K. Molchan, Paul Castillo, John A. Ligon, Ashley P. Ghiaseddin, Elias J. Sayour, Maryam Rahman, Loic P. Deleyrolle, Betty Y.S. Kim, Duane A. Mitchell, W. Gregory Sawyer, Jianping Huang
Haipeng Tao, Dongjiang Chen, Changlin Yang, Duy T. Nguyen, Georges Abboud, Ruixuan Liu, Tianyi Liu, Avirup Chakraborty, Alicia Y. Hou, Nicole A. Petit, Muhammad Abbas, Robert W. Davis, Janie Zhang, Christina Von Roemeling, Mohammed O. Gbadamosi, Linchun Jin, Tongjun Gu, Tuo Lin, Pengchen Wang, Alfonso Pepe, Diego Ivan Pedro, Hector R. Mendez-Gomez, Chao Xie, Aida Karachi, Frances Weidert, Dan Jin, Chenggang Wang, Kaytora Long-James, Elizabeth K. Molchan, Paul Castillo, John A. Ligon, Ashley P. Ghiaseddin, Elias J. Sayour, Maryam Rahman, Loic P. Deleyrolle, Betty Y.S. Kim, Duane A. Mitchell, W. Gregory Sawyer, Jianping Huang
View: Text | PDF
Research Article Oncology

Targeting immune checkpoint LAIR1 with antibody blockade or 3-in-1 CAR T cells enhances antitumor response

  • Text
  • PDF
Abstract

Tumor-associated macrophages (TAMs) are abundant in the tumor microenvironment (TME) and dampen the immune response, negatively affecting patient survival. Therefore, targeting TAMs could address the limitations of current cancer treatments. However, drug development in this area remains limited. The leukocyte-associated Ig-like receptor 1 (LAIR1), also called CD305, is prominently expressed on the surface of TAMs. We have uncovered what we believe to be a previously unrecognized immunosuppressive LAIR1/factor XIII A/collagen IV pathway across various cancer types. Inhibition of LAIR1, either through knockout (Lair1–/–), antibody blockade (anti-Lair1 antibody), or a chimeric antigen receptor (CAR) design (3-in-1 CAR by combining tumor targeting, T cell trafficking, and remodeling of the immunosuppressive TME in 1 CAR construct) provided an enhanced antitumor response. LAIR1 inhibition enhanced peripheral and intratumoral CD8 memory T cell populations, induced a phenotypic shift of M2-like macrophages toward M1 macrophages, and normalized tumor collagen IV and structural components in the TME, facilitating effective tumor–T cell interactions and tumor suppression. Enhanced antitumor responses were observed when Lair1–/– or anti-Lair1 antibody was used alone or in combination with CAR T cells or when the 3-in-1 CAR T cells were used solely in tumor models resistant to chemotherapy–radiation–programmed cell death protein 1 (PD-1) blockade. These findings position LAIR1 inhibition as a promising strategy for cancer immunotherapies.

Authors

Haipeng Tao, Dongjiang Chen, Changlin Yang, Duy T. Nguyen, Georges Abboud, Ruixuan Liu, Tianyi Liu, Avirup Chakraborty, Alicia Y. Hou, Nicole A. Petit, Muhammad Abbas, Robert W. Davis, Janie Zhang, Christina Von Roemeling, Mohammed O. Gbadamosi, Linchun Jin, Tongjun Gu, Tuo Lin, Pengchen Wang, Alfonso Pepe, Diego Ivan Pedro, Hector R. Mendez-Gomez, Chao Xie, Aida Karachi, Frances Weidert, Dan Jin, Chenggang Wang, Kaytora Long-James, Elizabeth K. Molchan, Paul Castillo, John A. Ligon, Ashley P. Ghiaseddin, Elias J. Sayour, Maryam Rahman, Loic P. Deleyrolle, Betty Y.S. Kim, Duane A. Mitchell, W. Gregory Sawyer, Jianping Huang

×

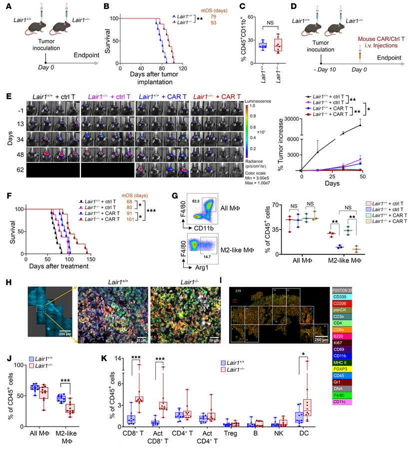
Figure 2

Lair1 knockout enhances antitumor immunity.

Options: View larger image (or click on image) Download as PowerPoint

Lair1 knockout enhances antitumor immunity.
(A) Experimental design. Fe...
(A) Experimental design. Female and male LAIR1 WT (Lair1+/+) and knockout (Lair1–/–) C57/B6 mice were respectively implanted i.c. with KR158B-CD70-Luc murine glioma cells (1 × 104 cells/mouse, n = 8 mice/group) on day 0. (B) Survival of the mice was measured. (C) Comparison of CD45+CD11b+ cells in the blood of mice from the 2 groups. Blood was collected from the facial vein 30 days after tumor implantation. (D) Experimental design. Lair1+/+ and Lair1–/– mice were implanted via i.c. with KR158B-CD70-Luc line (1 × 104/mouse, n = 8–9/group) 10 days before the treatment (day –10). Mice were treated with either control or mouse CD70CAR T cells (1 × 107/mouse) on day 0 through the tail vein. (E) IVIS monitored tumor sizes on the indicated days (left), and a percentage increase was calculated relative to baseline on the day –1 (right). (F) Survival was estimated for the groups, with the median overall survival (mOS) shown. (G) Evaluation of all-MΦ and M2-like TAMs in tumors. The treatment described in D was used. The tumors were collected from mice (n = 3 mice/group) 48 days after treatment. (H) Comparison of intratumoral immune cells between Lair1+/+ and Lair1–/– TB mice using ChIP cytometry. Forty days after tumor implantation, tumors were collected from a randomly selected mouse in each group in A. Cell types in Lair1+/+ and Lair1–/– tumors are shown. Scale bars: 250 µm (left) and 20µm (middle and right). (I) CD45+ cells were analyzed in the 10 ROIs within each tumor. (J and K) Each cell type was compared between Lair1+/+ and Lair1–/– TB mice. The in vivo experiments were repeated at least twice. Data are represented as box-and-whiskers plots (C, G, J, and K) and the mean ± SEM (E). Statistical significance was determined by log-rank test (B and F), Mann-Whitney U test (C, G, J, and K), and GEE models (E). FDR correction was applied (E–G). *P < 0.05, **P < 0.01, and ***P < 0.001. Schematics in A and D were created using BioRender.com.

Copyright © 2025 American Society for Clinical Investigation
ISSN: 0021-9738 (print), 1558-8238 (online)

Sign up for email alerts