Go to JCI Insight
  • About
  • Editors
  • Consulting Editors
  • For authors
  • Publication ethics
  • Publication alerts by email
  • Advertising
  • Job board
  • Contact
  • Clinical Research and Public Health
  • Current issue
  • Past issues
  • By specialty
    • COVID-19
    • Cardiology
    • Gastroenterology
    • Immunology
    • Metabolism
    • Nephrology
    • Neuroscience
    • Oncology
    • Pulmonology
    • Vascular biology
    • All ...
  • Videos
    • ASCI Milestone Awards
    • Video Abstracts
    • Conversations with Giants in Medicine
  • Reviews
    • View all reviews ...
    • Clinical innovation and scientific progress in GLP-1 medicine (Nov 2025)
    • Pancreatic Cancer (Jul 2025)
    • Complement Biology and Therapeutics (May 2025)
    • Evolving insights into MASLD and MASH pathogenesis and treatment (Apr 2025)
    • Microbiome in Health and Disease (Feb 2025)
    • Substance Use Disorders (Oct 2024)
    • Clonal Hematopoiesis (Oct 2024)
    • View all review series ...
  • Viewpoint
  • Collections
    • In-Press Preview
    • Clinical Research and Public Health
    • Research Letters
    • Letters to the Editor
    • Editorials
    • Commentaries
    • Editor's notes
    • Reviews
    • Viewpoints
    • 100th anniversary
    • Top read articles

  • Current issue
  • Past issues
  • Specialties
  • Reviews
  • Review series
  • ASCI Milestone Awards
  • Video Abstracts
  • Conversations with Giants in Medicine
  • In-Press Preview
  • Clinical Research and Public Health
  • Research Letters
  • Letters to the Editor
  • Editorials
  • Commentaries
  • Editor's notes
  • Reviews
  • Viewpoints
  • 100th anniversary
  • Top read articles
  • About
  • Editors
  • Consulting Editors
  • For authors
  • Publication ethics
  • Publication alerts by email
  • Advertising
  • Job board
  • Contact
Targeting immune checkpoint LAIR1 with antibody blockade or 3-in-1 CAR T cells enhances antitumor response
Haipeng Tao, Dongjiang Chen, Changlin Yang, Duy T. Nguyen, Georges Abboud, Ruixuan Liu, Tianyi Liu, Avirup Chakraborty, Alicia Y. Hou, Nicole A. Petit, Muhammad Abbas, Robert W. Davis, Janie Zhang, Christina Von Roemeling, Mohammed O. Gbadamosi, Linchun Jin, Tongjun Gu, Tuo Lin, Pengchen Wang, Alfonso Pepe, Diego Ivan Pedro, Hector R. Mendez-Gomez, Chao Xie, Aida Karachi, Frances Weidert, Dan Jin, Chenggang Wang, Kaytora Long-James, Elizabeth K. Molchan, Paul Castillo, John A. Ligon, Ashley P. Ghiaseddin, Elias J. Sayour, Maryam Rahman, Loic P. Deleyrolle, Betty Y.S. Kim, Duane A. Mitchell, W. Gregory Sawyer, Jianping Huang
Haipeng Tao, Dongjiang Chen, Changlin Yang, Duy T. Nguyen, Georges Abboud, Ruixuan Liu, Tianyi Liu, Avirup Chakraborty, Alicia Y. Hou, Nicole A. Petit, Muhammad Abbas, Robert W. Davis, Janie Zhang, Christina Von Roemeling, Mohammed O. Gbadamosi, Linchun Jin, Tongjun Gu, Tuo Lin, Pengchen Wang, Alfonso Pepe, Diego Ivan Pedro, Hector R. Mendez-Gomez, Chao Xie, Aida Karachi, Frances Weidert, Dan Jin, Chenggang Wang, Kaytora Long-James, Elizabeth K. Molchan, Paul Castillo, John A. Ligon, Ashley P. Ghiaseddin, Elias J. Sayour, Maryam Rahman, Loic P. Deleyrolle, Betty Y.S. Kim, Duane A. Mitchell, W. Gregory Sawyer, Jianping Huang
View: Text | PDF
Research Article Oncology

Targeting immune checkpoint LAIR1 with antibody blockade or 3-in-1 CAR T cells enhances antitumor response

  • Text
  • PDF
Abstract

Tumor-associated macrophages (TAMs) are abundant in the tumor microenvironment (TME) and dampen the immune response, negatively affecting patient survival. Therefore, targeting TAMs could address the limitations of current cancer treatments. However, drug development in this area remains limited. The leukocyte-associated Ig-like receptor 1 (LAIR1), also called CD305, is prominently expressed on the surface of TAMs. We have uncovered what we believe to be a previously unrecognized immunosuppressive LAIR1/factor XIII A/collagen IV pathway across various cancer types. Inhibition of LAIR1, either through knockout (Lair1–/–), antibody blockade (anti-Lair1 antibody), or a chimeric antigen receptor (CAR) design (3-in-1 CAR by combining tumor targeting, T cell trafficking, and remodeling of the immunosuppressive TME in 1 CAR construct) provided an enhanced antitumor response. LAIR1 inhibition enhanced peripheral and intratumoral CD8 memory T cell populations, induced a phenotypic shift of M2-like macrophages toward M1 macrophages, and normalized tumor collagen IV and structural components in the TME, facilitating effective tumor–T cell interactions and tumor suppression. Enhanced antitumor responses were observed when Lair1–/– or anti-Lair1 antibody was used alone or in combination with CAR T cells or when the 3-in-1 CAR T cells were used solely in tumor models resistant to chemotherapy–radiation–programmed cell death protein 1 (PD-1) blockade. These findings position LAIR1 inhibition as a promising strategy for cancer immunotherapies.

Authors

Haipeng Tao, Dongjiang Chen, Changlin Yang, Duy T. Nguyen, Georges Abboud, Ruixuan Liu, Tianyi Liu, Avirup Chakraborty, Alicia Y. Hou, Nicole A. Petit, Muhammad Abbas, Robert W. Davis, Janie Zhang, Christina Von Roemeling, Mohammed O. Gbadamosi, Linchun Jin, Tongjun Gu, Tuo Lin, Pengchen Wang, Alfonso Pepe, Diego Ivan Pedro, Hector R. Mendez-Gomez, Chao Xie, Aida Karachi, Frances Weidert, Dan Jin, Chenggang Wang, Kaytora Long-James, Elizabeth K. Molchan, Paul Castillo, John A. Ligon, Ashley P. Ghiaseddin, Elias J. Sayour, Maryam Rahman, Loic P. Deleyrolle, Betty Y.S. Kim, Duane A. Mitchell, W. Gregory Sawyer, Jianping Huang

×

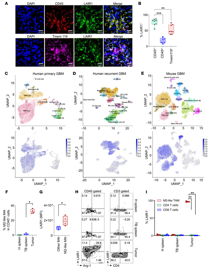
Figure 1

LAIR1 is mainly on CD45hi myeloid cells in human GBM.

Options: View larger image (or click on image) Download as PowerPoint
LAIR1 is mainly on CD45hi myeloid cells in human GBM.
(A) IF images of t...
(A) IF images of tumors from a patient with GBM. Scale bars: 10 μm. (B) Summary of the percentage of LAIR1+ cells on CD45hi, CD45lo, and Tmem119+ cells across 8 human GBMs. The numbers of LAIR1+, CD45+, and Tmem119+ cells were assessed individually. CD45+ cells were divided into CD45hi (top 50%) and CD45lo (bottom 50%) populations. The counts of CD45hiLAIR1+, CD45loLAIR1+, and Tmem119+LAIR1+ cells were determined. (C) Uniform manifold approximation and projection (UMAP) presents scRNA-Seq analysis of CD45+ cells from 7 human primary GBMs. (D and E) Results for 4 recurrent human GBMs and 3 GL261 GBMs were obtained using the same approach. The upper panels represent the cell subset maps, and the lower panels show enriched cell populations expressing LAIR1 (blue dots). (F) Four C57BL/6 female mice were i.c. injected with cells from the KR158B-Luc GBM line (1 × 104 cells/mouse). Splenic (TB spleen) and tumor tissues were collected on day 35 following tumor implantation. Spleens obtained from healthy (H) age- and sex-matched mice (H spleens, n = 4) were used as a control. The samples were evaluated by flow cytometry (FC) to determine the percentage of M2-like TAMs among total CD45+ cells, with gating on CD45+CD11b+F4/80+Arg-1+ cells. (G) M2-like TAMs expressed relatively higher LAIR1 levels than did other MΦ in tumors (all non-M2-like TAMs). (H and I) High levels of LAIR1 were detected on M2-like TAMs in tumors, whereas minimal-to-no LAIR1 was detected on CD4+ or CD8+ T cells. The samples in F were analyzed by FC for LAIR1 expression in G–I. The experiments shown in F–I were repeated at least twice. Data in B, F, G, and I are shown as box-and-whisker plots. Statistical significance in B, F, G, and I was assessed by Mann-Whitney U test. FDR correction was applied in B, F, and I). *P < 0.05, **P < 0.01, and ***P < 0.001.

Copyright © 2026 American Society for Clinical Investigation
ISSN: 0021-9738 (print), 1558-8238 (online)

Sign up for email alerts