Go to JCI Insight
  • About
  • Editors
  • Consulting Editors
  • For authors
  • Publication ethics
  • Publication alerts by email
  • Advertising
  • Job board
  • Contact
  • Clinical Research and Public Health
  • Current issue
  • Past issues
  • By specialty
    • COVID-19
    • Cardiology
    • Gastroenterology
    • Immunology
    • Metabolism
    • Nephrology
    • Neuroscience
    • Oncology
    • Pulmonology
    • Vascular biology
    • All ...
  • Videos
    • Conversations with Giants in Medicine
    • Video Abstracts
  • Reviews
    • View all reviews ...
    • Clinical innovation and scientific progress in GLP-1 medicine (Nov 2025)
    • Pancreatic Cancer (Jul 2025)
    • Complement Biology and Therapeutics (May 2025)
    • Evolving insights into MASLD and MASH pathogenesis and treatment (Apr 2025)
    • Microbiome in Health and Disease (Feb 2025)
    • Substance Use Disorders (Oct 2024)
    • Clonal Hematopoiesis (Oct 2024)
    • View all review series ...
  • Viewpoint
  • Collections
    • In-Press Preview
    • Clinical Research and Public Health
    • Research Letters
    • Letters to the Editor
    • Editorials
    • Commentaries
    • Editor's notes
    • Reviews
    • Viewpoints
    • 100th anniversary
    • Top read articles

  • Current issue
  • Past issues
  • Specialties
  • Reviews
  • Review series
  • Conversations with Giants in Medicine
  • Video Abstracts
  • In-Press Preview
  • Clinical Research and Public Health
  • Research Letters
  • Letters to the Editor
  • Editorials
  • Commentaries
  • Editor's notes
  • Reviews
  • Viewpoints
  • 100th anniversary
  • Top read articles
  • About
  • Editors
  • Consulting Editors
  • For authors
  • Publication ethics
  • Publication alerts by email
  • Advertising
  • Job board
  • Contact
Neuropilin-1 inhibition suppresses nerve growth factor signaling and nociception in pain models
Chloe J. Peach, Raquel Tonello, Elisa Damo, Kimberly Gomez, Aida Calderon-Rivera, Renato Bruni, Harsh Bansia, Laura Maile, Ana-Maria Manu, Hyunggu Hahn, Alex R.B. Thomsen, Brian L. Schmidt, Steve Davidson, Amedee des Georges, Rajesh Khanna, Nigel W. Bunnett
Chloe J. Peach, Raquel Tonello, Elisa Damo, Kimberly Gomez, Aida Calderon-Rivera, Renato Bruni, Harsh Bansia, Laura Maile, Ana-Maria Manu, Hyunggu Hahn, Alex R.B. Thomsen, Brian L. Schmidt, Steve Davidson, Amedee des Georges, Rajesh Khanna, Nigel W. Bunnett
View: Text | PDF
Research Article Cell biology Neuroscience

Neuropilin-1 inhibition suppresses nerve growth factor signaling and nociception in pain models

  • Text
  • PDF
Abstract

Nerve growth factor (NGF) monoclonal antibodies inhibit chronic pain, yet failed to gain approval due to worsened joint damage in osteoarthritis patients. We report that neuropilin-1 (NRP1) is a coreceptor for NGF and tropomyosin-related kinase A (TrkA) pain signaling. NRP1 was coexpressed with TrkA in human and mouse nociceptors. NRP1 inhibitors suppressed NGF-stimulated excitation of human and mouse nociceptors and NGF-evoked nociception in mice. NRP1 knockdown inhibited NGF/TrkA signaling, whereas NRP1 overexpression enhanced signaling. NGF bound NRP1 with high affinity and interacted with and chaperoned TrkA from the biosynthetic pathway to the plasma membrane and endosomes, enhancing TrkA signaling. Molecular modeling suggested that the C-terminal R/KXXR/K NGF motif interacts with the extracellular “b” NRP1 domain within a plasma membrane NGF/TrkA/NRP1 of 2:2:2 stoichiometry. G α interacting protein C-terminus 1 (GIPC1), which scaffolds NRP1 and TrkA to myosin VI, colocalized in nociceptors with NRP1/TrkA. GIPC1 knockdown abrogated NGF-evoked excitation of nociceptors and pain-like behavior. Thus, NRP1 is a nociceptor-enriched coreceptor that facilitates NGF/TrkA pain signaling. NRP binds NGF and chaperones TrkA to the plasma membrane and signaling endosomes via the GIPC1 adaptor. NRP1 and GIPC1 antagonism in nociceptors offers a long-awaited nonopioid alternative to systemic antibody NGF sequestration for the treatment of chronic pain.

Authors

Chloe J. Peach, Raquel Tonello, Elisa Damo, Kimberly Gomez, Aida Calderon-Rivera, Renato Bruni, Harsh Bansia, Laura Maile, Ana-Maria Manu, Hyunggu Hahn, Alex R.B. Thomsen, Brian L. Schmidt, Steve Davidson, Amedee des Georges, Rajesh Khanna, Nigel W. Bunnett

×

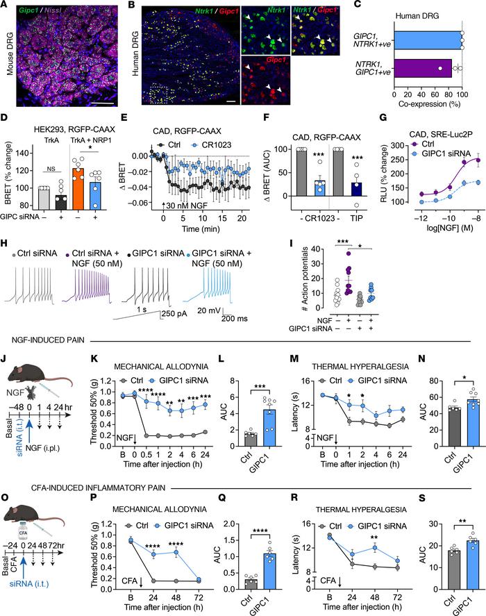
Figure 9

GIPC1 modulates TrkA trafficking, signaling, and NGF-induced nociception.

Options: View larger image (or click on image) Download as PowerPoint
GIPC1 modulates TrkA trafficking, signaling, and NGF-induced nociception...
(A–C) RNAScope localization of Gipc1 mRNA in mouse DRG (A) and of NTRK1 and GIPC1 mRNA in human DRG (B). Arrows indicate mRNA expression within the same cell. Representative images, n = 5 mice and n = 3 humans. Scale bars: 500 μm. (C) Percentage of human DRG neurons expressing NTRK1 or GIPC1 that coexpress GIPC1 or NRP1. Hybridized positive neurons (%) from n = 3 humans. (D) Effect of GIPC1 siRNA on BRET measurements of TrkA levels at the plasma membrane of HEK293T cells under basal conditions and after coexpression with NRP1. (E and F) Effect of 30 minutes preincubation of GIPC1 antagonist (300 μM CR1023 or inactive control, Ctrl) or myosin VI inhibitor (50 μM 2,4,6-triiodophenol, TIP) on NGF-induced TrkA-Rluc8 trafficking from a marker of the plasma membrane (RGFP-CAAX) in CAD cells. (G) Effect of GIPC1 siRNA on NGF-induced downstream ERK transcription in CAD cells. Data from 5–6 independent experiments with triplicate wells. (H and I) Sample traces of action potential firing in mouse DRG neurons evoked by injecting a 1-second ramp pulse from 0 to 250 pA (G), with the number of evoked action potentials (H). n = 7–10 cells. (J–N) NGF-induced pain. Effects of GIPC1 or Ctrl siRNA (i.t.) on NGF-induced (50 ng/10 μl, i.pl.) mechanical allodynia (K and L) and thermal hyperalgesia (M and N) in the ipsilateral paw. (L and N) AUC of time courses. (O–S) CFA-induced pain. Effects of GIPC1 or Ctrl siRNA (i.t.) on CFA-induced (i.pl.) mechanical allodynia (P and Q) and thermal hyperalgesia (R and S). (Q and S) AUC of time courses. n = 6–8 mice per group. B, basal. Data are represented as mean ± SEM. *P < 0.05; **P < 0.01; ***P < 0.001; ****P < 0.0001. (D and F) One-way ANOVA, Sídák’s multiple comparisons. (I) Tukey’s multiple comparison. (K, M, P, and R) Two-way ANOVA, Sídák’s multiple comparisons. (L, N, Q, and S) Unpaired t test.

Copyright © 2025 American Society for Clinical Investigation
ISSN: 0021-9738 (print), 1558-8238 (online)

Sign up for email alerts