Go to JCI Insight
  • About
  • Editors
  • Consulting Editors
  • For authors
  • Publication ethics
  • Publication alerts by email
  • Advertising
  • Job board
  • Contact
  • Clinical Research and Public Health
  • Current issue
  • Past issues
  • By specialty
    • COVID-19
    • Cardiology
    • Gastroenterology
    • Immunology
    • Metabolism
    • Nephrology
    • Neuroscience
    • Oncology
    • Pulmonology
    • Vascular biology
    • All ...
  • Videos
    • ASCI Milestone Awards
    • Video Abstracts
    • Conversations with Giants in Medicine
  • Reviews
    • View all reviews ...
    • Clinical innovation and scientific progress in GLP-1 medicine (Nov 2025)
    • Pancreatic Cancer (Jul 2025)
    • Complement Biology and Therapeutics (May 2025)
    • Evolving insights into MASLD and MASH pathogenesis and treatment (Apr 2025)
    • Microbiome in Health and Disease (Feb 2025)
    • Substance Use Disorders (Oct 2024)
    • Clonal Hematopoiesis (Oct 2024)
    • View all review series ...
  • Viewpoint
  • Collections
    • In-Press Preview
    • Clinical Research and Public Health
    • Research Letters
    • Letters to the Editor
    • Editorials
    • Commentaries
    • Editor's notes
    • Reviews
    • Viewpoints
    • 100th anniversary
    • Top read articles

  • Current issue
  • Past issues
  • Specialties
  • Reviews
  • Review series
  • ASCI Milestone Awards
  • Video Abstracts
  • Conversations with Giants in Medicine
  • In-Press Preview
  • Clinical Research and Public Health
  • Research Letters
  • Letters to the Editor
  • Editorials
  • Commentaries
  • Editor's notes
  • Reviews
  • Viewpoints
  • 100th anniversary
  • Top read articles
  • About
  • Editors
  • Consulting Editors
  • For authors
  • Publication ethics
  • Publication alerts by email
  • Advertising
  • Job board
  • Contact
Intermittent ischemia/reperfusion as a potent insulin-sensitizing intervention via blood flow enhancement and muscle decanoyl-l-carnitine suppression
Kohei Kido, Janne R. Hingst, Johan Onslev, Kim A. Sjøberg, Jesper B. Birk, Nicolas O. Eskesen, Tongzhu Zhou, Kentaro Kawanaka, Jesper F. Havelund, Nils J. Færgeman, Ylva Hellsten, Jørgen F.P. Wojtaszewski, Rasmus Kjøbsted
Kohei Kido, Janne R. Hingst, Johan Onslev, Kim A. Sjøberg, Jesper B. Birk, Nicolas O. Eskesen, Tongzhu Zhou, Kentaro Kawanaka, Jesper F. Havelund, Nils J. Færgeman, Ylva Hellsten, Jørgen F.P. Wojtaszewski, Rasmus Kjøbsted
View: Text | PDF
Research Article Metabolism Muscle biology

Intermittent ischemia/reperfusion as a potent insulin-sensitizing intervention via blood flow enhancement and muscle decanoyl-l-carnitine suppression

  • Text
  • PDF
Abstract

A single bout of exercise improves muscle insulin sensitivity for up to 48 hours via AMPK. Limb ischemia activates AMPK in muscle, and subsequent reperfusion enhances insulin-stimulated vasodilation, potentially eliciting a more pronounced exercise effect with reduced workload. We investigated the combined effect of upper leg intermittent ischemia/reperfusion (IIR) and continuous knee-extension exercise on muscle insulin sensitivity regulation. We found that IIR exercise potentiated AMPK activation and muscle insulin sensitivity. The potentiating effect of IIR exercise on muscle insulin sensitivity was associated with increased insulin-stimulated blood flow in parallel with enhanced phosphorylation of endothelial nitric oxide synthase. Metabolomics analyses demonstrated a suppression of muscle medium-chain acylcarnitines during IIR exercise, which correlated with insulin sensitivity and was consistent with findings in isolated rat muscle treated with decanoyl-l-carnitine. Collectively, combining IIR with low- to moderate-intensity exercise may represent a promising intervention to effectively enhance muscle insulin sensitivity. This approach could offer potential for mitigating muscle insulin resistance in clinical settings and among individuals with lower physical activity levels.

Authors

Kohei Kido, Janne R. Hingst, Johan Onslev, Kim A. Sjøberg, Jesper B. Birk, Nicolas O. Eskesen, Tongzhu Zhou, Kentaro Kawanaka, Jesper F. Havelund, Nils J. Færgeman, Ylva Hellsten, Jørgen F.P. Wojtaszewski, Rasmus Kjøbsted

×

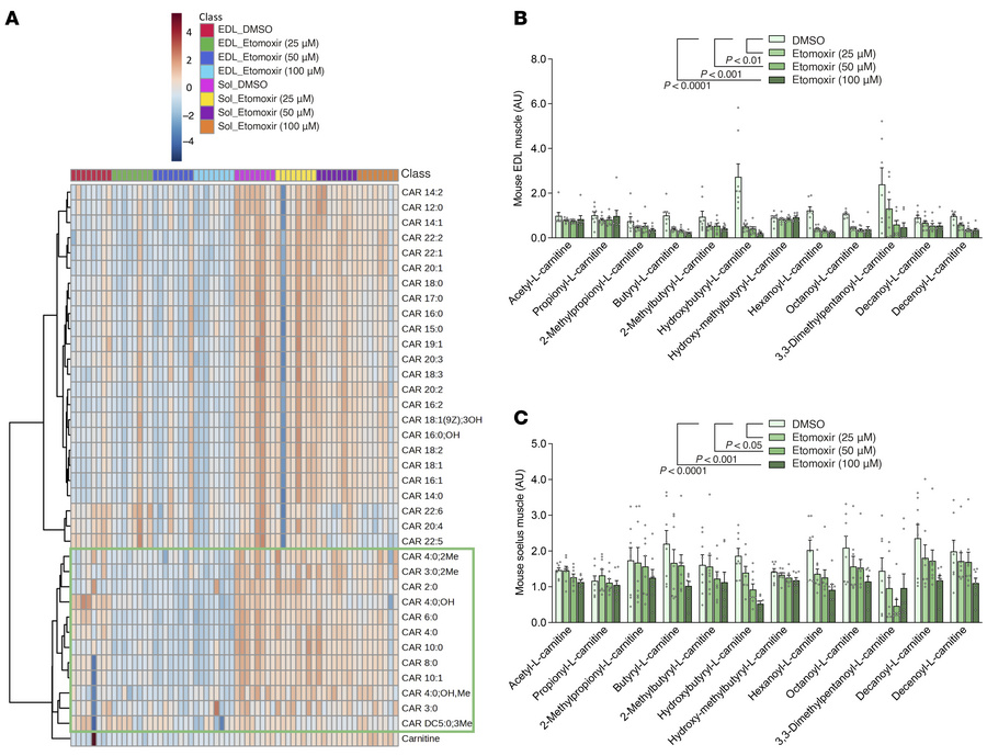
Figure 9

Etomoxir reduces muscle acylcarnitines in mouse skeletal muscle.

Options: View larger image (or click on image) Download as PowerPoint
Etomoxir reduces muscle acylcarnitines in mouse skeletal muscle.
(A) Hea...
(A) Heat map of carnitine and acylcarnitine species quantified by mass spectrometry in EDL and soleus muscles incubated with DMSO (vehicle) or etomoxir (25–100 μM). Blue and red colors indicate relative abundance (z-score normalized). Green box highlights a cluster that includes most short- and medium-acylcarnitines reduced by etomoxir. (B and C) Quantification of selected acylcarnitine species in green box at (A) in EDL (B) and soleus (C) muscles. The combined levels of 12 acylcarnitines were analyzed as a group to assess the effect of etomoxir using 1-way ANOVA. When significant differences were found, Dunnett’s post hoc test was applied to compare the DMSO group with the etomoxir-treated group. n = 4–10 per group. Data are presented as means ± SEM.

Copyright © 2026 American Society for Clinical Investigation
ISSN: 0021-9738 (print), 1558-8238 (online)

Sign up for email alerts