Go to JCI Insight
  • About
  • Editors
  • Consulting Editors
  • For authors
  • Publication ethics
  • Publication alerts by email
  • Advertising
  • Job board
  • Contact
  • Clinical Research and Public Health
  • Current issue
  • Past issues
  • By specialty
    • COVID-19
    • Cardiology
    • Gastroenterology
    • Immunology
    • Metabolism
    • Nephrology
    • Neuroscience
    • Oncology
    • Pulmonology
    • Vascular biology
    • All ...
  • Videos
    • ASCI Milestone Awards
    • Video Abstracts
    • Conversations with Giants in Medicine
  • Reviews
    • View all reviews ...
    • Clinical innovation and scientific progress in GLP-1 medicine (Nov 2025)
    • Pancreatic Cancer (Jul 2025)
    • Complement Biology and Therapeutics (May 2025)
    • Evolving insights into MASLD and MASH pathogenesis and treatment (Apr 2025)
    • Microbiome in Health and Disease (Feb 2025)
    • Substance Use Disorders (Oct 2024)
    • Clonal Hematopoiesis (Oct 2024)
    • View all review series ...
  • Viewpoint
  • Collections
    • In-Press Preview
    • Clinical Research and Public Health
    • Research Letters
    • Letters to the Editor
    • Editorials
    • Commentaries
    • Editor's notes
    • Reviews
    • Viewpoints
    • 100th anniversary
    • Top read articles

  • Current issue
  • Past issues
  • Specialties
  • Reviews
  • Review series
  • ASCI Milestone Awards
  • Video Abstracts
  • Conversations with Giants in Medicine
  • In-Press Preview
  • Clinical Research and Public Health
  • Research Letters
  • Letters to the Editor
  • Editorials
  • Commentaries
  • Editor's notes
  • Reviews
  • Viewpoints
  • 100th anniversary
  • Top read articles
  • About
  • Editors
  • Consulting Editors
  • For authors
  • Publication ethics
  • Publication alerts by email
  • Advertising
  • Job board
  • Contact
An activin receptor-like kinase 1–governed monocytic lineage shapes an immunosuppressive landscape in breast cancer metastases
Mehrnaz Safaee Talkhoncheh, Jonas Sjölund, Paulina Bolivar, Ewa Kurzejamska, Eugenia Cordero, Teia Vallès Pagès, Sara Larsson, Sophie Lehn, Gustav Frimannsson, Viktor Ingesson, Sebastian Braun, Jessica Pantaleo, Clara Oudenaarden, Martin Lauss, R. Scott Pearsall, Göran Jönsson, Charlotte Rolny, Matteo Bocci, Kristian Pietras
Mehrnaz Safaee Talkhoncheh, Jonas Sjölund, Paulina Bolivar, Ewa Kurzejamska, Eugenia Cordero, Teia Vallès Pagès, Sara Larsson, Sophie Lehn, Gustav Frimannsson, Viktor Ingesson, Sebastian Braun, Jessica Pantaleo, Clara Oudenaarden, Martin Lauss, R. Scott Pearsall, Göran Jönsson, Charlotte Rolny, Matteo Bocci, Kristian Pietras
View: Text | PDF
Research Article Immunology Oncology

An activin receptor-like kinase 1–governed monocytic lineage shapes an immunosuppressive landscape in breast cancer metastases

  • Text
  • PDF
Abstract

The biology centered around the TGF-β type I receptor activin receptor-like kinase (ALK) 1 (encoded by ACVRL1) has been almost exclusively based on its reported endothelial expression pattern since its first functional characterization more than 2 decades ago. Here, in efforts to better define the therapeutic context in which to use ALK1 inhibitors, we uncover a population of tumor-associated macrophages (TAMs) that, by virtue of their unanticipated Acvrl1 expression, are effector targets for adjuvant antiangiogenic immunotherapy in mouse models of metastatic breast cancer. The combinatorial benefit depended on ALK1-mediated modulation of the differentiation potential of bone marrow–derived granulocyte-macrophage progenitors, the release of CD14+ monocytes into circulation, and their eventual extravasation. Notably, ACVRL1+ TAMs coincided with an immunosuppressive phenotype and were overrepresented in human cancers progressing on therapy. Accordingly, breast cancer patients with a prominent ACVRL1hi TAM signature exhibited a significantly shorter survival. In conclusion, we shed light on an unexpected multimodal regulation of tumorigenic phenotypes by ALK1 and demonstrate its utility as a target for antiangiogenic immunotherapy.

Authors

Mehrnaz Safaee Talkhoncheh, Jonas Sjölund, Paulina Bolivar, Ewa Kurzejamska, Eugenia Cordero, Teia Vallès Pagès, Sara Larsson, Sophie Lehn, Gustav Frimannsson, Viktor Ingesson, Sebastian Braun, Jessica Pantaleo, Clara Oudenaarden, Martin Lauss, R. Scott Pearsall, Göran Jönsson, Charlotte Rolny, Matteo Bocci, Kristian Pietras

×

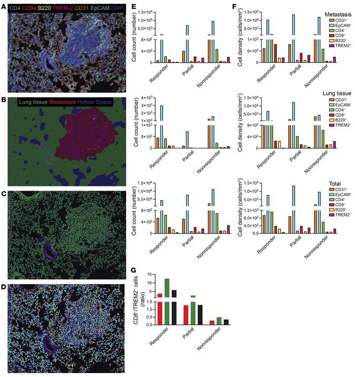
Figure 6

Vascular immune features reflect differential response to antiangiogenic IT.

Options: View larger image (or click on image) Download as PowerPoint
Vascular immune features reflect differential response to antiangiogenic...
(A) Customized multiplexed IHC (mIHC) staining of 4T1 metastases to the lungs. An antibody panel was developed to detect CD31+ endothelial cells (orange), EpCAM+ epithelial cells (both lung epithelium and breast cancer cells, cyan), TILs (CD4+ T helper, green; CD8a+ CTLs, red; B220+ B-cells, yellow), and TREM2+ recruited TAMs (magenta). Scale bars: 50 μm. (B–D) A machine learning-based algorithm was trained to discriminate metastatic tissue (red) from lung and hollow space (green and blue, respectively; B), followed by cell segmentation (C). Phenotyping (D) is visualized as a dot with the same color coding as in B. Cells (based on DAPI detection) negative for any of the markers included in the antibody panel are displayed in blue. (E–G) total cell counts per phenotype (E), and cell density per phenotype (cells/mm2; F) within the different tissue segments. The CD8+ T cells/TREM2+ TAMs ratio (G) was calculated from cell densities.

Copyright © 2026 American Society for Clinical Investigation
ISSN: 0021-9738 (print), 1558-8238 (online)

Sign up for email alerts