Go to JCI Insight
  • About
  • Editors
  • Consulting Editors
  • For authors
  • Publication ethics
  • Publication alerts by email
  • Advertising
  • Job board
  • Contact
  • Clinical Research and Public Health
  • Current issue
  • Past issues
  • By specialty
    • COVID-19
    • Cardiology
    • Gastroenterology
    • Immunology
    • Metabolism
    • Nephrology
    • Neuroscience
    • Oncology
    • Pulmonology
    • Vascular biology
    • All ...
  • Videos
    • ASCI Milestone Awards
    • Video Abstracts
    • Conversations with Giants in Medicine
  • Reviews
    • View all reviews ...
    • Clinical innovation and scientific progress in GLP-1 medicine (Nov 2025)
    • Pancreatic Cancer (Jul 2025)
    • Complement Biology and Therapeutics (May 2025)
    • Evolving insights into MASLD and MASH pathogenesis and treatment (Apr 2025)
    • Microbiome in Health and Disease (Feb 2025)
    • Substance Use Disorders (Oct 2024)
    • Clonal Hematopoiesis (Oct 2024)
    • View all review series ...
  • Viewpoint
  • Collections
    • In-Press Preview
    • Clinical Research and Public Health
    • Research Letters
    • Letters to the Editor
    • Editorials
    • Commentaries
    • Editor's notes
    • Reviews
    • Viewpoints
    • 100th anniversary
    • Top read articles

  • Current issue
  • Past issues
  • Specialties
  • Reviews
  • Review series
  • ASCI Milestone Awards
  • Video Abstracts
  • Conversations with Giants in Medicine
  • In-Press Preview
  • Clinical Research and Public Health
  • Research Letters
  • Letters to the Editor
  • Editorials
  • Commentaries
  • Editor's notes
  • Reviews
  • Viewpoints
  • 100th anniversary
  • Top read articles
  • About
  • Editors
  • Consulting Editors
  • For authors
  • Publication ethics
  • Publication alerts by email
  • Advertising
  • Job board
  • Contact
Transcriptomic profiling after B cell depletion reveals central and peripheral immune cell changes in multiple sclerosis
Jessica Wei, Jeonghyeon Moon, Yoshiaki Yasumizu, Le Zhang, Khadir Radassi, Nicholas Buitrago-Pocasangre, M. Elizabeth Deerhake, Nicolas Strauli, Chun-Wei Chen, Ann Herman, Rosetta Pedotti, Catarina Raposo, Isaiah Yim, Jenna Pappalardo, Erin E. Longbrake, Tomokazu S. Sumida, Pierre-Paul Axisa, David A. Hafler
Jessica Wei, Jeonghyeon Moon, Yoshiaki Yasumizu, Le Zhang, Khadir Radassi, Nicholas Buitrago-Pocasangre, M. Elizabeth Deerhake, Nicolas Strauli, Chun-Wei Chen, Ann Herman, Rosetta Pedotti, Catarina Raposo, Isaiah Yim, Jenna Pappalardo, Erin E. Longbrake, Tomokazu S. Sumida, Pierre-Paul Axisa, David A. Hafler
View: Text | PDF
Research Article Autoimmunity Immunology

Transcriptomic profiling after B cell depletion reveals central and peripheral immune cell changes in multiple sclerosis

  • Text
  • PDF
Abstract

Multiple sclerosis (MS) is a complex, genetically mediated autoimmune disease of the CNS, in which anti-CD20–mediated B cell depletion is remarkably effective in the treatment of early disease. Although previous studies investigated the effect of B cell depletion on select immune cell subsets using flow cytometry–based methods, the therapeutic effect on the patient’s immune landscape is unknown. In this study, we explored how B cell–depleting therapies modulate the immune landscape using single-cell RNA-Seq. We demonstrate that B cell depletion led to cell-type–specific changes in the abundance and function of cerebrospinal fluid (CSF) macrophages and peripheral blood monocytes. Specifically, a CSF-specific macrophage population with an antiinflammatory transcriptomic signature and peripheral CD16+ monocytes increased in frequency after B cell depletion. This was accompanied by increases in TNF-α mRNA and protein levels in monocytes following B cell depletion, consistent with the finding that anti–TNF-α treatment exacerbated autoimmune activity in MS. In parallel, B cell depletion induced changes in peripheral CD4+ T cell populations, including increases in the frequency of TIGIT+ Tregs and marked decreases in the frequency of myelin peptide–loaded, tetramer-binding CD4+ T cells. Collectively, this study provides an exhaustive transcriptomic map of immunological changes, revealing different cell-type–specific reprogramming as a result of B cell depletion treatment of MS.

Authors

Jessica Wei, Jeonghyeon Moon, Yoshiaki Yasumizu, Le Zhang, Khadir Radassi, Nicholas Buitrago-Pocasangre, M. Elizabeth Deerhake, Nicolas Strauli, Chun-Wei Chen, Ann Herman, Rosetta Pedotti, Catarina Raposo, Isaiah Yim, Jenna Pappalardo, Erin E. Longbrake, Tomokazu S. Sumida, Pierre-Paul Axisa, David A. Hafler

×

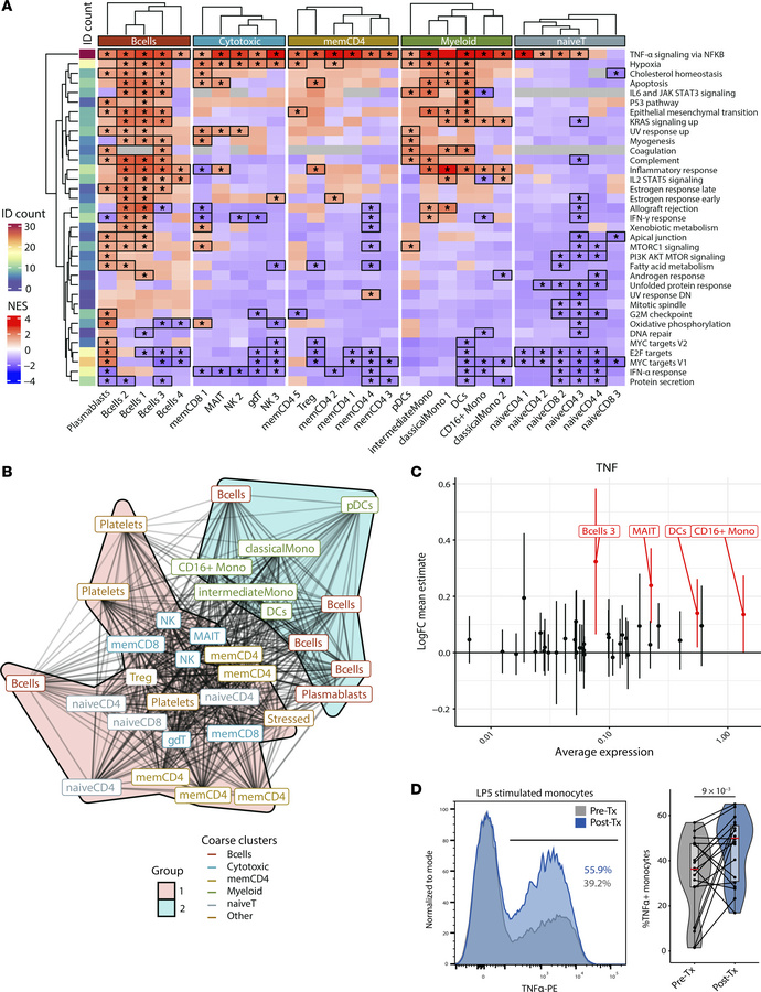
Figure 5

GSEA of anti-CD20 gene expression alterations across cell types.

Options: View larger image (or click on image) Download as PowerPoint
GSEA of anti-CD20 gene expression alterations across cell types.
(A) Hea...
(A) Heatmap of normalized enrichment scores (NESs) from post-treatment GSEA analyses run for each cluster shows a ubiquitous increase in TNF-α/NF-κB pathway genesets. Differentially enriched gene sets are highlighted with an asterisk. “ID count” indicates the number of times a gene set was found enriched across communities. (B) Overlap graph analysis of leading-edge genes for the “TNF-α signaling via NF-κB” gene set across cell types highlights 2 sets of signatures: B and myeloid cells versus T cells. (C) Pre- and post-treatment fold change of TNFA transcript levels across clusters (differential expression is highlighted in red). (D) In vitro validation of TNF-α upregulation before and after B cell depletion at the protein level in monocytes from patients with MS (n = 18) by intracellular flow cytometry staining after LPS stimulation. P values were calculated using the Wald test of regression coefficients.

Copyright © 2026 American Society for Clinical Investigation
ISSN: 0021-9738 (print), 1558-8238 (online)

Sign up for email alerts