Go to JCI Insight
  • About
  • Editors
  • Consulting Editors
  • For authors
  • Publication ethics
  • Publication alerts by email
  • Advertising
  • Job board
  • Contact
  • Clinical Research and Public Health
  • Current issue
  • Past issues
  • By specialty
    • COVID-19
    • Cardiology
    • Gastroenterology
    • Immunology
    • Metabolism
    • Nephrology
    • Neuroscience
    • Oncology
    • Pulmonology
    • Vascular biology
    • All ...
  • Videos
    • Conversations with Giants in Medicine
    • Video Abstracts
  • Reviews
    • View all reviews ...
    • Clinical innovation and scientific progress in GLP-1 medicine (Nov 2025)
    • Pancreatic Cancer (Jul 2025)
    • Complement Biology and Therapeutics (May 2025)
    • Evolving insights into MASLD and MASH pathogenesis and treatment (Apr 2025)
    • Microbiome in Health and Disease (Feb 2025)
    • Substance Use Disorders (Oct 2024)
    • Clonal Hematopoiesis (Oct 2024)
    • View all review series ...
  • Viewpoint
  • Collections
    • In-Press Preview
    • Clinical Research and Public Health
    • Research Letters
    • Letters to the Editor
    • Editorials
    • Commentaries
    • Editor's notes
    • Reviews
    • Viewpoints
    • 100th anniversary
    • Top read articles

  • Current issue
  • Past issues
  • Specialties
  • Reviews
  • Review series
  • Conversations with Giants in Medicine
  • Video Abstracts
  • In-Press Preview
  • Clinical Research and Public Health
  • Research Letters
  • Letters to the Editor
  • Editorials
  • Commentaries
  • Editor's notes
  • Reviews
  • Viewpoints
  • 100th anniversary
  • Top read articles
  • About
  • Editors
  • Consulting Editors
  • For authors
  • Publication ethics
  • Publication alerts by email
  • Advertising
  • Job board
  • Contact
PTBP1 variants displaying altered nucleocytoplasmic distribution are responsible for a neurodevelopmental disorder with skeletal dysplasia
Aymeric Masson, et al.
Aymeric Masson, et al.
View: Text | PDF
Research Article Development Genetics

PTBP1 variants displaying altered nucleocytoplasmic distribution are responsible for a neurodevelopmental disorder with skeletal dysplasia

  • Text
  • PDF
Abstract

Polypyrimidine tract-binding protein 1 (PTBP1) is a heterogeneous nuclear ribonucleoprotein primarily known for its alternative splicing activity. It shuttles between the nucleus and cytoplasm via partially overlapping N-terminal nuclear localization (NLS) and export (NES) signals. Despite its fundamental role in cell growth and differentiation, its involvement in human disease remains poorly understood. We identified 27 individuals from 25 families harboring de novo or inherited pathogenic variants — predominantly start-loss (89%) and, to a lesser extent, missense (11%) — affecting NES/NLS motifs. Affected individuals presented with a syndromic neurodevelopmental disorder and variable skeletal dysplasia with disproportionate short stature with short limbs. Intellectual functioning ranged from normal to moderately delayed. Start-loss variants led to translation initiation from an alternative downstream in-frame methionine, resulting in loss of the NES and the first half of the bipartite NLS, and increased cytoplasmic stability. Start-loss and missense variants shared a DNA methylation episignature in peripheral blood and altered nucleocytoplasmic distribution in vitro and in vivo with preferential accumulation in processing bodies, causing aberrant gene expression but normal RNA splicing. Transcriptomic analysis of patient-derived fibroblasts revealed dysregulated pathways involved in osteochondrogenesis and neurodevelopment. Overall, our findings highlight a cytoplasmic role for PTBP1 in RNA stability and disease pathogenesis.

Authors

Aymeric Masson, Julien Paccaud, Martina Orefice, Estelle Colin, Outi Mäkitie, Valérie Cormier-Daire, Raissa Relator, Sourav Ghosh, Jean-Marc Strub, Christine Schaeffer-Reiss, Carlo Marcelis, David A. Koolen, Rolph Pfundt, Elke de Boer, Lisenka E.L.M. Vissers, Thatjana Gardeitchik, Lonneke A.M. Aarts, Tuula Rinne, Paulien A. Terhal, Nienke E. Verbeek, Linda C. Zuurbier, Astrid S. Plomp, Marja W. Wessels, Stella A. de Man, Arjan Bouman, Lynne M. Bird, Reem Saadeh-Haddad, Maria J. Guillen Sacoto, Richard Person, Catherine Gooch, Anna C.E. Hurst, Michelle L. Thompson, Susan M. Hiatt, Rebecca O. Littlejohn, Elizabeth R. Roeder, Mari Mori, Scott E. Hickey, Jesse M. Hunter, Kristy Lee, Khaled Osman, Rana Halloun, Ruxandra Bachmann-Gagescu, Anita Rauch, Dagmar Wieczorek, Konrad Platzer, Johannes Luppe, Laurence Duplomb-Jego, Fatima El It, Yannis Duffourd, Frédéric Tran Mau-Them, Celine Huber, Christopher T. Gordon, Fulya Taylan, Riikka E. Mäkitie, Alice Costantini, Helena Valta, Stephen Robertson, Gemma Poke, Michel Francoise, Andrea Ciolfi, Marco Tartaglia, Nina Ekhilevitch, Rinat Zaid, Michael A. Levy, Jennifer Kerkhof, Haley McConkey, Julian Delanne, Martin Chevarin, Valentin Vautrot, Valentin Bourgeois, Sylvie Nguyen, Nathalie Marle, Patrick Callier, Hana Safraou, Angela Morgan, David J. Amor, Michael S. Hildebrand, David Coman, Marion Aubert Mucca, Julien Thevenon, Fanny Laffargue, Frédéric Bilan, Céline Pebrel-Richard, Grace Yoon, Michelle M. Axford, Luis A. Pérez-Jurado, Marta Sevilla-Porras, Douglas L. Black, Christophe Philippe, Bekim Sadikovic, Christel Thauvin-Robinet, Laurence Olivier-Faivre, Michela Ori, Quentin Thomas, Antonio Vitobello

×

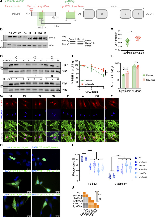
Figure 2

Altered nucleocytoplasmic distribution of PTBP1 mutants.

Options: View larger image (or click on image) Download as PowerPoint
Altered nucleocytoplasmic distribution of PTBP1 mutants.
(A) PTBP1 varia...
(A) PTBP1 variants identified in our cohort (red) and a benign variant (green), mapped to functional domains. The untranslated region in start-loss variants is shaded gray. Schematics are not to scale. (B) Western blot of PTBP1 isoforms in fibroblast from controls and start-loss individuals (left); band interpretation shown on the right: band “a” corresponds to overlapping PTBP1-2 and PTBP1-4 isoforms; band “b” to PTBP1-1. Asterisked bands represent start-loss isoforms. Vinculin is the loading control. n = 4 independent experiments. (C) Quantification of PTBP1 bands from B; Mann–Whitney U test. (D) Cycloheximide chase assay in fibroblast at 0, 8, or 16 hours. n = 3 independent experiments. (E) Quantification of PTBP1 expression from D; Student’s t test. (F) Nuclear versus cytoplasmic PTBP1 (red) levels in immunostained fibroblasts shown in G; Hoechst (blue), actin (green). Sixty cells per condition were analyzed; Mann–Whitney U test. (H) PTBP1-4-tGFP localization (green) in NIH-3T3 cells transfected with WT, start-loss, or missense constructs; DAPI (blue). n = 3 independent experiments. (I) Quantification of the nuclear/cytoplasmic fluorescence in cells from (H). N = 30 cells/condition; Mann–Whitney U test. (J) Spearman’s correlation analysis of nuclear/cytoplasmic distribution from (I). WT: wild-type. Met1-sl: methionine 1 start-loss variant. CTCF: corrected total cell fluorescence. Scale bars: 20 μm. ****P ≤ 0.0001, ***P ≤ 0.001, **P ≤ 0.01, *P ≤ 0.05.

Copyright © 2025 American Society for Clinical Investigation
ISSN: 0021-9738 (print), 1558-8238 (online)

Sign up for email alerts