Go to JCI Insight
  • About
  • Editors
  • Consulting Editors
  • For authors
  • Publication ethics
  • Publication alerts by email
  • Advertising
  • Job board
  • Contact
  • Clinical Research and Public Health
  • Current issue
  • Past issues
  • By specialty
    • COVID-19
    • Cardiology
    • Gastroenterology
    • Immunology
    • Metabolism
    • Nephrology
    • Neuroscience
    • Oncology
    • Pulmonology
    • Vascular biology
    • All ...
  • Videos
    • ASCI Milestone Awards
    • Video Abstracts
    • Conversations with Giants in Medicine
  • Reviews
    • View all reviews ...
    • Clinical innovation and scientific progress in GLP-1 medicine (Nov 2025)
    • Pancreatic Cancer (Jul 2025)
    • Complement Biology and Therapeutics (May 2025)
    • Evolving insights into MASLD and MASH pathogenesis and treatment (Apr 2025)
    • Microbiome in Health and Disease (Feb 2025)
    • Substance Use Disorders (Oct 2024)
    • Clonal Hematopoiesis (Oct 2024)
    • View all review series ...
  • Viewpoint
  • Collections
    • In-Press Preview
    • Clinical Research and Public Health
    • Research Letters
    • Letters to the Editor
    • Editorials
    • Commentaries
    • Editor's notes
    • Reviews
    • Viewpoints
    • 100th anniversary
    • Top read articles

  • Current issue
  • Past issues
  • Specialties
  • Reviews
  • Review series
  • ASCI Milestone Awards
  • Video Abstracts
  • Conversations with Giants in Medicine
  • In-Press Preview
  • Clinical Research and Public Health
  • Research Letters
  • Letters to the Editor
  • Editorials
  • Commentaries
  • Editor's notes
  • Reviews
  • Viewpoints
  • 100th anniversary
  • Top read articles
  • About
  • Editors
  • Consulting Editors
  • For authors
  • Publication ethics
  • Publication alerts by email
  • Advertising
  • Job board
  • Contact
TDP-43 dysregulation of polyadenylation site selection is a defining feature of RNA misprocessing in amyotrophic lateral sclerosis and frontotemporal dementia
Frederick J. Arnold, Ya Cui, Sebastian Michels, Michael R. Colwin, Cameron M. Stockford, Wenbin Ye, Vidhya Maheswari Jawahar, Karen Jansen-West, Julien Philippe, Ravinder Gulia, Yunzi Gou, Oliver H. Tam, Sneha Menon, Wendy G. Situ, Saira L. Cazarez, Aryan Zandi, Kean C.K. Ehsani, Sierra Howard, Dennis W. Dickson, Molly Gale Hammell, Mercedes Prudencio, Leonard Petrucelli, Wei Li, Albert R. La Spada
Frederick J. Arnold, Ya Cui, Sebastian Michels, Michael R. Colwin, Cameron M. Stockford, Wenbin Ye, Vidhya Maheswari Jawahar, Karen Jansen-West, Julien Philippe, Ravinder Gulia, Yunzi Gou, Oliver H. Tam, Sneha Menon, Wendy G. Situ, Saira L. Cazarez, Aryan Zandi, Kean C.K. Ehsani, Sierra Howard, Dennis W. Dickson, Molly Gale Hammell, Mercedes Prudencio, Leonard Petrucelli, Wei Li, Albert R. La Spada
View: Text | PDF
Research Article Genetics Neuroscience

TDP-43 dysregulation of polyadenylation site selection is a defining feature of RNA misprocessing in amyotrophic lateral sclerosis and frontotemporal dementia

  • Text
  • PDF
Abstract

Nuclear clearance and cytoplasmic aggregation of TAR DNA-binding protein 43 (TDP-43) are observed in many neurodegenerative disorders, including amyotrophic lateral sclerosis (ALS) and frontotemporal dementia (FTD). Although TDP-43 dysregulation of splicing has emerged as a key event in these diseases, TDP-43 can also regulate polyadenylation; yet this has not been adequately studied. Here, we applied the dynamic analysis of polyadenylation from an RNA-Seq (DaPars) tool to ALS/FTD transcriptome datasets and report extensive alternative polyadenylation (APA) upon TDP-43 alteration in ALS/FTD cell models and postmortem ALS/FTD neuronal nuclei. Importantly, many identified APA genes highlight pathways implicated in ALS/FTD pathogenesis. To determine the functional relevance of APA elicited by TDP-43 nuclear depletion, we examined microtubule affinity regulating kinase 3 (MARK3). Nuclear loss of TDP-43 yielded increased expression of MARK3 transcripts with longer 3′ UTRs, corresponding with a change in the subcellular distribution of MARK3 and increased neuronal tau S262 phosphorylation. Our findings define changes in polyadenylation site selection as a previously understudied feature of TDP-43–driven disease pathology in ALS/FTD and highlight a potentially important mechanistic link between TDP-43 dysfunction and tau regulation.

Authors

Frederick J. Arnold, Ya Cui, Sebastian Michels, Michael R. Colwin, Cameron M. Stockford, Wenbin Ye, Vidhya Maheswari Jawahar, Karen Jansen-West, Julien Philippe, Ravinder Gulia, Yunzi Gou, Oliver H. Tam, Sneha Menon, Wendy G. Situ, Saira L. Cazarez, Aryan Zandi, Kean C.K. Ehsani, Sierra Howard, Dennis W. Dickson, Molly Gale Hammell, Mercedes Prudencio, Leonard Petrucelli, Wei Li, Albert R. La Spada

×

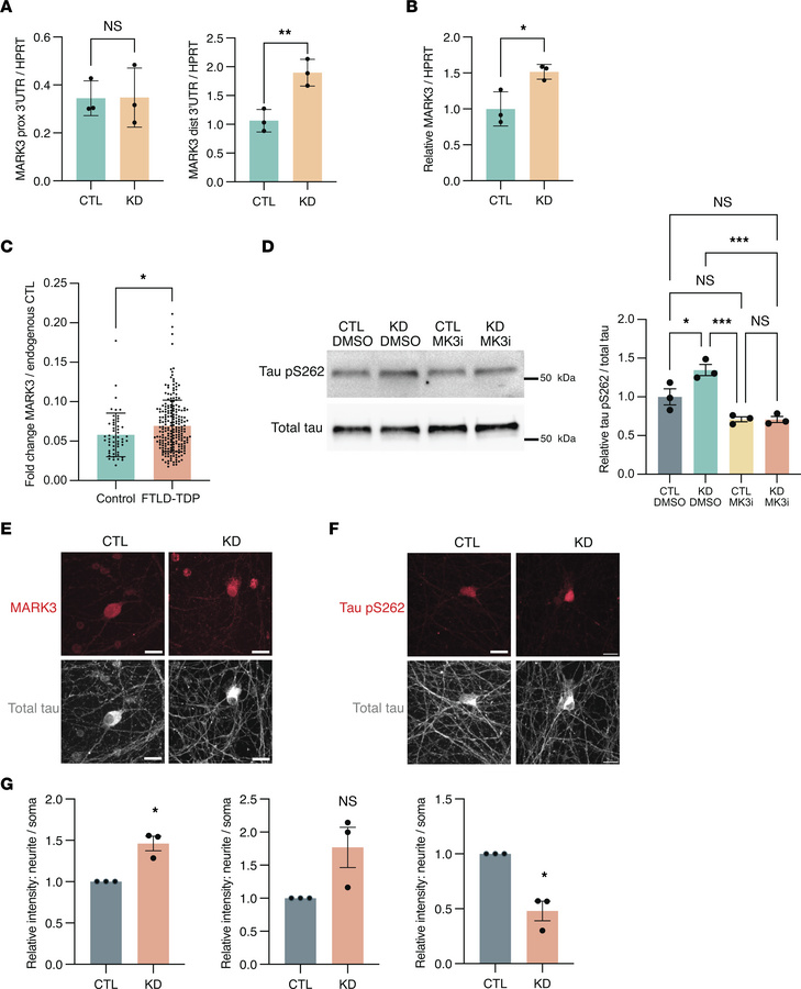
Figure 7

MARK3 APA corresponds with increased MARK3 transcript levels, increased tau S262 phosphorylation, and a change in MARK3 subcellular localization.

Options: View larger image (or click on image) Download as PowerPoint

MARK3 APA corresponds with increased MARK3 transcript levels, increased...
(A) qRT-PCR quantification of MARK3 APA or (B) total MARK3 with or without TDP-43 knockdown in i3Neurons. *P < 0.05; **P < 0.01; unpaired 2-tailed t test. n = 3 biological replicates. (C) qRT-PCR quantification of total MARK3 expression in control (n = 52) or FTLD (n = 221) postmortem frontal cortex tissue. *P < 0.05; Mann-Whitney U test. (D) Immunoblot analysis of S262 phosphorylated tau and total tau in i3Neurons transduced with lentivirus encoding control shRNA or shRNA TARDBP for 10 days and treated with DMSO (vehicle) or with 5 μM of PCC0208017 (MARK3/4 inhibitor) for the final 24 hours. *P < 0.05; ***P < 0.001; 1-way ANOVA. n = 3 biological replicates. (E) Representative images of i3Neurons immunostained for MARK3 and total tau in the presence or absence of TDP-43 knockdown. Scale bars:10 μm. (F) Representative images of i3Neurons immunostained for tau pS262 and total tau in the presence or absence of TDP-43 knockdown. Scale bars: 10 μm. (G) Quantification of fluorescence intensity. 15–20 images were analyzed per condition, *P < 0.05; 1-sample t test. n = 3 biological replicates. All data are represented as mean values ± SEM.

Copyright © 2026 American Society for Clinical Investigation
ISSN: 0021-9738 (print), 1558-8238 (online)

Sign up for email alerts