Go to JCI Insight
  • About
  • Editors
  • Consulting Editors
  • For authors
  • Publication ethics
  • Publication alerts by email
  • Advertising
  • Job board
  • Contact
  • Clinical Research and Public Health
  • Current issue
  • Past issues
  • By specialty
    • COVID-19
    • Cardiology
    • Gastroenterology
    • Immunology
    • Metabolism
    • Nephrology
    • Neuroscience
    • Oncology
    • Pulmonology
    • Vascular biology
    • All ...
  • Videos
    • ASCI Milestone Awards
    • Video Abstracts
    • Conversations with Giants in Medicine
  • Reviews
    • View all reviews ...
    • Clinical innovation and scientific progress in GLP-1 medicine (Nov 2025)
    • Pancreatic Cancer (Jul 2025)
    • Complement Biology and Therapeutics (May 2025)
    • Evolving insights into MASLD and MASH pathogenesis and treatment (Apr 2025)
    • Microbiome in Health and Disease (Feb 2025)
    • Substance Use Disorders (Oct 2024)
    • Clonal Hematopoiesis (Oct 2024)
    • View all review series ...
  • Viewpoint
  • Collections
    • In-Press Preview
    • Clinical Research and Public Health
    • Research Letters
    • Letters to the Editor
    • Editorials
    • Commentaries
    • Editor's notes
    • Reviews
    • Viewpoints
    • 100th anniversary
    • Top read articles

  • Current issue
  • Past issues
  • Specialties
  • Reviews
  • Review series
  • ASCI Milestone Awards
  • Video Abstracts
  • Conversations with Giants in Medicine
  • In-Press Preview
  • Clinical Research and Public Health
  • Research Letters
  • Letters to the Editor
  • Editorials
  • Commentaries
  • Editor's notes
  • Reviews
  • Viewpoints
  • 100th anniversary
  • Top read articles
  • About
  • Editors
  • Consulting Editors
  • For authors
  • Publication ethics
  • Publication alerts by email
  • Advertising
  • Job board
  • Contact
IL-32–producing CD8+ memory T cells define immunoregulatory niches in human cutaneous leishmaniasis
Nidhi S. Dey, Shoumit Dey, Naj Brown, Sujai Senarathne, Luiza Campos Reis, Ritika Sengupta, Jose A.L. Lindoso, Sally R. James, Lesley Gilbert, Dave Boucher, Mitali Chatterjee, Hiro Goto, Shalindra Ranasinghe, Paul M. Kaye
Nidhi S. Dey, Shoumit Dey, Naj Brown, Sujai Senarathne, Luiza Campos Reis, Ritika Sengupta, Jose A.L. Lindoso, Sally R. James, Lesley Gilbert, Dave Boucher, Mitali Chatterjee, Hiro Goto, Shalindra Ranasinghe, Paul M. Kaye
View: Text | PDF
Research Article Dermatology Immunology Infectious disease

IL-32–producing CD8+ memory T cells define immunoregulatory niches in human cutaneous leishmaniasis

  • Text
  • PDF
Abstract

Human cutaneous leishmaniasis (CL) is characterized by chronic skin pathology. Experimental and clinical data suggest that immune checkpoints (ICs) play a crucial role in disease outcome, but the cellular and molecular niches that facilitate IC molecule expression during leishmaniasis are ill defined. In Sri Lankan patients with CL, indoleamine 2,3-dioxygenase 1 (IDO1) and programmed death–ligand 1 (PD-L1) were enriched in skin lesions, and reduced PD-L1 expression early after treatment initiation was predictive of a cure rate following antimonial therapy. Here, we used spatial cell interaction mapping to identify IL-32–expressing CD8+ memory T cells and Tregs as key components of the IDO1/PD-L1 niche in Sri Lankan patients with CL and in patients with distinct forms of dermal leishmaniasis in Brazil and India. Furthermore, the abundance of IL-32+ cells and IL-32+CD8+ T cells at treatment initiation was negatively correlated with the rate of cure in Sri Lankan patients. This study provides insights into the spatial mechanisms underpinning IC expression during CL and offers a strategy for identifying additional biomarkers of treatment response.

Authors

Nidhi S. Dey, Shoumit Dey, Naj Brown, Sujai Senarathne, Luiza Campos Reis, Ritika Sengupta, Jose A.L. Lindoso, Sally R. James, Lesley Gilbert, Dave Boucher, Mitali Chatterjee, Hiro Goto, Shalindra Ranasinghe, Paul M. Kaye

×

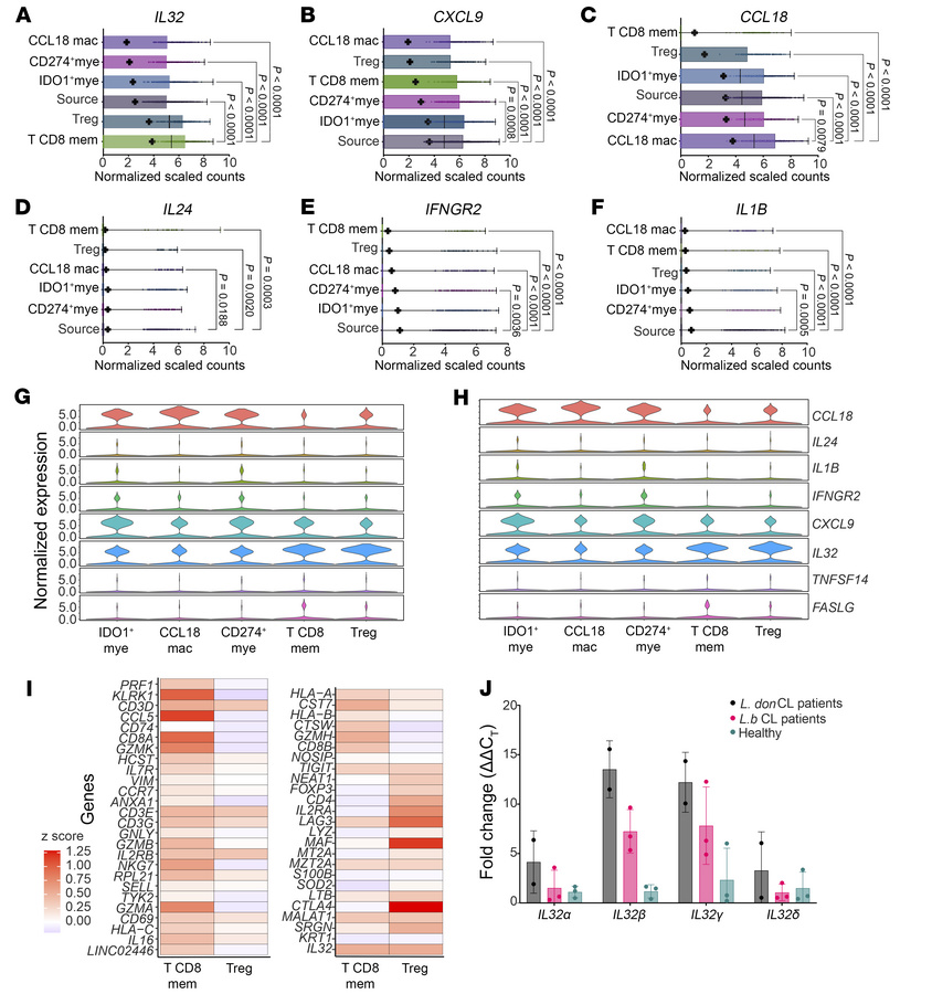
Figure 6

CosMx analysis of cellular sources and targets of cytokines in IDO1+ and CD274+ microenvironments.

Options: View larger image (or click on image) Download as PowerPoint
CosMx analysis of cellular sources and targets of cytokines in IDO1+ and...
(A–F) Expression of IL32 (A), CXCL9 (B), CCL18 (C), IL24 (D), IFNGR2 (E) and IL1B (F) in the top 5 neighbors from Figure 4G. Data are presented as follows: mean = +, median = vertical line; Kruskal-Wallis with Dunn’s correction. (G and H) Expression of CCL18, IL24, IL1B, IFNGR2, CXCL9, IL32, TNFSF14, and FASLG in the top 5 neighbors of IDO1mye+ and CD274mye+ cells. (I) Heatmap showing the phenotype of neighboring CD8+ memory T cells and Tregs. Scale shows Gini coefficient z scores. Data shown in A–I are from 4 SL CL patients (see also Supplemental Table 1). (J) IL32 isoform (α, β, γ, and δ) fold change versus GAPDH and healthy skin (n = 3) in L. donovani (L. don) CL patients (n = 2) and L. (V.) braziliensis (L. b) CL patients (n = 3). Data indicate the mean ± SD.

Copyright © 2026 American Society for Clinical Investigation
ISSN: 0021-9738 (print), 1558-8238 (online)

Sign up for email alerts