Go to JCI Insight
  • About
  • Editors
  • Consulting Editors
  • For authors
  • Publication ethics
  • Publication alerts by email
  • Advertising
  • Job board
  • Contact
  • Clinical Research and Public Health
  • Current issue
  • Past issues
  • By specialty
    • COVID-19
    • Cardiology
    • Gastroenterology
    • Immunology
    • Metabolism
    • Nephrology
    • Neuroscience
    • Oncology
    • Pulmonology
    • Vascular biology
    • All ...
  • Videos
    • Conversations with Giants in Medicine
    • Video Abstracts
  • Reviews
    • View all reviews ...
    • Clinical innovation and scientific progress in GLP-1 medicine (Nov 2025)
    • Pancreatic Cancer (Jul 2025)
    • Complement Biology and Therapeutics (May 2025)
    • Evolving insights into MASLD and MASH pathogenesis and treatment (Apr 2025)
    • Microbiome in Health and Disease (Feb 2025)
    • Substance Use Disorders (Oct 2024)
    • Clonal Hematopoiesis (Oct 2024)
    • View all review series ...
  • Viewpoint
  • Collections
    • In-Press Preview
    • Clinical Research and Public Health
    • Research Letters
    • Letters to the Editor
    • Editorials
    • Commentaries
    • Editor's notes
    • Reviews
    • Viewpoints
    • 100th anniversary
    • Top read articles

  • Current issue
  • Past issues
  • Specialties
  • Reviews
  • Review series
  • Conversations with Giants in Medicine
  • Video Abstracts
  • In-Press Preview
  • Clinical Research and Public Health
  • Research Letters
  • Letters to the Editor
  • Editorials
  • Commentaries
  • Editor's notes
  • Reviews
  • Viewpoints
  • 100th anniversary
  • Top read articles
  • About
  • Editors
  • Consulting Editors
  • For authors
  • Publication ethics
  • Publication alerts by email
  • Advertising
  • Job board
  • Contact
BRD4 inhibition leads to MDSC apoptosis and enhances checkpoint blockade therapy
Himanshu Savardekar, Andrew Stiff, Alvin Liu, Robert Wesolowski, Emily Schwarz, Ian C. Garbarine, Megan C. Duggan, Sara Zelinskas, Jianying Li, Gabriella Lapurga, Alexander Abreo, Lohith Savardekar, Ryan Parker, Julia Sabella, Mallory J. DiVincenzo, Brooke Benner, Steven H. Sun, Dionisia Quiroga, Luke Scarberry, Gang Xin, Anup Dey, Keiko Ozato, Lianbo Yu, Merve Hasanov, Debasish Sundi, Richard C. Wu, Kari L. Kendra, William E. Carson III
Himanshu Savardekar, Andrew Stiff, Alvin Liu, Robert Wesolowski, Emily Schwarz, Ian C. Garbarine, Megan C. Duggan, Sara Zelinskas, Jianying Li, Gabriella Lapurga, Alexander Abreo, Lohith Savardekar, Ryan Parker, Julia Sabella, Mallory J. DiVincenzo, Brooke Benner, Steven H. Sun, Dionisia Quiroga, Luke Scarberry, Gang Xin, Anup Dey, Keiko Ozato, Lianbo Yu, Merve Hasanov, Debasish Sundi, Richard C. Wu, Kari L. Kendra, William E. Carson III
View: Text | PDF
Research Article Immunology Oncology

BRD4 inhibition leads to MDSC apoptosis and enhances checkpoint blockade therapy

  • Text
  • PDF
Abstract

BRD4 is an epigenetic reader protein that regulates oncogenes such as myc in cancer. However, its additional role in shaping immune responses via regulation of inflammatory and myeloid cell responses is not yet fully understood. This work further characterized the multifaceted role of BRD4 in antitumor immunity. Nanostring gene expression analysis of EMT6 tumors treated with a BRD4 inhibitor identified a reduction in myeloid gene expression signatures. Additionally, BRD4 inhibition significantly reduced myeloid-derived suppressor cells (MDSCs) in the spleens and tumors of mice in multiple tumor models and also decreased the release of tumor-derived MDSC growth and chemotactic factors. Pharmacologic inhibition of BRD4 in MDSCs induced apoptosis and modulated expression of apoptosis regulatory proteins. A BRD4 myeloid–specific knockout model suggested that the dominant mechanism of MDSC reduction after BRD4 inhibition was primarily through a direct effect on MDSCs. BRD4 inhibition enhanced anti–PD-L1 therapy in the EMT6, 4T1, and Lewis lung carcinoma tumor models, and the efficacy of the combination treatment was dependent on CD8+ T cells and on BRD4 expression in the myeloid compartment. These results identify BRD4 as a regulator of MDSC survival and provide evidence to further investigate BRD4 inhibitors in combination with immune-based therapies.

Authors

Himanshu Savardekar, Andrew Stiff, Alvin Liu, Robert Wesolowski, Emily Schwarz, Ian C. Garbarine, Megan C. Duggan, Sara Zelinskas, Jianying Li, Gabriella Lapurga, Alexander Abreo, Lohith Savardekar, Ryan Parker, Julia Sabella, Mallory J. DiVincenzo, Brooke Benner, Steven H. Sun, Dionisia Quiroga, Luke Scarberry, Gang Xin, Anup Dey, Keiko Ozato, Lianbo Yu, Merve Hasanov, Debasish Sundi, Richard C. Wu, Kari L. Kendra, William E. Carson III

×

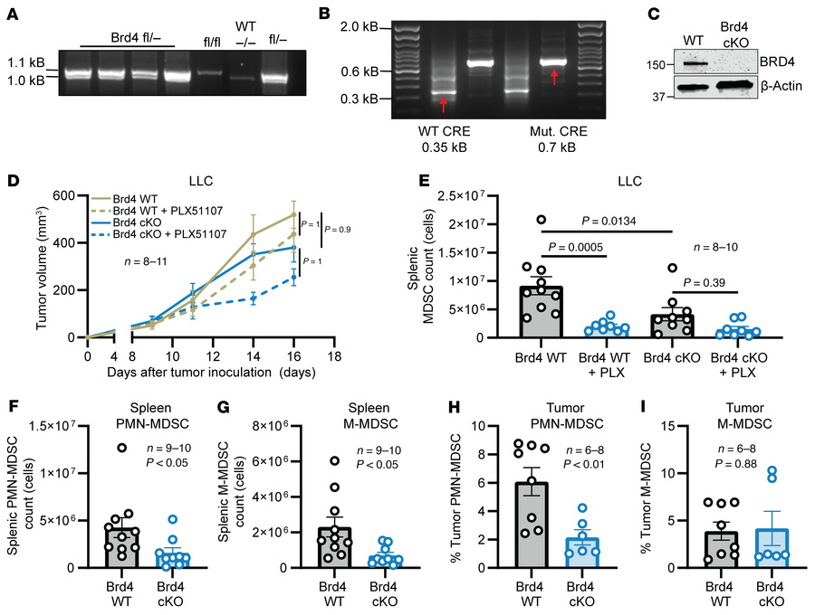
Figure 3

Loss of BRD4 in the myeloid compartment results in decreased MDSC frequency.

Options: View larger image (or click on image) Download as PowerPoint
Loss of BRD4 in the myeloid compartment results in decreased MDSC freque...
(A) Genotyping of Brd4fl/fl LysM-Cre mice. Presence of BRD4fl/fl allele at 1.1 kB and WT allele at 1.0 kB. (B) Presence of mutant Cre expression of BRD4fl/fl mice at 700 bp (Cre+) and WT Cre allele at 350 bp (Cre–). (C) Immunoblot of BRD4 expression in splenic MDSCs of Brd4fl/fl LysM-Cre+ (BRD4 cKO) and littermate control (BRD4 WT) mice implanted with LLC tumors. (D) BRD4 cKO and WT mice inoculated with 1 × 106 LCC cells subcutaneously and treated with the vehicle control or 20 mg/kg PLX51107 daily via oral gavage once tumors were palpable (50 mm3) for 8 days. Tumor volumes were measured 3 times weekly with digital calipers. Values are the mean ± SEM of tumor volumes at each time point (n = 8–11); P > 0.05 for all groups, linear mixed model with Tukey-Kramer adjustment. (E) Absolute total MDSC (CD11b+/GR1+) count within the spleen of BRD4 WT and BRD4 cKO LLC tumor–bearing mice treated with the vehicle control or 20 mg/kg PLX51107 (PLX). Absolute MDSC counts were calculated as above. Values represent mean ± SEM from 8–10 mice per treatment group. One-way ANOVA model with Tukey’s correction. (F and G) Absolute counts of MDSC subsets (F; PMN-MDSC) and (G; M-MDSC) within the spleen of BRD4 WT and BRD4 cKO LLC tumor–bearing mice on day 16 after tumor implantation. Absolute MDSC counts were calculated as in Figure 1A. Values represent mean ± SEM from 9–10 mice; P < 0.05, unpaired 2-tailed Student’s t test. (H and I) Frequency of PMN-MDSCs (CD11b+, Ly6G+, Ly6Cmid) and M-MDSCs (CD11b+, Ly6–, Ly6Chi) within LLC tumors (day 16) of BRD4 WT or BRD4 cKO mice as measured by flow cytometry. Values represent mean ± SEM from 6–8 mice per group; P < 0.01 for PMN-MDSCs, unpaired 2-tailed Student’s t test.

Copyright © 2026 American Society for Clinical Investigation
ISSN: 0021-9738 (print), 1558-8238 (online)

Sign up for email alerts