Go to JCI Insight
  • About
  • Editors
  • Consulting Editors
  • For authors
  • Publication ethics
  • Publication alerts by email
  • Advertising
  • Job board
  • Contact
  • Clinical Research and Public Health
  • Current issue
  • Past issues
  • By specialty
    • COVID-19
    • Cardiology
    • Gastroenterology
    • Immunology
    • Metabolism
    • Nephrology
    • Neuroscience
    • Oncology
    • Pulmonology
    • Vascular biology
    • All ...
  • Videos
    • Conversations with Giants in Medicine
    • Video Abstracts
  • Reviews
    • View all reviews ...
    • Clinical innovation and scientific progress in GLP-1 medicine (Nov 2025)
    • Pancreatic Cancer (Jul 2025)
    • Complement Biology and Therapeutics (May 2025)
    • Evolving insights into MASLD and MASH pathogenesis and treatment (Apr 2025)
    • Microbiome in Health and Disease (Feb 2025)
    • Substance Use Disorders (Oct 2024)
    • Clonal Hematopoiesis (Oct 2024)
    • View all review series ...
  • Viewpoint
  • Collections
    • In-Press Preview
    • Clinical Research and Public Health
    • Research Letters
    • Letters to the Editor
    • Editorials
    • Commentaries
    • Editor's notes
    • Reviews
    • Viewpoints
    • 100th anniversary
    • Top read articles

  • Current issue
  • Past issues
  • Specialties
  • Reviews
  • Review series
  • Conversations with Giants in Medicine
  • Video Abstracts
  • In-Press Preview
  • Clinical Research and Public Health
  • Research Letters
  • Letters to the Editor
  • Editorials
  • Commentaries
  • Editor's notes
  • Reviews
  • Viewpoints
  • 100th anniversary
  • Top read articles
  • About
  • Editors
  • Consulting Editors
  • For authors
  • Publication ethics
  • Publication alerts by email
  • Advertising
  • Job board
  • Contact
Iron supplementation alleviates pathologies in a mouse model of facioscapulohumeral muscular dystrophy
Kodai Nakamura, Huascar Pedro Ortuste Quiroga, Naoki Horii, Shin Fujimaki, Toshiro Moroishi, Keiichi I. Nakayama, Shinjiro Hino, Yoshihiko Saito, Ichizo Nishino, Yusuke Ono
Kodai Nakamura, Huascar Pedro Ortuste Quiroga, Naoki Horii, Shin Fujimaki, Toshiro Moroishi, Keiichi I. Nakayama, Shinjiro Hino, Yoshihiko Saito, Ichizo Nishino, Yusuke Ono
View: Text | PDF
Research Article Metabolism Muscle biology

Iron supplementation alleviates pathologies in a mouse model of facioscapulohumeral muscular dystrophy

  • Text
  • PDF
Abstract

Facioscapulohumeral muscular dystrophy (FSHD) is a genetic muscle disease caused by ectopic expression of the toxic protein DUX4, resulting in muscle weakness. However, the mechanism by which DUX4 exerts its toxicity remains unclear. In this study, we observed abnormal iron accumulation in muscles of patients with FSHD and in mice with muscle-specific DUX4 expression (DUX4-Tg mice). Treatment with iron chelators, an iron-deficient diet, and genetic modifications inhibiting intracellular uptake of iron did not improve but rather exacerbated FSHD pathology in DUX4-Tg mice. Unexpectedly, however, iron supplementation, from either a high-iron diet or intravenous iron administration, resulted in remarkable improvement in grip strength and running performance in DUX4-Tg mice. Iron supplementation suppressed abnormal iron accumulation and the ferroptosis-related pathway involving increased lipid peroxidation in DUX4-Tg muscle. Muscle-specific DUX4 expression led to retinal vasculopathy, a part of FSHD pathology, which was prevented by iron administration. Furthermore, high-throughput compound screening of the ferroptosis pathway identified drug candidates including ferrostatin-1 (Fer-1), a potent inhibitor of lipid peroxidation. Treatment with Fer-1 dramatically improved physical function in DUX4-Tg mice. Our findings demonstrate that DUX4-provoked toxicity is involved in the activation of the ferroptosis-related pathway and that supplementary iron could be a promising and readily available therapeutic option for FSHD.

Authors

Kodai Nakamura, Huascar Pedro Ortuste Quiroga, Naoki Horii, Shin Fujimaki, Toshiro Moroishi, Keiichi I. Nakayama, Shinjiro Hino, Yoshihiko Saito, Ichizo Nishino, Yusuke Ono

×

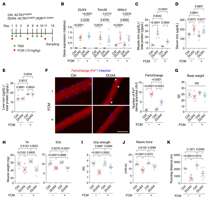
Figure 6

Intravenous iron administration ameliorates pathologies in DUX4-Tg mice.

Options: View larger image (or click on image) Download as PowerPoint
Intravenous iron administration ameliorates pathologies in DUX4-Tg mice....
(A) TMX (5 mg/kg body weight) was intraperitoneally injected into control or DUX4-Tg mice 3 times per week for 2 weeks. Ferric carboxymaltose (FCM; 15 mg/kg body weight) was injected into the tail vein every 5 days. (B) qPCR analysis of DUX4 and its target genes in quadriceps muscle (n = 6–7). (C–E) Iron contents in muscle, serum, and liver (n = 5–7). (F) FerroOrange staining in EDL myofibers (n = 6–7). Arrowheads indicate iron-dense granules. Scale bar: 50 μm. (G) Body weights (n = 6–7). (H) Muscle weights (n = 6–7). (I) Grip strength (n = 6–7). (J) Tetanic muscle force (n = 6–7). (K) Running test (n = 6–7). Data represent the mean ± SEM. P values were determined using 2-way ANOVA followed by Tukey’s multiple-comparison post hoc test.

Copyright © 2025 American Society for Clinical Investigation
ISSN: 0021-9738 (print), 1558-8238 (online)

Sign up for email alerts