Go to JCI Insight
  • About
  • Editors
  • Consulting Editors
  • For authors
  • Publication ethics
  • Publication alerts by email
  • Advertising
  • Job board
  • Contact
  • Clinical Research and Public Health
  • Current issue
  • Past issues
  • By specialty
    • COVID-19
    • Cardiology
    • Gastroenterology
    • Immunology
    • Metabolism
    • Nephrology
    • Neuroscience
    • Oncology
    • Pulmonology
    • Vascular biology
    • All ...
  • Videos
    • ASCI Milestone Awards
    • Video Abstracts
    • Conversations with Giants in Medicine
  • Reviews
    • View all reviews ...
    • Clinical innovation and scientific progress in GLP-1 medicine (Nov 2025)
    • Pancreatic Cancer (Jul 2025)
    • Complement Biology and Therapeutics (May 2025)
    • Evolving insights into MASLD and MASH pathogenesis and treatment (Apr 2025)
    • Microbiome in Health and Disease (Feb 2025)
    • Substance Use Disorders (Oct 2024)
    • Clonal Hematopoiesis (Oct 2024)
    • View all review series ...
  • Viewpoint
  • Collections
    • In-Press Preview
    • Clinical Research and Public Health
    • Research Letters
    • Letters to the Editor
    • Editorials
    • Commentaries
    • Editor's notes
    • Reviews
    • Viewpoints
    • 100th anniversary
    • Top read articles

  • Current issue
  • Past issues
  • Specialties
  • Reviews
  • Review series
  • ASCI Milestone Awards
  • Video Abstracts
  • Conversations with Giants in Medicine
  • In-Press Preview
  • Clinical Research and Public Health
  • Research Letters
  • Letters to the Editor
  • Editorials
  • Commentaries
  • Editor's notes
  • Reviews
  • Viewpoints
  • 100th anniversary
  • Top read articles
  • About
  • Editors
  • Consulting Editors
  • For authors
  • Publication ethics
  • Publication alerts by email
  • Advertising
  • Job board
  • Contact
Absence of the intracellular lipolytic inhibitor G0S2 enhances intravascular triglyceride clearance and abolishes diet-induced hypertriglyceridemia
Yongbin Chen, Scott M. Johnson, Stephanie D. Burr, Davide Povero, Aaron M. Anderson, Cailin E. McMahon, Jun Liu
Yongbin Chen, Scott M. Johnson, Stephanie D. Burr, Davide Povero, Aaron M. Anderson, Cailin E. McMahon, Jun Liu
View: Text | PDF
Research Article Endocrinology Metabolism

Absence of the intracellular lipolytic inhibitor G0S2 enhances intravascular triglyceride clearance and abolishes diet-induced hypertriglyceridemia

  • Text
  • PDF
Abstract

The interplay between intracellular and intravascular lipolysis is crucial for maintaining circulating lipid levels and systemic energy homeostasis. Adipose triglyceride lipase (ATGL) and lipoprotein lipase (LPL), the primary triglyceride (TG) lipases responsible for these two spatially separate processes, are highly expressed in adipose tissue. Yet the mechanisms underlying their coordinated regulation remain undetermined. Here, we demonstrate that genetic ablation of G0S2, a specific inhibitory protein of ATGL, completely abolished diet-induced hypertriglyceridemia and significantly attenuated atherogenesis in mice. These effects were attributable to enhanced whole-body TG clearance, not altered hepatic TG secretion. Specifically, G0S2 deletion increased circulating LPL concentration and activity, predominantly through LPL production from white adipose tissue (WAT). Strikingly, transplantation of G0S2-deficient WAT normalized plasma TG levels in mice with hypertriglyceridemia. In conjunction with improved insulin sensitivity and decreased ANGPTL4 expression, the absence of G0S2 enhanced the stability of LPL protein in adipocytes, a phenomenon that could be reversed upon ATGL inhibition. Collectively, these findings highlight the pivotal role of adipocyte G0S2 in regulating both intracellular and intravascular lipolysis, and the possibility of targeting G0S2 as a viable pharmacological approach to reducing levels of circulating TGs.

Authors

Yongbin Chen, Scott M. Johnson, Stephanie D. Burr, Davide Povero, Aaron M. Anderson, Cailin E. McMahon, Jun Liu

×

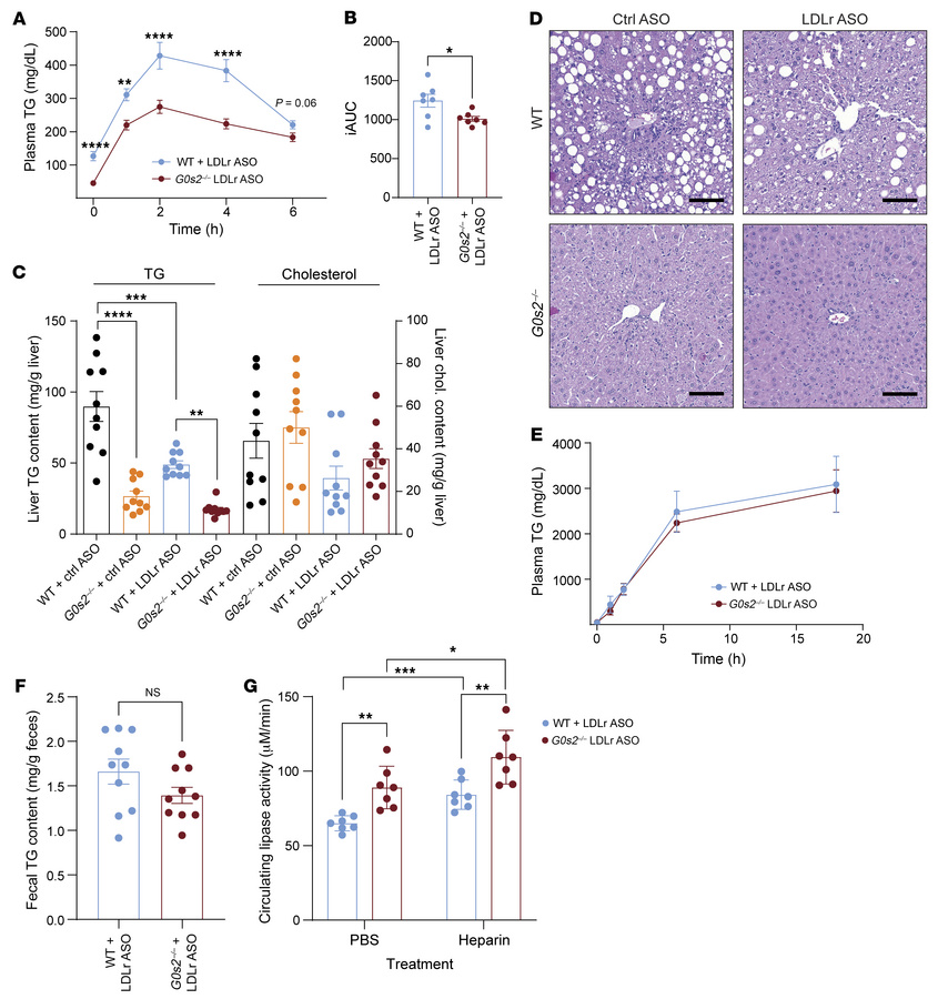
Figure 4

G0s2 ablation improves whole-body TG clearance without affecting hepatic TG secretion in mice treated with ASO and Western diet.

Options: View larger image (or click on image) Download as PowerPoint

G0s2 ablation improves whole-body TG clearance without affecting hepati...
(A) Time course of plasma TG levels during OLTT (n = 10). (B) iAUC analysis of OLTT plasma TG curve (n = 10). (C) Hepatic TG and cholesterol content (n = 10). (D) Representative images of liver sections with H&E staining. Scale bars: 100 μm. (E) Hepatic TG secretion assay after Poloxamer 407 administration (n = 6). (F) Fecal TG content (n = 10). (G) Circulating LPL activity 10 minutes after PBS or heparin administration, as determined following a 15-minute reaction of plasma with an artificial substrate (detailed in Methods). Data represent mean ± SEM. *P < 0.05, **P < 0.01, ***P < 0.001, ****P < 0.0001 by unpaired 2-tailed t tests (A, B, E, and F) or 2-way ANOVA (C and G).

Copyright © 2026 American Society for Clinical Investigation
ISSN: 0021-9738 (print), 1558-8238 (online)

Sign up for email alerts