Go to JCI Insight
  • About
  • Editors
  • Consulting Editors
  • For authors
  • Publication ethics
  • Publication alerts by email
  • Advertising
  • Job board
  • Contact
  • Clinical Research and Public Health
  • Current issue
  • Past issues
  • By specialty
    • COVID-19
    • Cardiology
    • Gastroenterology
    • Immunology
    • Metabolism
    • Nephrology
    • Neuroscience
    • Oncology
    • Pulmonology
    • Vascular biology
    • All ...
  • Videos
    • ASCI Milestone Awards
    • Video Abstracts
    • Conversations with Giants in Medicine
  • Reviews
    • View all reviews ...
    • Clinical innovation and scientific progress in GLP-1 medicine (Nov 2025)
    • Pancreatic Cancer (Jul 2025)
    • Complement Biology and Therapeutics (May 2025)
    • Evolving insights into MASLD and MASH pathogenesis and treatment (Apr 2025)
    • Microbiome in Health and Disease (Feb 2025)
    • Substance Use Disorders (Oct 2024)
    • Clonal Hematopoiesis (Oct 2024)
    • View all review series ...
  • Viewpoint
  • Collections
    • In-Press Preview
    • Clinical Research and Public Health
    • Research Letters
    • Letters to the Editor
    • Editorials
    • Commentaries
    • Editor's notes
    • Reviews
    • Viewpoints
    • 100th anniversary
    • Top read articles

  • Current issue
  • Past issues
  • Specialties
  • Reviews
  • Review series
  • ASCI Milestone Awards
  • Video Abstracts
  • Conversations with Giants in Medicine
  • In-Press Preview
  • Clinical Research and Public Health
  • Research Letters
  • Letters to the Editor
  • Editorials
  • Commentaries
  • Editor's notes
  • Reviews
  • Viewpoints
  • 100th anniversary
  • Top read articles
  • About
  • Editors
  • Consulting Editors
  • For authors
  • Publication ethics
  • Publication alerts by email
  • Advertising
  • Job board
  • Contact
IL-7–mediated expansion of autologous lymphocytes increases CD8+ VLA-4 expression and accumulation in glioblastoma models
Kirit Singh, Kelly M. Hotchkiss, Sarah L. Cook, Pamy Noldner, Ying Zhou, Eliese M. Moelker, Chelsea O. Railton, Emily E. Blandford, Bhairavy J. Puviindran, Shannon E. Wallace, Pamela K. Norberg, Gary E. Archer, Beth H. Shaz, Katayoun Ayasoufi, John H. Sampson, Mustafa Khasraw, Peter E. Fecci
Kirit Singh, Kelly M. Hotchkiss, Sarah L. Cook, Pamy Noldner, Ying Zhou, Eliese M. Moelker, Chelsea O. Railton, Emily E. Blandford, Bhairavy J. Puviindran, Shannon E. Wallace, Pamela K. Norberg, Gary E. Archer, Beth H. Shaz, Katayoun Ayasoufi, John H. Sampson, Mustafa Khasraw, Peter E. Fecci
View: Text | PDF
Research Article Neuroscience Oncology

IL-7–mediated expansion of autologous lymphocytes increases CD8+ VLA-4 expression and accumulation in glioblastoma models

  • Text
  • PDF
Abstract

The efficacy of T cell–activating therapies against glioma is limited by an immunosuppressive tumor microenvironment and tumor-induced T cell sequestration. We investigated whether peripherally infused nonantigen specific autologous lymphocytes could accumulate in intracranial tumors. We observed that nonspecific autologous CD8+ ALT cells can indeed accumulate in this context, despite endogenous T cell sequestration in bone marrow. Rates of intratumoral accumulation were markedly increased when expanding lymphocytes with IL-7 compared with IL-2. Pretreatment with IL-7 ALT also enhanced the efficacy of multiple tumor-specific and nontumor-specific T cell–dependent immunotherapies against orthotopic murine and human xenograft gliomas. Mechanistically, we detected increased VLA-4 on mouse and human CD8+ T cells following IL-7 expansion, with increased transcription of genes associated with migratory integrin expression (CD9). We also observed that IL-7 increases S1PR1 transcription in human CD8+ T cells, which we have shown to be protective against tumor-induced T cell sequestration. These observations demonstrate that expansion with IL-7 enhances the capacity of ALT to accumulate within intracranial tumors and that pretreatment with IL-7 ALT can boost the efficacy of subsequent T cell–activating therapies against glioma. Our findings will inform the development of future clinical trials where ALT pretreatment can be combined with T cell–activating therapies.

Authors

Kirit Singh, Kelly M. Hotchkiss, Sarah L. Cook, Pamy Noldner, Ying Zhou, Eliese M. Moelker, Chelsea O. Railton, Emily E. Blandford, Bhairavy J. Puviindran, Shannon E. Wallace, Pamela K. Norberg, Gary E. Archer, Beth H. Shaz, Katayoun Ayasoufi, John H. Sampson, Mustafa Khasraw, Peter E. Fecci

×

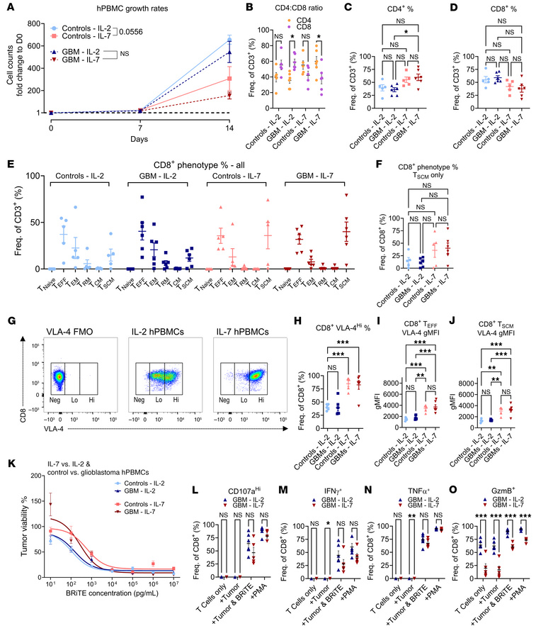
Figure 6

IL-7 expansion of hPBMCs from both healthy volunteers and patients with glioblastoma upregulates lymphocytic VLA-4 expression.

Options: View larger image (or click on image) Download as PowerPoint
IL-7 expansion of hPBMCs from both healthy volunteers and patients with ...
(A) hPBMC growth rates for IL-2 versus IL-7 coculture from both glioblastoma and control volunteer leukaphereses. (n = 5–6/group). (B–D) CD4+:CD8+ T cell ratios and comparisons for IL-2 versus IL-7 for control and glioblastoma samples at expansion end. (C and D) Comparisons in B via 2-way ANOVA and, in C and D, via 1-way ANOVA. (E) Overview of CD8+ T cell phenotype fractions at expansion end: Naive (TN), Effector (TEFF), Effector Memory (TEM), Resident Memory (TRM), Central Memory (TCM), Stem Cell Memory (TSCM). (F) Fraction of CD8+ TSCM at expansion end across groups. (G–J) Gating strategy for VLA-4Hi fraction and proportion of VLA-4Hi in all CD8+ T cells (H) as well as CD8+ TEFF (I) and CD8+ TSCM cells (J) at expansion end. (K) Cytotoxicity assay with tumor (U87vIII) cocultured with IL-2 or IL-7 expanded donor/glioblastoma hPBMCs & BRiTE. (L–O) Degranulation assays assessing CD107Hi, IFN-γ+, TNF-α+, GzmB+ in glioblastoma CD8+ T cells expanded with IL-2 and IL-7. Comparisons via multiple unpaired t tests (n = 5–6/group). Statistical analyses performed using 1-way ANOVA and data presented as mean ± SEM unless specified. *P < 0.05, **P ≤ 0.01, ***P < 0.001.

Copyright © 2026 American Society for Clinical Investigation
ISSN: 0021-9738 (print), 1558-8238 (online)

Sign up for email alerts