Go to JCI Insight
  • About
  • Editors
  • Consulting Editors
  • For authors
  • Publication ethics
  • Publication alerts by email
  • Advertising
  • Job board
  • Contact
  • Clinical Research and Public Health
  • Current issue
  • Past issues
  • By specialty
    • COVID-19
    • Cardiology
    • Gastroenterology
    • Immunology
    • Metabolism
    • Nephrology
    • Neuroscience
    • Oncology
    • Pulmonology
    • Vascular biology
    • All ...
  • Videos
    • ASCI Milestone Awards
    • Video Abstracts
    • Conversations with Giants in Medicine
  • Reviews
    • View all reviews ...
    • Clinical innovation and scientific progress in GLP-1 medicine (Nov 2025)
    • Pancreatic Cancer (Jul 2025)
    • Complement Biology and Therapeutics (May 2025)
    • Evolving insights into MASLD and MASH pathogenesis and treatment (Apr 2025)
    • Microbiome in Health and Disease (Feb 2025)
    • Substance Use Disorders (Oct 2024)
    • Clonal Hematopoiesis (Oct 2024)
    • View all review series ...
  • Viewpoint
  • Collections
    • In-Press Preview
    • Clinical Research and Public Health
    • Research Letters
    • Letters to the Editor
    • Editorials
    • Commentaries
    • Editor's notes
    • Reviews
    • Viewpoints
    • 100th anniversary
    • Top read articles

  • Current issue
  • Past issues
  • Specialties
  • Reviews
  • Review series
  • ASCI Milestone Awards
  • Video Abstracts
  • Conversations with Giants in Medicine
  • In-Press Preview
  • Clinical Research and Public Health
  • Research Letters
  • Letters to the Editor
  • Editorials
  • Commentaries
  • Editor's notes
  • Reviews
  • Viewpoints
  • 100th anniversary
  • Top read articles
  • About
  • Editors
  • Consulting Editors
  • For authors
  • Publication ethics
  • Publication alerts by email
  • Advertising
  • Job board
  • Contact
In utero human cytomegalovirus infection expands NK-like FcγRIII+CD8+ T cells that mediate Fc antibody functions
Eleanor C. Semmes, Danielle R. Nettere, Ashley N. Nelson, Jillian H. Hurst, Derek W. Cain, Trevor D. Burt, Joanne Kurtzberg, R. Keith Reeves, Carolyn B. Coyne, Genevieve G. Fouda, Justin Pollara, Sallie R. Permar, Kyle M. Walsh
Eleanor C. Semmes, Danielle R. Nettere, Ashley N. Nelson, Jillian H. Hurst, Derek W. Cain, Trevor D. Burt, Joanne Kurtzberg, R. Keith Reeves, Carolyn B. Coyne, Genevieve G. Fouda, Justin Pollara, Sallie R. Permar, Kyle M. Walsh
View: Text | PDF
Research Article Immunology Infectious disease

In utero human cytomegalovirus infection expands NK-like FcγRIII+CD8+ T cells that mediate Fc antibody functions

  • Text
  • PDF
Abstract

Human cytomegalovirus (HCMV) profoundly impacts host T and NK cells across the lifespan, yet how this common congenital infection modulates developing fetal immune cell compartments remains underexplored. Using cord blood from neonates with and without congenital HCMV (cCMV) infection, we identify an expansion of Fcγ receptor III–expressing (FcγRIII-expressing) CD8+ T cells following HCMV exposure in utero. Most FcγRIII+CD8+ T cells express the canonical αβ T cell receptor (TCR), but a proportion express noncanonical γδ TCR. FcγRIII+CD8+ T cells are highly differentiated and have increased expression of NK cell markers and cytolytic molecules. Transcriptional analysis reveals FcγRIII+CD8+ T cells upregulate T-bet and downregulate BCL11B, known transcription factors that govern T/NK cell fate. We show that FcγRIII+CD8+ T cells mediate antibody-dependent IFN-γ production and degranulation against IgG-opsonized target cells, similar to NK cell antibody-dependent cellular cytotoxicity (ADCC). FcγRIII+CD8+ T cell Fc effector functions were further enhanced by IL-15, as has been observed in neonatal NK cells. Our study reveals that FcγRIII+CD8+ T cells elicited in utero by HCMV infection can execute Fc-mediated effector functions bridging cellular and humoral immunity and may be a promising target for antibody-based therapeutics and vaccination in early life.

Authors

Eleanor C. Semmes, Danielle R. Nettere, Ashley N. Nelson, Jillian H. Hurst, Derek W. Cain, Trevor D. Burt, Joanne Kurtzberg, R. Keith Reeves, Carolyn B. Coyne, Genevieve G. Fouda, Justin Pollara, Sallie R. Permar, Kyle M. Walsh

×

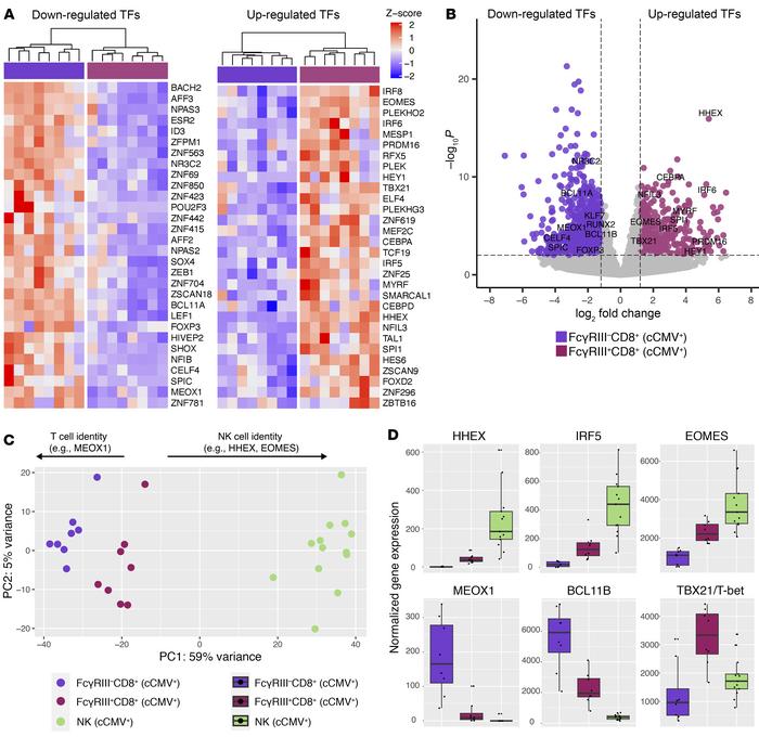
Figure 7

TFs expressed by FcγRIII+CD8+ T cells suggest shift from T to NK identity.

Options: View larger image (or click on image) Download as PowerPoint
TFs expressed by FcγRIII+CD8+ T cells suggest shift from T to NK identit...
(A–D) RNA-Seq analysis of TF expression from FAC-sorted FcγRIII+CD8+ T cells (n = 8, plum), FcγRIII–CD8+ T cells (n = 8, dark purple), and NK cells (n = 13, green) in cord blood from cCMV-infected neonates. (A and B) Heatmap and volcano plot showing top downregulated (left) and upregulated (right) TFs (FDR P <0.05, log2foldchange +/– 1.2) in FcγRIII+ versus FcγRIII–CD8+ T cells. (B) Volcano plot of all differentially expressed genes with TFs labeled. (C) PCA of top 500 differentially expressed genes in CD8+ T and NK cells. (D) Boxplots show normalized gene expression levels of TFs. z score shows gene expression based on rlog-transformed data.

Copyright © 2026 American Society for Clinical Investigation
ISSN: 0021-9738 (print), 1558-8238 (online)

Sign up for email alerts