Go to JCI Insight
  • About
  • Editors
  • Consulting Editors
  • For authors
  • Publication ethics
  • Publication alerts by email
  • Advertising
  • Job board
  • Contact
  • Clinical Research and Public Health
  • Current issue
  • Past issues
  • By specialty
    • COVID-19
    • Cardiology
    • Gastroenterology
    • Immunology
    • Metabolism
    • Nephrology
    • Neuroscience
    • Oncology
    • Pulmonology
    • Vascular biology
    • All ...
  • Videos
    • Conversations with Giants in Medicine
    • Video Abstracts
  • Reviews
    • View all reviews ...
    • Clinical innovation and scientific progress in GLP-1 medicine (Nov 2025)
    • Pancreatic Cancer (Jul 2025)
    • Complement Biology and Therapeutics (May 2025)
    • Evolving insights into MASLD and MASH pathogenesis and treatment (Apr 2025)
    • Microbiome in Health and Disease (Feb 2025)
    • Substance Use Disorders (Oct 2024)
    • Clonal Hematopoiesis (Oct 2024)
    • View all review series ...
  • Viewpoint
  • Collections
    • In-Press Preview
    • Clinical Research and Public Health
    • Research Letters
    • Letters to the Editor
    • Editorials
    • Commentaries
    • Editor's notes
    • Reviews
    • Viewpoints
    • 100th anniversary
    • Top read articles

  • Current issue
  • Past issues
  • Specialties
  • Reviews
  • Review series
  • Conversations with Giants in Medicine
  • Video Abstracts
  • In-Press Preview
  • Clinical Research and Public Health
  • Research Letters
  • Letters to the Editor
  • Editorials
  • Commentaries
  • Editor's notes
  • Reviews
  • Viewpoints
  • 100th anniversary
  • Top read articles
  • About
  • Editors
  • Consulting Editors
  • For authors
  • Publication ethics
  • Publication alerts by email
  • Advertising
  • Job board
  • Contact
CXCL8 secreted by immature granulocytes inhibits WT hematopoiesis in chronic myelomonocytic leukemia
Paul Deschamps, … , Eric Solary, Dorothée Selimoglu-Buet
Paul Deschamps, … , Eric Solary, Dorothée Selimoglu-Buet
Published November 15, 2024
Citation Information: J Clin Invest. 2024;134(22):e180738. https://doi.org/10.1172/JCI180738.
View: Text | PDF
Research Article Hematology

CXCL8 secreted by immature granulocytes inhibits WT hematopoiesis in chronic myelomonocytic leukemia

  • Text
  • PDF
Abstract

Chronic myelomonocytic leukemia (CMML) is a severe myeloid malignancy with limited therapeutic options. Single-cell analysis of clonal architecture demonstrates early clonal dominance with few residual WT hematopoietic stem cells. Circulating myeloid cells of the leukemic clone and the cytokines they produce generate a deleterious inflammatory climate. Our hypothesis is that therapeutic control of the inflammatory component in CMML could contribute to stepping down disease progression. The present study explored the contribution of immature granulocytes (iGRANs) to CMML progression. iGRANs were detected and quantified in the peripheral blood of patients by spectral and conventional flow cytometry. Their accumulation was a potent and independent poor prognostic factor. These cells belong to the leukemic clone and behaved as myeloid-derived suppressor cells. Bulk and single-cell RNA-Seq revealed a proinflammatory status of iGRAN that secreted multiple cytokines of which CXCL8 was at the highest level. This cytokine inhibited the proliferation of WT but not CMML hematopoietic stem and progenitor cells (HSPCs) in which CXCL8 receptors were downregulated. CXCL8 receptor inhibitors and CXCL8 blockade restored WT HSPC proliferation, suggesting that relieving CXCL8 selective pressure on WT HSPCs is a potential strategy to slow CMML progression and restore some healthy hematopoiesis.

Authors

Paul Deschamps, Margaux Wacheux, Axel Gosseye, Margot Morabito, Arnaud Pagès, Anne-Marie Lyne, Alexia Alfaro, Philippe Rameau, Aygun Imanci, Rabie Chelbi, Valentine Marchand, Aline Renneville, Mrinal M. Patnaik, Valerie Lapierre, Bouchra Badaoui, Orianne Wagner-Ballon, Céline Berthon, Thorsten Braun, Christophe Willekens, Raphael Itzykson, Pierre Fenaux, Sylvain Thépot, Gabriel Etienne, Emilie Elvira-Matelot, Francoise Porteu, Nathalie Droin, Leïla Perié, Lucie Laplane, Eric Solary, Dorothée Selimoglu-Buet

×

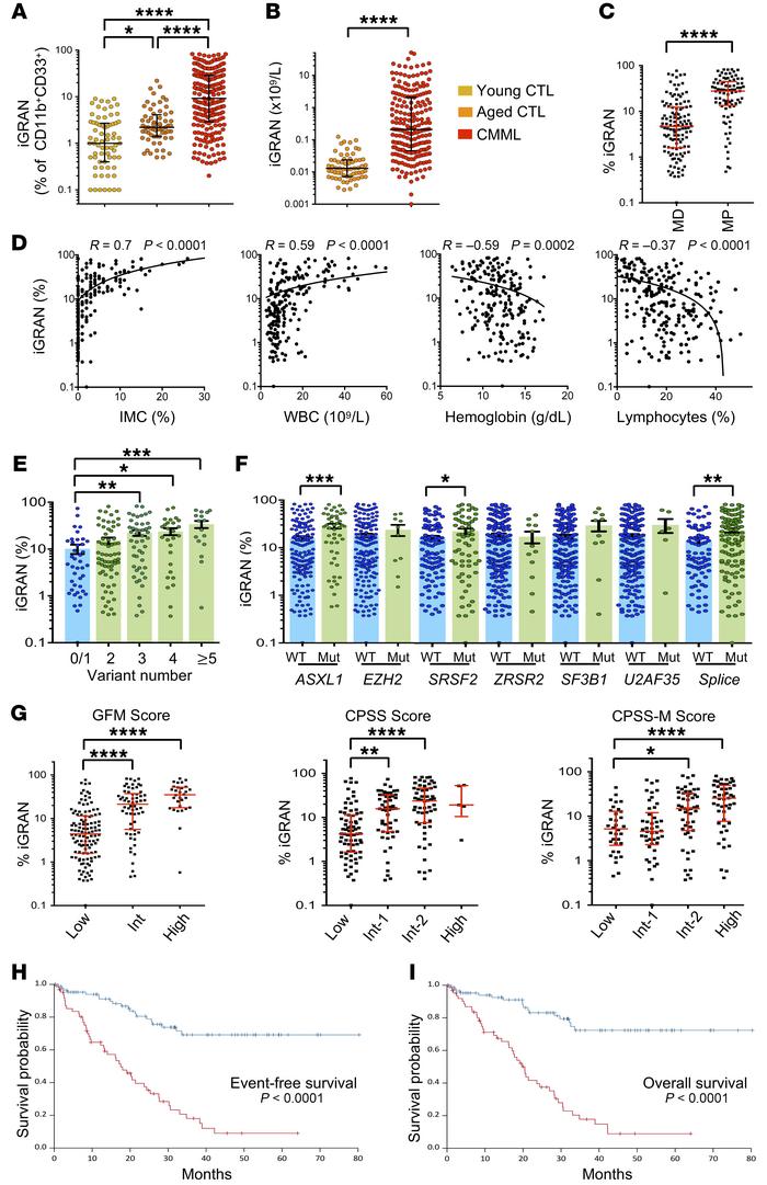
Figure 2

Elevated iGRAN fraction in the PB of CMML patients is a poor prognostic factor.

Options: View larger image (or click on image) Download as PowerPoint
Elevated iGRAN fraction in the PB of CMML patients is a poor prognostic ...
(A) iGRAN fraction in CD11b+CD33+ population as measured by conventional flow cytometry in the PB of young controls (n = 71), age-matched controls (n = 64), and CMML patients (n = 209). Kruskal-Wallis test. (B) iGRAN absolute number (×109/L) was measured in the PB of CMML patients compared with age-matched controls. Mann-Whitney U test. (C) iGRAN fraction in MD-CMML and MP-CMML subtypes according to the WHO classification. Mann-Whitney U test. (D) Spearman’s correlation between iGRAN fraction and IMC fraction, WBC count, hemoglobin level, and lymphocyte fraction in the PB of CMML patients. (E) iGRAN fraction in CMML patients grouped according to the number of mutations detected in a panel of 25 genes. Kruskal-Wallis nonparametric test. (F) iGRAN fraction in CMML patients grouped according to the mutational status of each indicated gene: WT or mutated (Mut). Splice: SRSF2+ZRSR2+U2AF1+SF3B1. Mann-Whitney U test. (G) iGRAN fraction in CMML patients grouped according to GFM, CPSS, and CPSS-M prognostic scores. Kruskal-Wallis test. (H and I) EFS (defined as time between diagnosis and AML transformation, death, or last follow-up) (H) and OS (time between diagnosis and death) (I) of CMML patients with high (≥14%, n = 66, in red) or low (<14%, n = 88, in blue) iGRAN fraction; log-rank test. *P < 0.05; **P < 0.01; ***P < 0.001; ****P < 0.0001.

Copyright © 2025 American Society for Clinical Investigation
ISSN: 0021-9738 (print), 1558-8238 (online)

Sign up for email alerts