Go to JCI Insight
  • About
  • Editors
  • Consulting Editors
  • For authors
  • Publication ethics
  • Publication alerts by email
  • Advertising
  • Job board
  • Contact
  • Clinical Research and Public Health
  • Current issue
  • Past issues
  • By specialty
    • COVID-19
    • Cardiology
    • Gastroenterology
    • Immunology
    • Metabolism
    • Nephrology
    • Neuroscience
    • Oncology
    • Pulmonology
    • Vascular biology
    • All ...
  • Videos
    • ASCI Milestone Awards
    • Video Abstracts
    • Conversations with Giants in Medicine
  • Reviews
    • View all reviews ...
    • Clinical innovation and scientific progress in GLP-1 medicine (Nov 2025)
    • Pancreatic Cancer (Jul 2025)
    • Complement Biology and Therapeutics (May 2025)
    • Evolving insights into MASLD and MASH pathogenesis and treatment (Apr 2025)
    • Microbiome in Health and Disease (Feb 2025)
    • Substance Use Disorders (Oct 2024)
    • Clonal Hematopoiesis (Oct 2024)
    • View all review series ...
  • Viewpoint
  • Collections
    • In-Press Preview
    • Clinical Research and Public Health
    • Research Letters
    • Letters to the Editor
    • Editorials
    • Commentaries
    • Editor's notes
    • Reviews
    • Viewpoints
    • 100th anniversary
    • Top read articles

  • Current issue
  • Past issues
  • Specialties
  • Reviews
  • Review series
  • ASCI Milestone Awards
  • Video Abstracts
  • Conversations with Giants in Medicine
  • In-Press Preview
  • Clinical Research and Public Health
  • Research Letters
  • Letters to the Editor
  • Editorials
  • Commentaries
  • Editor's notes
  • Reviews
  • Viewpoints
  • 100th anniversary
  • Top read articles
  • About
  • Editors
  • Consulting Editors
  • For authors
  • Publication ethics
  • Publication alerts by email
  • Advertising
  • Job board
  • Contact
BET inhibitors reduce tumor growth in preclinical models of gastrointestinal gene signature–positive castration-resistant prostate cancer
Shipra Shukla, Dan Li, Woo Hyun Cho, Dana M. Schoeps, Holly M. Nguyen, Jennifer L. Conner, Marjorie L. Roskes, Anisha Tehim, Gabriella Bayshtok, Mohini R. Pachai, Juan Yan, Nicholas A. Teri, Eric Campeau, Sarah Attwell, Patrick Trojer, Irina Ostrovnaya, Anuradha Gopalan, Ekta Khurana, Eva Corey, Ping Chi, Yu Chen
Shipra Shukla, Dan Li, Woo Hyun Cho, Dana M. Schoeps, Holly M. Nguyen, Jennifer L. Conner, Marjorie L. Roskes, Anisha Tehim, Gabriella Bayshtok, Mohini R. Pachai, Juan Yan, Nicholas A. Teri, Eric Campeau, Sarah Attwell, Patrick Trojer, Irina Ostrovnaya, Anuradha Gopalan, Ekta Khurana, Eva Corey, Ping Chi, Yu Chen
View: Text | PDF
Research Article Cell biology Genetics Oncology

BET inhibitors reduce tumor growth in preclinical models of gastrointestinal gene signature–positive castration-resistant prostate cancer

  • Text
  • PDF
Abstract

A subgroup (~20%–30%) of castration-resistant prostate cancer (CRPC) aberrantly expresses a gastrointestinal (GI) transcriptome governed by 2 GI-lineage-restricted transcription factors, HNF1A and HNF4G. In this study, we found that expression of GI transcriptome in CRPC correlated with adverse clinical outcomes to androgen receptor (AR) signaling inhibitor treatment and shorter overall survival. Bromo- and extraterminal domain inhibitors (BETi) downregulated HNF1A, HNF4G, and the GI transcriptome in multiple CRPC models, including cell lines, patient-derived organoids, and patient-derived xenografts, whereas AR and the androgen-dependent transcriptome were largely spared. Accordingly, BETi selectively inhibited growth of GI transcriptome-positive preclinical models of prostate cancer. Mechanistically, BETi inhibited BRD4 binding at enhancers globally, including both AR and HNF4G bound enhancers, while gene expression was selectively perturbed. Restoration of HNF4G expression in the presence of BETi rescued target gene expression without rescuing BRD4 binding. This suggests that inhibition of master transcription factors expression underlies the selective transcriptional effects of BETi.

Authors

Shipra Shukla, Dan Li, Woo Hyun Cho, Dana M. Schoeps, Holly M. Nguyen, Jennifer L. Conner, Marjorie L. Roskes, Anisha Tehim, Gabriella Bayshtok, Mohini R. Pachai, Juan Yan, Nicholas A. Teri, Eric Campeau, Sarah Attwell, Patrick Trojer, Irina Ostrovnaya, Anuradha Gopalan, Ekta Khurana, Eva Corey, Ping Chi, Yu Chen

×

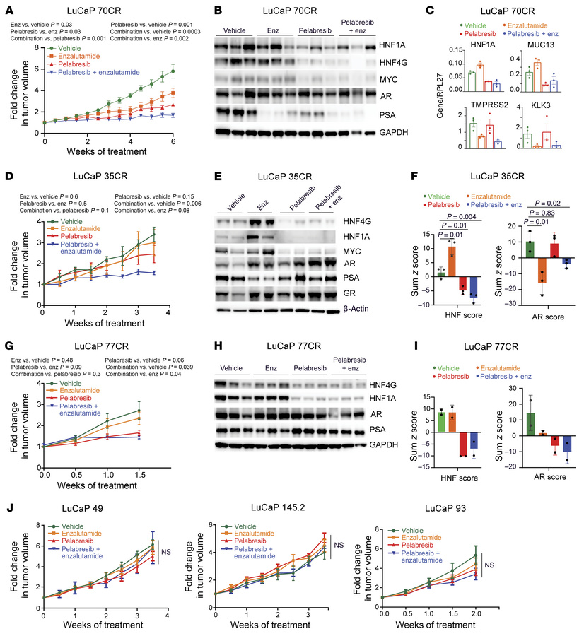
Figure 7

Combination efficacy of enzalutamide and pelabresib in AR-positive CRPC PDX models.

Options: View larger image (or click on image) Download as PowerPoint
Combination efficacy of enzalutamide and pelabresib in AR-positive CRPC ...
(A) Treatment response of LuCaP 70CR PDX in SCID mice when treated with vehicle (0.5% methylcellulose/0.2% Tween-80 in sterile water), enzalutamide (50 mg/kg), pelabresib (30 mg/kg), or enzalutamide and pelabresib. Enzalutamide and pelabresib were oral gavaged once and twice a day, respectively (n = 5 for all treatments). Treatment was started when tumors reached a volume of approximately 100 mm3. Fold change in growth rate over day 0 (start of treatment) is shown. Data are mean ± SEM. P values were determined from a 2-tailed unpaired t test. (B) Immunoblots of 3 representative tumor explants obtained at the end of the experiment shown in A. (C) qRT-PCR analysis of HNF1A, MUC13, TMPRSS2, and KLK3 mRNA levels in tumors harvested at the end of the study. n = 3 for each treatment condition. (D) Treatment response of LuCaP 35CR PDX in SCID mice when treated with vehicle, enzalutamide, pelabresib, or enzalutamide and pelabresib. Treatment conditions were the same as described in A (n = 3 for all treatments). Fold change in growth rate over day 0 (start of treatment) is shown. Data are mean ± SEM. P values were determined from a 2-tailed unpaired t test. (E) Immunoblots of 2 representative tumors obtained at the end of the study shown in D. (F) Left panel shows HNF score modulation in LuCaP 35CR tumors treated with different drugs, as shown in D. The HNF score was calculated using RNA-Seq gene expression generated from explanted tumors at the end of the study. The right panel shows modulation of AR signaling using the AR score. P values were determined from a 2-tailed unpaired t test, n = 3. (G) Treatment response of LuCaP 77CR PDX in SCID mice when treated with vehicle, enzalutamide, pelabresib, or enzalutamide and pelabresib. Treatment conditions were same as described in A (n = 3 for all treatments). Fold change in growth rate over day 0 (start of treatment) is shown. Data are mean ± SEM. P values were determined from a 2-tailed unpaired t test. (H) Immunoblots of 3 representative tumors obtained at the end of the study shown in G. (I) HNF score (left) and AR score (right) modulation in LuCaP 77CR tumors treated with different drugs as shown in G. (J) Treatment response of LuCaP 49, LuCaP 145.2, and LuCaP 93 PDXs in SCID mice when treated with vehicle, enzalutamide, pelabresib or enzalutamide and pelabresib. Treatment conditions were same as described in A. n = 3 for each treatment condition in each PDX line. P values were determined from a 2-tailed unpaired t test (n = 2).

Copyright © 2026 American Society for Clinical Investigation
ISSN: 0021-9738 (print), 1558-8238 (online)

Sign up for email alerts