Go to JCI Insight
  • About
  • Editors
  • Consulting Editors
  • For authors
  • Publication ethics
  • Publication alerts by email
  • Advertising
  • Job board
  • Contact
  • Clinical Research and Public Health
  • Current issue
  • Past issues
  • By specialty
    • COVID-19
    • Cardiology
    • Gastroenterology
    • Immunology
    • Metabolism
    • Nephrology
    • Neuroscience
    • Oncology
    • Pulmonology
    • Vascular biology
    • All ...
  • Videos
    • ASCI Milestone Awards
    • Video Abstracts
    • Conversations with Giants in Medicine
  • Reviews
    • View all reviews ...
    • Clinical innovation and scientific progress in GLP-1 medicine (Nov 2025)
    • Pancreatic Cancer (Jul 2025)
    • Complement Biology and Therapeutics (May 2025)
    • Evolving insights into MASLD and MASH pathogenesis and treatment (Apr 2025)
    • Microbiome in Health and Disease (Feb 2025)
    • Substance Use Disorders (Oct 2024)
    • Clonal Hematopoiesis (Oct 2024)
    • View all review series ...
  • Viewpoint
  • Collections
    • In-Press Preview
    • Clinical Research and Public Health
    • Research Letters
    • Letters to the Editor
    • Editorials
    • Commentaries
    • Editor's notes
    • Reviews
    • Viewpoints
    • 100th anniversary
    • Top read articles

  • Current issue
  • Past issues
  • Specialties
  • Reviews
  • Review series
  • ASCI Milestone Awards
  • Video Abstracts
  • Conversations with Giants in Medicine
  • In-Press Preview
  • Clinical Research and Public Health
  • Research Letters
  • Letters to the Editor
  • Editorials
  • Commentaries
  • Editor's notes
  • Reviews
  • Viewpoints
  • 100th anniversary
  • Top read articles
  • About
  • Editors
  • Consulting Editors
  • For authors
  • Publication ethics
  • Publication alerts by email
  • Advertising
  • Job board
  • Contact
BET inhibitors reduce tumor growth in preclinical models of gastrointestinal gene signature–positive castration-resistant prostate cancer
Shipra Shukla, Dan Li, Woo Hyun Cho, Dana M. Schoeps, Holly M. Nguyen, Jennifer L. Conner, Marjorie L. Roskes, Anisha Tehim, Gabriella Bayshtok, Mohini R. Pachai, Juan Yan, Nicholas A. Teri, Eric Campeau, Sarah Attwell, Patrick Trojer, Irina Ostrovnaya, Anuradha Gopalan, Ekta Khurana, Eva Corey, Ping Chi, Yu Chen
Shipra Shukla, Dan Li, Woo Hyun Cho, Dana M. Schoeps, Holly M. Nguyen, Jennifer L. Conner, Marjorie L. Roskes, Anisha Tehim, Gabriella Bayshtok, Mohini R. Pachai, Juan Yan, Nicholas A. Teri, Eric Campeau, Sarah Attwell, Patrick Trojer, Irina Ostrovnaya, Anuradha Gopalan, Ekta Khurana, Eva Corey, Ping Chi, Yu Chen
View: Text | PDF
Research Article Cell biology Genetics Oncology

BET inhibitors reduce tumor growth in preclinical models of gastrointestinal gene signature–positive castration-resistant prostate cancer

  • Text
  • PDF
Abstract

A subgroup (~20%–30%) of castration-resistant prostate cancer (CRPC) aberrantly expresses a gastrointestinal (GI) transcriptome governed by 2 GI-lineage-restricted transcription factors, HNF1A and HNF4G. In this study, we found that expression of GI transcriptome in CRPC correlated with adverse clinical outcomes to androgen receptor (AR) signaling inhibitor treatment and shorter overall survival. Bromo- and extraterminal domain inhibitors (BETi) downregulated HNF1A, HNF4G, and the GI transcriptome in multiple CRPC models, including cell lines, patient-derived organoids, and patient-derived xenografts, whereas AR and the androgen-dependent transcriptome were largely spared. Accordingly, BETi selectively inhibited growth of GI transcriptome-positive preclinical models of prostate cancer. Mechanistically, BETi inhibited BRD4 binding at enhancers globally, including both AR and HNF4G bound enhancers, while gene expression was selectively perturbed. Restoration of HNF4G expression in the presence of BETi rescued target gene expression without rescuing BRD4 binding. This suggests that inhibition of master transcription factors expression underlies the selective transcriptional effects of BETi.

Authors

Shipra Shukla, Dan Li, Woo Hyun Cho, Dana M. Schoeps, Holly M. Nguyen, Jennifer L. Conner, Marjorie L. Roskes, Anisha Tehim, Gabriella Bayshtok, Mohini R. Pachai, Juan Yan, Nicholas A. Teri, Eric Campeau, Sarah Attwell, Patrick Trojer, Irina Ostrovnaya, Anuradha Gopalan, Ekta Khurana, Eva Corey, Ping Chi, Yu Chen

×

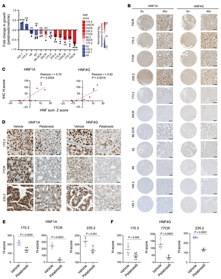
Figure 5

CRPC PDXs expressing high HNF score are sensitive to BET inhibition.

Options: View larger image (or click on image) Download as PowerPoint
CRPC PDXs expressing high HNF score are sensitive to BET inhibition.
(A)...
(A) Treatment response of LuCaP PDXs when treated with pelabresib (30 mg/kg) or vehicle (1% carboxymethyl cellulose) twice a day. Treatment was started when tumors reached a volume of approximately 100 mm3. Data are plotted as the fold change in tumor volume between pelabresib and vehicle-treated tumors after 4 weeks of treatment. n = 2–5 for different PDX; data are mean ± SEM. P values were obtained from a 2-tailed unpaired t test. *P < 0.05, **P < 0.01, and ***P < 0.001. The HNF score of PDXs is shown on top of the graph. (B) Representative images of HNF4G and HNF1A IHC in LuCaP PDX tissue microarrays at a lower (×6) and higher magnification (×40; scale bar: 50 μm) (n = 3). (C) Correlation between 11-gene HNF sum z score and HNF4G and HNF1A IHC stain-based H scores of each PDX shown in B. Pearson’s correlation coefficient and P values are indicated on each plot. (D) Representative images of HNF4G and HNF1A IHC in selected LuCaP PDXs when treated with pelabresib or vehicle control. Scale bar: 20 μm. (E) Scatter plots of HNF1A IHC H-scores in vehicle- and pelabresib-treated PDX tumors. Data are mean ± SEM. P values were obtained from a 2-tailed unpaired t test. (F) Scatter plots of HNF1A IHC H scores in vehicle- and pelabresib-treated PDX tumors. Data are mean ± SEM. P values were obtained from a 2-tailed unpaired t test.

Copyright © 2026 American Society for Clinical Investigation
ISSN: 0021-9738 (print), 1558-8238 (online)

Sign up for email alerts