Go to JCI Insight
  • About
  • Editors
  • Consulting Editors
  • For authors
  • Publication ethics
  • Publication alerts by email
  • Advertising
  • Job board
  • Contact
  • Clinical Research and Public Health
  • Current issue
  • Past issues
  • By specialty
    • COVID-19
    • Cardiology
    • Gastroenterology
    • Immunology
    • Metabolism
    • Nephrology
    • Neuroscience
    • Oncology
    • Pulmonology
    • Vascular biology
    • All ...
  • Videos
    • ASCI Milestone Awards
    • Video Abstracts
    • Conversations with Giants in Medicine
  • Reviews
    • View all reviews ...
    • Neurodegeneration (Mar 2026)
    • Clinical innovation and scientific progress in GLP-1 medicine (Nov 2025)
    • Pancreatic Cancer (Jul 2025)
    • Complement Biology and Therapeutics (May 2025)
    • Evolving insights into MASLD and MASH pathogenesis and treatment (Apr 2025)
    • Microbiome in Health and Disease (Feb 2025)
    • Substance Use Disorders (Oct 2024)
    • View all review series ...
  • Viewpoint
  • Collections
    • In-Press Preview
    • Clinical Research and Public Health
    • Research Letters
    • Letters to the Editor
    • Editorials
    • Commentaries
    • Editor's notes
    • Reviews
    • Viewpoints
    • 100th anniversary
    • Top read articles

  • Current issue
  • Past issues
  • Specialties
  • Reviews
  • Review series
  • ASCI Milestone Awards
  • Video Abstracts
  • Conversations with Giants in Medicine
  • In-Press Preview
  • Clinical Research and Public Health
  • Research Letters
  • Letters to the Editor
  • Editorials
  • Commentaries
  • Editor's notes
  • Reviews
  • Viewpoints
  • 100th anniversary
  • Top read articles
  • About
  • Editors
  • Consulting Editors
  • For authors
  • Publication ethics
  • Publication alerts by email
  • Advertising
  • Job board
  • Contact
Osteochondroprogenitor cells and neutrophils expressing p21 and senescence markers modulate fracture repair
Dominik Saul, Madison L. Doolittle, Jennifer L. Rowsey, Mitchell N. Froemming, Robyn L. Kosinsky, Stephanie J. Vos, Ming Ruan, Nathan K. LeBrasseur, Abhishek Chandra, Robert J. Pignolo, João F. Passos, Joshua N. Farr, David G. Monroe, Sundeep Khosla
Dominik Saul, Madison L. Doolittle, Jennifer L. Rowsey, Mitchell N. Froemming, Robyn L. Kosinsky, Stephanie J. Vos, Ming Ruan, Nathan K. LeBrasseur, Abhishek Chandra, Robert J. Pignolo, João F. Passos, Joshua N. Farr, David G. Monroe, Sundeep Khosla
View: Text | PDF
Research Article Aging Bone biology

Osteochondroprogenitor cells and neutrophils expressing p21 and senescence markers modulate fracture repair

  • Text
  • PDF
Abstract

Cells expressing features of senescence, including upregulation of p21 and p16, appear transiently following tissue injury, yet the properties of these cells or how they contrast with age-induced senescent cells remains unclear. Here, we used skeletal injury as a model and identified the rapid appearance following fracture of p21+ cells expressing senescence markers, mainly as osteochondroprogenitors (OCHs) and neutrophils. Targeted genetic clearance of p21+ cells suppressed senescence-associated signatures within the fracture callus and accelerated fracture healing. By contrast, p21+ cell clearance did not alter bone loss due to aging; conversely, p16+ cell clearance, known to alleviate skeletal aging, did not affect fracture healing. Following fracture, p21+ neutrophils were enriched in signaling pathways known to induce paracrine stromal senescence, while p21+ OCHs were highly enriched in senescence-associated secretory phenotype factors known to impair bone formation. Further analysis revealed an injury-specific stem cell–like OCH subset that was p21+ and highly inflammatory, with a similar inflammatory mesenchymal population (fibro-adipogenic progenitors) evident following muscle injury. Thus, intercommunicating senescent-like neutrophils and mesenchymal progenitor cells were key regulators of tissue repair in bone and potentially across tissues. Moreover, our findings established contextual roles of p21+ versus p16+ senescent/senescent-like cells that may be leveraged for therapeutic opportunities.

Authors

Dominik Saul, Madison L. Doolittle, Jennifer L. Rowsey, Mitchell N. Froemming, Robyn L. Kosinsky, Stephanie J. Vos, Ming Ruan, Nathan K. LeBrasseur, Abhishek Chandra, Robert J. Pignolo, João F. Passos, Joshua N. Farr, David G. Monroe, Sundeep Khosla

×

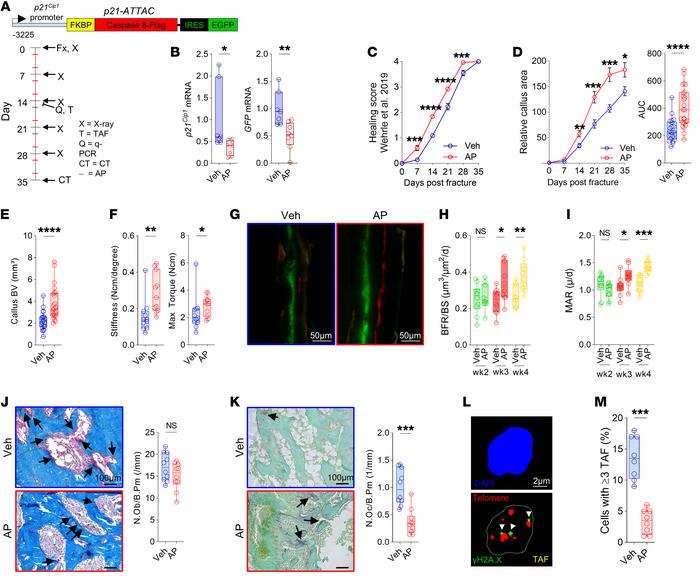
Figure 2

Clearance of p21+ cells accelerates fracture healing by increasing bone formation rates and reducing osteoclast numbers.

Options: View larger image (or click on image) Download as PowerPoint
Clearance of p21+ cells accelerates fracture healing by increasing bone ...
(A) Schematic of the p21-ATTAC transgene and overall study design. p21-ATTAC mice (4–6 months old) were used to selectively clear p21+ cells through AP administration twice weekly over a 5-week fracture healing time course. (B) qRT-PCR measurement of p21Cip1 and GFP (p21-ATTAC transgene) mRNA expression after AP treatment on day 14. (C) Fracture healing score (described by Wehrle et al.; ref. 21), and (D) callus area as measured by weekly x-rays. (E) μCT of callus bone volume (BV). (F) Tibial stiffness and maximal torque measured by biomechanical testing. (G–I) Histomorphometric analysis of bone formation rate per bone surface (BFR/BS) and mineral apposition rate (MAR) through weekly injections of bone-labeling dyes (see Methods). Scale bars: 50 μm. (J) Histological quantification of osteoblasts through Masson’s trichrome staining. (K) Histological quantification of osteoclasts through tartrate-resistant acid phosphatase (TRAP) staining. Scale bars: 100 μm (J and K). Arrows in J and K indicate osteoblasts and osteoclasts, respectively. (L) Telomere-associated foci (TAF) staining (day 14) for DNA damage. Scale bar: 2 μm. (M) Quantification of cells exhibiting 3 or more TAF per cell. n = 8–11 (B and F–M) or n = 22–25 (C and D) per treatment, equally split by sex. *P < 0.05; **P < 0.01; ***P < 0.001; ****P < 0.0001 by Mann-Whitney U test (B, D, E, and J–M), 2-way ANOVA with Šidák’s correction (C, D, and F), or multiple t test with FDR correction (H and I).

Copyright © 2026 American Society for Clinical Investigation
ISSN: 0021-9738 (print), 1558-8238 (online)

Sign up for email alerts