Go to JCI Insight
  • About
  • Editors
  • Consulting Editors
  • For authors
  • Publication ethics
  • Publication alerts by email
  • Advertising
  • Job board
  • Contact
  • Clinical Research and Public Health
  • Current issue
  • Past issues
  • By specialty
    • COVID-19
    • Cardiology
    • Gastroenterology
    • Immunology
    • Metabolism
    • Nephrology
    • Neuroscience
    • Oncology
    • Pulmonology
    • Vascular biology
    • All ...
  • Videos
    • ASCI Milestone Awards
    • Video Abstracts
    • Conversations with Giants in Medicine
  • Reviews
    • View all reviews ...
    • Clinical innovation and scientific progress in GLP-1 medicine (Nov 2025)
    • Pancreatic Cancer (Jul 2025)
    • Complement Biology and Therapeutics (May 2025)
    • Evolving insights into MASLD and MASH pathogenesis and treatment (Apr 2025)
    • Microbiome in Health and Disease (Feb 2025)
    • Substance Use Disorders (Oct 2024)
    • Clonal Hematopoiesis (Oct 2024)
    • View all review series ...
  • Viewpoint
  • Collections
    • In-Press Preview
    • Clinical Research and Public Health
    • Research Letters
    • Letters to the Editor
    • Editorials
    • Commentaries
    • Editor's notes
    • Reviews
    • Viewpoints
    • 100th anniversary
    • Top read articles

  • Current issue
  • Past issues
  • Specialties
  • Reviews
  • Review series
  • ASCI Milestone Awards
  • Video Abstracts
  • Conversations with Giants in Medicine
  • In-Press Preview
  • Clinical Research and Public Health
  • Research Letters
  • Letters to the Editor
  • Editorials
  • Commentaries
  • Editor's notes
  • Reviews
  • Viewpoints
  • 100th anniversary
  • Top read articles
  • About
  • Editors
  • Consulting Editors
  • For authors
  • Publication ethics
  • Publication alerts by email
  • Advertising
  • Job board
  • Contact
Top
  • View PDF
  • Download citation information
  • Send a comment
  • Terms of use
  • Standard abbreviations
  • Need help? Email the journal
  • Top
  • Abstract
  • Introduction
  • Results
  • Discussion
  • Methods
  • Author contributions
  • Supplemental material
  • Acknowledgments
  • Footnotes
  • References
  • Version history
  • Article usage
  • Citations to this article

Advertisement

Research ArticleCell biologyOncology Open Access | 10.1172/JCI179282

Epigenetic targeting of PGBD5-dependent DNA damage in SMARCB1-deficient sarcomas

Yaniv Kazansky,1,2 Helen S. Mueller,1,2 Daniel Cameron,1,2 Phillip Demarest,1,2 Nadia Zaffaroni,3 Noemi Arrighetti,3 Valentina Zuco,3 Prabhjot S. Mundi,4 Yasumichi Kuwahara,5 Romel Somwar,6 Rui Qu,7 Andrea Califano,4,8,9,10 Elisa de Stanchina,7 Filemon S. Dela Cruz,11 Andrew L. Kung,11 Mrinal M. Gounder,12 and Alex Kentsis1,2,13

1Molecular Pharmacology Program, Sloan Kettering Institute and

2Tow Center for Developmental Oncology, Department of Pediatrics, Memorial Sloan Kettering Cancer Center, New York, New York, USA.

3Molecular Pharmacology Unit, Department of Experimental Oncology, Fondazione IRCCS Istituto Nazionale dei Tumori di Milano, Milan, Italy.

4Department of Systems Biology, Columbia University Irving Medical Center, New York, New York, USA.

5Department of Biochemistry and Molecular Biology, Kyoto Prefectural University of Medicine, Japan.

6Department of Pathology and

7Antitumor Assessment Core, Memorial Sloan Kettering Cancer Center, New York, New York, USA.

8Herbert Irving Comprehensive Cancer Center and

9Departments of Biochemistry and Molecular Biophysics, Biomedical Informatics, and Medicine, Vagelos College of Physicians and Surgeons, Columbia University, New York, New York, USA.

10Chan Zuckerberg Biohub New York, New York, New York, USA.

11Department of Pediatrics and

12Department of Medicine, Memorial Sloan Kettering Cancer Center, New York, New York, USA.

13Departments of Pediatrics, Pharmacology, and Physiology & Biophysics, Weill Medical College of Cornell University, New York, New York, USA.

Address correspondence to: Alex Kentsis, Memorial Sloan Kettering Cancer Center, 1275 York Avenue, ZRC-1863, New York, New York 10021, USA. Phone: 1.646.888.2593; Email kentsisresearchgroup@gmail.com.

Authorship note: Y. Kazansky and HSM contributed equally to this work.

Find articles by Kazansky, Y. in: PubMed | Google Scholar

1Molecular Pharmacology Program, Sloan Kettering Institute and

2Tow Center for Developmental Oncology, Department of Pediatrics, Memorial Sloan Kettering Cancer Center, New York, New York, USA.

3Molecular Pharmacology Unit, Department of Experimental Oncology, Fondazione IRCCS Istituto Nazionale dei Tumori di Milano, Milan, Italy.

4Department of Systems Biology, Columbia University Irving Medical Center, New York, New York, USA.

5Department of Biochemistry and Molecular Biology, Kyoto Prefectural University of Medicine, Japan.

6Department of Pathology and

7Antitumor Assessment Core, Memorial Sloan Kettering Cancer Center, New York, New York, USA.

8Herbert Irving Comprehensive Cancer Center and

9Departments of Biochemistry and Molecular Biophysics, Biomedical Informatics, and Medicine, Vagelos College of Physicians and Surgeons, Columbia University, New York, New York, USA.

10Chan Zuckerberg Biohub New York, New York, New York, USA.

11Department of Pediatrics and

12Department of Medicine, Memorial Sloan Kettering Cancer Center, New York, New York, USA.

13Departments of Pediatrics, Pharmacology, and Physiology & Biophysics, Weill Medical College of Cornell University, New York, New York, USA.

Address correspondence to: Alex Kentsis, Memorial Sloan Kettering Cancer Center, 1275 York Avenue, ZRC-1863, New York, New York 10021, USA. Phone: 1.646.888.2593; Email kentsisresearchgroup@gmail.com.

Authorship note: Y. Kazansky and HSM contributed equally to this work.

Find articles by Mueller, H. in: PubMed | Google Scholar

1Molecular Pharmacology Program, Sloan Kettering Institute and

2Tow Center for Developmental Oncology, Department of Pediatrics, Memorial Sloan Kettering Cancer Center, New York, New York, USA.

3Molecular Pharmacology Unit, Department of Experimental Oncology, Fondazione IRCCS Istituto Nazionale dei Tumori di Milano, Milan, Italy.

4Department of Systems Biology, Columbia University Irving Medical Center, New York, New York, USA.

5Department of Biochemistry and Molecular Biology, Kyoto Prefectural University of Medicine, Japan.

6Department of Pathology and

7Antitumor Assessment Core, Memorial Sloan Kettering Cancer Center, New York, New York, USA.

8Herbert Irving Comprehensive Cancer Center and

9Departments of Biochemistry and Molecular Biophysics, Biomedical Informatics, and Medicine, Vagelos College of Physicians and Surgeons, Columbia University, New York, New York, USA.

10Chan Zuckerberg Biohub New York, New York, New York, USA.

11Department of Pediatrics and

12Department of Medicine, Memorial Sloan Kettering Cancer Center, New York, New York, USA.

13Departments of Pediatrics, Pharmacology, and Physiology & Biophysics, Weill Medical College of Cornell University, New York, New York, USA.

Address correspondence to: Alex Kentsis, Memorial Sloan Kettering Cancer Center, 1275 York Avenue, ZRC-1863, New York, New York 10021, USA. Phone: 1.646.888.2593; Email kentsisresearchgroup@gmail.com.

Authorship note: Y. Kazansky and HSM contributed equally to this work.

Find articles by Cameron, D. in: PubMed | Google Scholar

1Molecular Pharmacology Program, Sloan Kettering Institute and

2Tow Center for Developmental Oncology, Department of Pediatrics, Memorial Sloan Kettering Cancer Center, New York, New York, USA.

3Molecular Pharmacology Unit, Department of Experimental Oncology, Fondazione IRCCS Istituto Nazionale dei Tumori di Milano, Milan, Italy.

4Department of Systems Biology, Columbia University Irving Medical Center, New York, New York, USA.

5Department of Biochemistry and Molecular Biology, Kyoto Prefectural University of Medicine, Japan.

6Department of Pathology and

7Antitumor Assessment Core, Memorial Sloan Kettering Cancer Center, New York, New York, USA.

8Herbert Irving Comprehensive Cancer Center and

9Departments of Biochemistry and Molecular Biophysics, Biomedical Informatics, and Medicine, Vagelos College of Physicians and Surgeons, Columbia University, New York, New York, USA.

10Chan Zuckerberg Biohub New York, New York, New York, USA.

11Department of Pediatrics and

12Department of Medicine, Memorial Sloan Kettering Cancer Center, New York, New York, USA.

13Departments of Pediatrics, Pharmacology, and Physiology & Biophysics, Weill Medical College of Cornell University, New York, New York, USA.

Address correspondence to: Alex Kentsis, Memorial Sloan Kettering Cancer Center, 1275 York Avenue, ZRC-1863, New York, New York 10021, USA. Phone: 1.646.888.2593; Email kentsisresearchgroup@gmail.com.

Authorship note: Y. Kazansky and HSM contributed equally to this work.

Find articles by Demarest, P. in: PubMed | Google Scholar

1Molecular Pharmacology Program, Sloan Kettering Institute and

2Tow Center for Developmental Oncology, Department of Pediatrics, Memorial Sloan Kettering Cancer Center, New York, New York, USA.

3Molecular Pharmacology Unit, Department of Experimental Oncology, Fondazione IRCCS Istituto Nazionale dei Tumori di Milano, Milan, Italy.

4Department of Systems Biology, Columbia University Irving Medical Center, New York, New York, USA.

5Department of Biochemistry and Molecular Biology, Kyoto Prefectural University of Medicine, Japan.

6Department of Pathology and

7Antitumor Assessment Core, Memorial Sloan Kettering Cancer Center, New York, New York, USA.

8Herbert Irving Comprehensive Cancer Center and

9Departments of Biochemistry and Molecular Biophysics, Biomedical Informatics, and Medicine, Vagelos College of Physicians and Surgeons, Columbia University, New York, New York, USA.

10Chan Zuckerberg Biohub New York, New York, New York, USA.

11Department of Pediatrics and

12Department of Medicine, Memorial Sloan Kettering Cancer Center, New York, New York, USA.

13Departments of Pediatrics, Pharmacology, and Physiology & Biophysics, Weill Medical College of Cornell University, New York, New York, USA.

Address correspondence to: Alex Kentsis, Memorial Sloan Kettering Cancer Center, 1275 York Avenue, ZRC-1863, New York, New York 10021, USA. Phone: 1.646.888.2593; Email kentsisresearchgroup@gmail.com.

Authorship note: Y. Kazansky and HSM contributed equally to this work.

Find articles by Zaffaroni, N. in: PubMed | Google Scholar

1Molecular Pharmacology Program, Sloan Kettering Institute and

2Tow Center for Developmental Oncology, Department of Pediatrics, Memorial Sloan Kettering Cancer Center, New York, New York, USA.

3Molecular Pharmacology Unit, Department of Experimental Oncology, Fondazione IRCCS Istituto Nazionale dei Tumori di Milano, Milan, Italy.

4Department of Systems Biology, Columbia University Irving Medical Center, New York, New York, USA.

5Department of Biochemistry and Molecular Biology, Kyoto Prefectural University of Medicine, Japan.

6Department of Pathology and

7Antitumor Assessment Core, Memorial Sloan Kettering Cancer Center, New York, New York, USA.

8Herbert Irving Comprehensive Cancer Center and

9Departments of Biochemistry and Molecular Biophysics, Biomedical Informatics, and Medicine, Vagelos College of Physicians and Surgeons, Columbia University, New York, New York, USA.

10Chan Zuckerberg Biohub New York, New York, New York, USA.

11Department of Pediatrics and

12Department of Medicine, Memorial Sloan Kettering Cancer Center, New York, New York, USA.

13Departments of Pediatrics, Pharmacology, and Physiology & Biophysics, Weill Medical College of Cornell University, New York, New York, USA.

Address correspondence to: Alex Kentsis, Memorial Sloan Kettering Cancer Center, 1275 York Avenue, ZRC-1863, New York, New York 10021, USA. Phone: 1.646.888.2593; Email kentsisresearchgroup@gmail.com.

Authorship note: Y. Kazansky and HSM contributed equally to this work.

Find articles by Arrighetti, N. in: PubMed | Google Scholar

1Molecular Pharmacology Program, Sloan Kettering Institute and

2Tow Center for Developmental Oncology, Department of Pediatrics, Memorial Sloan Kettering Cancer Center, New York, New York, USA.

3Molecular Pharmacology Unit, Department of Experimental Oncology, Fondazione IRCCS Istituto Nazionale dei Tumori di Milano, Milan, Italy.

4Department of Systems Biology, Columbia University Irving Medical Center, New York, New York, USA.

5Department of Biochemistry and Molecular Biology, Kyoto Prefectural University of Medicine, Japan.

6Department of Pathology and

7Antitumor Assessment Core, Memorial Sloan Kettering Cancer Center, New York, New York, USA.

8Herbert Irving Comprehensive Cancer Center and

9Departments of Biochemistry and Molecular Biophysics, Biomedical Informatics, and Medicine, Vagelos College of Physicians and Surgeons, Columbia University, New York, New York, USA.

10Chan Zuckerberg Biohub New York, New York, New York, USA.

11Department of Pediatrics and

12Department of Medicine, Memorial Sloan Kettering Cancer Center, New York, New York, USA.

13Departments of Pediatrics, Pharmacology, and Physiology & Biophysics, Weill Medical College of Cornell University, New York, New York, USA.

Address correspondence to: Alex Kentsis, Memorial Sloan Kettering Cancer Center, 1275 York Avenue, ZRC-1863, New York, New York 10021, USA. Phone: 1.646.888.2593; Email kentsisresearchgroup@gmail.com.

Authorship note: Y. Kazansky and HSM contributed equally to this work.

Find articles by Zuco, V. in: PubMed | Google Scholar

1Molecular Pharmacology Program, Sloan Kettering Institute and

2Tow Center for Developmental Oncology, Department of Pediatrics, Memorial Sloan Kettering Cancer Center, New York, New York, USA.

3Molecular Pharmacology Unit, Department of Experimental Oncology, Fondazione IRCCS Istituto Nazionale dei Tumori di Milano, Milan, Italy.

4Department of Systems Biology, Columbia University Irving Medical Center, New York, New York, USA.

5Department of Biochemistry and Molecular Biology, Kyoto Prefectural University of Medicine, Japan.

6Department of Pathology and

7Antitumor Assessment Core, Memorial Sloan Kettering Cancer Center, New York, New York, USA.

8Herbert Irving Comprehensive Cancer Center and

9Departments of Biochemistry and Molecular Biophysics, Biomedical Informatics, and Medicine, Vagelos College of Physicians and Surgeons, Columbia University, New York, New York, USA.

10Chan Zuckerberg Biohub New York, New York, New York, USA.

11Department of Pediatrics and

12Department of Medicine, Memorial Sloan Kettering Cancer Center, New York, New York, USA.

13Departments of Pediatrics, Pharmacology, and Physiology & Biophysics, Weill Medical College of Cornell University, New York, New York, USA.

Address correspondence to: Alex Kentsis, Memorial Sloan Kettering Cancer Center, 1275 York Avenue, ZRC-1863, New York, New York 10021, USA. Phone: 1.646.888.2593; Email kentsisresearchgroup@gmail.com.

Authorship note: Y. Kazansky and HSM contributed equally to this work.

Find articles by Mundi, P. in: PubMed | Google Scholar

1Molecular Pharmacology Program, Sloan Kettering Institute and

2Tow Center for Developmental Oncology, Department of Pediatrics, Memorial Sloan Kettering Cancer Center, New York, New York, USA.

3Molecular Pharmacology Unit, Department of Experimental Oncology, Fondazione IRCCS Istituto Nazionale dei Tumori di Milano, Milan, Italy.

4Department of Systems Biology, Columbia University Irving Medical Center, New York, New York, USA.

5Department of Biochemistry and Molecular Biology, Kyoto Prefectural University of Medicine, Japan.

6Department of Pathology and

7Antitumor Assessment Core, Memorial Sloan Kettering Cancer Center, New York, New York, USA.

8Herbert Irving Comprehensive Cancer Center and

9Departments of Biochemistry and Molecular Biophysics, Biomedical Informatics, and Medicine, Vagelos College of Physicians and Surgeons, Columbia University, New York, New York, USA.

10Chan Zuckerberg Biohub New York, New York, New York, USA.

11Department of Pediatrics and

12Department of Medicine, Memorial Sloan Kettering Cancer Center, New York, New York, USA.

13Departments of Pediatrics, Pharmacology, and Physiology & Biophysics, Weill Medical College of Cornell University, New York, New York, USA.

Address correspondence to: Alex Kentsis, Memorial Sloan Kettering Cancer Center, 1275 York Avenue, ZRC-1863, New York, New York 10021, USA. Phone: 1.646.888.2593; Email kentsisresearchgroup@gmail.com.

Authorship note: Y. Kazansky and HSM contributed equally to this work.

Find articles by Kuwahara, Y. in: PubMed | Google Scholar

1Molecular Pharmacology Program, Sloan Kettering Institute and

2Tow Center for Developmental Oncology, Department of Pediatrics, Memorial Sloan Kettering Cancer Center, New York, New York, USA.

3Molecular Pharmacology Unit, Department of Experimental Oncology, Fondazione IRCCS Istituto Nazionale dei Tumori di Milano, Milan, Italy.

4Department of Systems Biology, Columbia University Irving Medical Center, New York, New York, USA.

5Department of Biochemistry and Molecular Biology, Kyoto Prefectural University of Medicine, Japan.

6Department of Pathology and

7Antitumor Assessment Core, Memorial Sloan Kettering Cancer Center, New York, New York, USA.

8Herbert Irving Comprehensive Cancer Center and

9Departments of Biochemistry and Molecular Biophysics, Biomedical Informatics, and Medicine, Vagelos College of Physicians and Surgeons, Columbia University, New York, New York, USA.

10Chan Zuckerberg Biohub New York, New York, New York, USA.

11Department of Pediatrics and

12Department of Medicine, Memorial Sloan Kettering Cancer Center, New York, New York, USA.

13Departments of Pediatrics, Pharmacology, and Physiology & Biophysics, Weill Medical College of Cornell University, New York, New York, USA.

Address correspondence to: Alex Kentsis, Memorial Sloan Kettering Cancer Center, 1275 York Avenue, ZRC-1863, New York, New York 10021, USA. Phone: 1.646.888.2593; Email kentsisresearchgroup@gmail.com.

Authorship note: Y. Kazansky and HSM contributed equally to this work.

Find articles by Somwar, R. in: PubMed | Google Scholar

1Molecular Pharmacology Program, Sloan Kettering Institute and

2Tow Center for Developmental Oncology, Department of Pediatrics, Memorial Sloan Kettering Cancer Center, New York, New York, USA.

3Molecular Pharmacology Unit, Department of Experimental Oncology, Fondazione IRCCS Istituto Nazionale dei Tumori di Milano, Milan, Italy.

4Department of Systems Biology, Columbia University Irving Medical Center, New York, New York, USA.

5Department of Biochemistry and Molecular Biology, Kyoto Prefectural University of Medicine, Japan.

6Department of Pathology and

7Antitumor Assessment Core, Memorial Sloan Kettering Cancer Center, New York, New York, USA.

8Herbert Irving Comprehensive Cancer Center and

9Departments of Biochemistry and Molecular Biophysics, Biomedical Informatics, and Medicine, Vagelos College of Physicians and Surgeons, Columbia University, New York, New York, USA.

10Chan Zuckerberg Biohub New York, New York, New York, USA.

11Department of Pediatrics and

12Department of Medicine, Memorial Sloan Kettering Cancer Center, New York, New York, USA.

13Departments of Pediatrics, Pharmacology, and Physiology & Biophysics, Weill Medical College of Cornell University, New York, New York, USA.

Address correspondence to: Alex Kentsis, Memorial Sloan Kettering Cancer Center, 1275 York Avenue, ZRC-1863, New York, New York 10021, USA. Phone: 1.646.888.2593; Email kentsisresearchgroup@gmail.com.

Authorship note: Y. Kazansky and HSM contributed equally to this work.

Find articles by Qu, R. in: PubMed | Google Scholar

1Molecular Pharmacology Program, Sloan Kettering Institute and

2Tow Center for Developmental Oncology, Department of Pediatrics, Memorial Sloan Kettering Cancer Center, New York, New York, USA.

3Molecular Pharmacology Unit, Department of Experimental Oncology, Fondazione IRCCS Istituto Nazionale dei Tumori di Milano, Milan, Italy.

4Department of Systems Biology, Columbia University Irving Medical Center, New York, New York, USA.

5Department of Biochemistry and Molecular Biology, Kyoto Prefectural University of Medicine, Japan.

6Department of Pathology and

7Antitumor Assessment Core, Memorial Sloan Kettering Cancer Center, New York, New York, USA.

8Herbert Irving Comprehensive Cancer Center and

9Departments of Biochemistry and Molecular Biophysics, Biomedical Informatics, and Medicine, Vagelos College of Physicians and Surgeons, Columbia University, New York, New York, USA.

10Chan Zuckerberg Biohub New York, New York, New York, USA.

11Department of Pediatrics and

12Department of Medicine, Memorial Sloan Kettering Cancer Center, New York, New York, USA.

13Departments of Pediatrics, Pharmacology, and Physiology & Biophysics, Weill Medical College of Cornell University, New York, New York, USA.

Address correspondence to: Alex Kentsis, Memorial Sloan Kettering Cancer Center, 1275 York Avenue, ZRC-1863, New York, New York 10021, USA. Phone: 1.646.888.2593; Email kentsisresearchgroup@gmail.com.

Authorship note: Y. Kazansky and HSM contributed equally to this work.

Find articles by Califano, A. in: PubMed | Google Scholar |

1Molecular Pharmacology Program, Sloan Kettering Institute and

2Tow Center for Developmental Oncology, Department of Pediatrics, Memorial Sloan Kettering Cancer Center, New York, New York, USA.

3Molecular Pharmacology Unit, Department of Experimental Oncology, Fondazione IRCCS Istituto Nazionale dei Tumori di Milano, Milan, Italy.

4Department of Systems Biology, Columbia University Irving Medical Center, New York, New York, USA.

5Department of Biochemistry and Molecular Biology, Kyoto Prefectural University of Medicine, Japan.

6Department of Pathology and

7Antitumor Assessment Core, Memorial Sloan Kettering Cancer Center, New York, New York, USA.

8Herbert Irving Comprehensive Cancer Center and

9Departments of Biochemistry and Molecular Biophysics, Biomedical Informatics, and Medicine, Vagelos College of Physicians and Surgeons, Columbia University, New York, New York, USA.

10Chan Zuckerberg Biohub New York, New York, New York, USA.

11Department of Pediatrics and

12Department of Medicine, Memorial Sloan Kettering Cancer Center, New York, New York, USA.

13Departments of Pediatrics, Pharmacology, and Physiology & Biophysics, Weill Medical College of Cornell University, New York, New York, USA.

Address correspondence to: Alex Kentsis, Memorial Sloan Kettering Cancer Center, 1275 York Avenue, ZRC-1863, New York, New York 10021, USA. Phone: 1.646.888.2593; Email kentsisresearchgroup@gmail.com.

Authorship note: Y. Kazansky and HSM contributed equally to this work.

Find articles by de Stanchina, E. in: PubMed | Google Scholar |

1Molecular Pharmacology Program, Sloan Kettering Institute and

2Tow Center for Developmental Oncology, Department of Pediatrics, Memorial Sloan Kettering Cancer Center, New York, New York, USA.

3Molecular Pharmacology Unit, Department of Experimental Oncology, Fondazione IRCCS Istituto Nazionale dei Tumori di Milano, Milan, Italy.

4Department of Systems Biology, Columbia University Irving Medical Center, New York, New York, USA.

5Department of Biochemistry and Molecular Biology, Kyoto Prefectural University of Medicine, Japan.

6Department of Pathology and

7Antitumor Assessment Core, Memorial Sloan Kettering Cancer Center, New York, New York, USA.

8Herbert Irving Comprehensive Cancer Center and

9Departments of Biochemistry and Molecular Biophysics, Biomedical Informatics, and Medicine, Vagelos College of Physicians and Surgeons, Columbia University, New York, New York, USA.

10Chan Zuckerberg Biohub New York, New York, New York, USA.

11Department of Pediatrics and

12Department of Medicine, Memorial Sloan Kettering Cancer Center, New York, New York, USA.

13Departments of Pediatrics, Pharmacology, and Physiology & Biophysics, Weill Medical College of Cornell University, New York, New York, USA.

Address correspondence to: Alex Kentsis, Memorial Sloan Kettering Cancer Center, 1275 York Avenue, ZRC-1863, New York, New York 10021, USA. Phone: 1.646.888.2593; Email kentsisresearchgroup@gmail.com.

Authorship note: Y. Kazansky and HSM contributed equally to this work.

Find articles by Dela Cruz, F. in: PubMed | Google Scholar

1Molecular Pharmacology Program, Sloan Kettering Institute and

2Tow Center for Developmental Oncology, Department of Pediatrics, Memorial Sloan Kettering Cancer Center, New York, New York, USA.

3Molecular Pharmacology Unit, Department of Experimental Oncology, Fondazione IRCCS Istituto Nazionale dei Tumori di Milano, Milan, Italy.

4Department of Systems Biology, Columbia University Irving Medical Center, New York, New York, USA.

5Department of Biochemistry and Molecular Biology, Kyoto Prefectural University of Medicine, Japan.

6Department of Pathology and

7Antitumor Assessment Core, Memorial Sloan Kettering Cancer Center, New York, New York, USA.

8Herbert Irving Comprehensive Cancer Center and

9Departments of Biochemistry and Molecular Biophysics, Biomedical Informatics, and Medicine, Vagelos College of Physicians and Surgeons, Columbia University, New York, New York, USA.

10Chan Zuckerberg Biohub New York, New York, New York, USA.

11Department of Pediatrics and

12Department of Medicine, Memorial Sloan Kettering Cancer Center, New York, New York, USA.

13Departments of Pediatrics, Pharmacology, and Physiology & Biophysics, Weill Medical College of Cornell University, New York, New York, USA.

Address correspondence to: Alex Kentsis, Memorial Sloan Kettering Cancer Center, 1275 York Avenue, ZRC-1863, New York, New York 10021, USA. Phone: 1.646.888.2593; Email kentsisresearchgroup@gmail.com.

Authorship note: Y. Kazansky and HSM contributed equally to this work.

Find articles by Kung, A. in: PubMed | Google Scholar

1Molecular Pharmacology Program, Sloan Kettering Institute and

2Tow Center for Developmental Oncology, Department of Pediatrics, Memorial Sloan Kettering Cancer Center, New York, New York, USA.

3Molecular Pharmacology Unit, Department of Experimental Oncology, Fondazione IRCCS Istituto Nazionale dei Tumori di Milano, Milan, Italy.

4Department of Systems Biology, Columbia University Irving Medical Center, New York, New York, USA.

5Department of Biochemistry and Molecular Biology, Kyoto Prefectural University of Medicine, Japan.

6Department of Pathology and

7Antitumor Assessment Core, Memorial Sloan Kettering Cancer Center, New York, New York, USA.

8Herbert Irving Comprehensive Cancer Center and

9Departments of Biochemistry and Molecular Biophysics, Biomedical Informatics, and Medicine, Vagelos College of Physicians and Surgeons, Columbia University, New York, New York, USA.

10Chan Zuckerberg Biohub New York, New York, New York, USA.

11Department of Pediatrics and

12Department of Medicine, Memorial Sloan Kettering Cancer Center, New York, New York, USA.

13Departments of Pediatrics, Pharmacology, and Physiology & Biophysics, Weill Medical College of Cornell University, New York, New York, USA.

Address correspondence to: Alex Kentsis, Memorial Sloan Kettering Cancer Center, 1275 York Avenue, ZRC-1863, New York, New York 10021, USA. Phone: 1.646.888.2593; Email kentsisresearchgroup@gmail.com.

Authorship note: Y. Kazansky and HSM contributed equally to this work.

Find articles by Gounder, M. in: PubMed | Google Scholar

1Molecular Pharmacology Program, Sloan Kettering Institute and

2Tow Center for Developmental Oncology, Department of Pediatrics, Memorial Sloan Kettering Cancer Center, New York, New York, USA.

3Molecular Pharmacology Unit, Department of Experimental Oncology, Fondazione IRCCS Istituto Nazionale dei Tumori di Milano, Milan, Italy.

4Department of Systems Biology, Columbia University Irving Medical Center, New York, New York, USA.

5Department of Biochemistry and Molecular Biology, Kyoto Prefectural University of Medicine, Japan.

6Department of Pathology and

7Antitumor Assessment Core, Memorial Sloan Kettering Cancer Center, New York, New York, USA.

8Herbert Irving Comprehensive Cancer Center and

9Departments of Biochemistry and Molecular Biophysics, Biomedical Informatics, and Medicine, Vagelos College of Physicians and Surgeons, Columbia University, New York, New York, USA.

10Chan Zuckerberg Biohub New York, New York, New York, USA.

11Department of Pediatrics and

12Department of Medicine, Memorial Sloan Kettering Cancer Center, New York, New York, USA.

13Departments of Pediatrics, Pharmacology, and Physiology & Biophysics, Weill Medical College of Cornell University, New York, New York, USA.

Address correspondence to: Alex Kentsis, Memorial Sloan Kettering Cancer Center, 1275 York Avenue, ZRC-1863, New York, New York 10021, USA. Phone: 1.646.888.2593; Email kentsisresearchgroup@gmail.com.

Authorship note: Y. Kazansky and HSM contributed equally to this work.

Find articles by Kentsis, A. in: PubMed | Google Scholar |

Authorship note: Y. Kazansky and HSM contributed equally to this work.

Published August 12, 2025 - More info

Published in Volume 135, Issue 20 on October 15, 2025
J Clin Invest. 2025;135(20):e179282. https://doi.org/10.1172/JCI179282.
© 2025 Kazansky et al. This work is licensed under the Creative Commons Attribution 4.0 International License. To view a copy of this license, visit http://creativecommons.org/licenses/by/4.0/.
Published August 12, 2025 - Version history
Received: May 1, 2024; Accepted: August 7, 2025
View PDF
Abstract

Despite the potential of targeted epigenetic therapies, most cancers do not respond to current epigenetic drugs. The polycomb repressive complex EZH2 inhibitor tazemetostat was recently approved for the treatment of SMARCB1-deficient epithelioid sarcomas, based on the functional antagonism between PRC2 and SMARCB1. Through the analysis of tumors of patients treated with tazemetostat, we recently defined key principles of their response and resistance to EZH2 epigenetic therapy. Here, using transcriptomic inference from SMARCB1-deficient tumor cells, we nominate the DNA damage repair kinase ATR as a target for rational EZH2 combination epigenetic therapy. We showed that EZH2 inhibition promotes DNA damage in epithelioid and rhabdoid tumor cells, at least in part via its induction of piggyBac transposable element derived 5 (PGBD5). We leveraged this collateral synthetic lethal dependency to target PGBD5-dependent DNA damage by inhibition of ATR, but not CHK1, using the ATR inhibitor elimusertib. Consequently, combined EZH2 and ATR inhibition improved therapeutic responses in diverse patient-derived epithelioid and rhabdoid tumors in vivo. This advances a combination epigenetic therapy based on EZH2-PGBD5 synthetic lethal dependency suitable for immediate translation to clinical trials for patients.

Introduction

Targeted epigenetic therapies offer potential improvements over conventional cytotoxic chemotherapies through superior clinical efficacy and reduced toxicity. In cancers caused by genetic mutations of transcriptional and epigenetic regulators, specific inhibition of epigenetic effectors can directly block dysregulated gene expression by leveraging cancer-specific dependencies. One promising example of this therapeutic approach is in cancers caused by mutation of the chromatin remodeling SWI/SNF/BAF (Brg/Brahma-associated factors) complex, a ubiquitous epigenetic regulator that is mutated in at least 20% of human cancers (1). In particular, the highly lethal solid tumors caused by loss of the core BAF subunit SMARCB1 (2–4), which include malignant rhabdoid tumors and epithelioid sarcomas, are known to be dependent on the methyltransferase EZH2, a component of the polycomb repressive complex 2 (PRC2). This dependency is thought to result from epigenetic antagonism between BAF and PRC2, in which normal BAF activity evicts PRC2 from tumor suppressor loci (5, 6). In a recent clinical trial, this dependency was targeted using the EZH2 methyltransferase inhibitor tazemetostat, leading to its FDA approval (7).

Yet despite the promise of this therapeutic approach, EZH2 inhibition as a monotherapy exhibited efficacy in only a subset of patients, with most patient tumors either having primary resistance or acquiring resistance after treatment (7, 8). Thus, there is a critical need to develop improved epigenetic combination therapies that can be achieved, at least in part, through improved understanding of the effects of EZH2 inhibition in epithelioid and rhabdoid tumors.

We recently leveraged functional genomics of epithelioid and rhabdoid tumors to elucidate the mechanisms of resistance to EZH2 inhibition, including frequent disruption of the RB1/E2F cell cycle control axis causing tazemetostat resistance in patients. This discovery led to the identification of a combination therapy approach using treatment with the AURKB inhibitor barasertib to overcome RB1-mediated tazemetostat resistance in vitro and improve therapeutic responses in preclinical epithelioid and rhabdoid tumor xenografts in vivo (8). This approach bypasses primary and acquired RB1/E2F-mediated checkpoint defects to maintain tazemetostat-induced reprogramming of oncogenic gene expression. However, RB1/E2F pathway alterations were observed in less than half of the epithelioid and rhabdoid tumors of patients. Thus, further investigation into understanding cellular tazemetostat -dependent effects is needed to define rational combination therapies. This is necessary to achieve effective epigenetic therapy for patients with an intact RB1/E2F axis, including those with primary or acquired tazemetostat resistance.

Epithelioid and rhabdoid tumors occur due to characteristic biallelic deletions and inactivating mutations of SMARCB1, either as a result of germline rhabdoid tumor predisposition syndrome or due to somatic mutations (2, 9, 10). For rhabdoid tumors, differences in the types of mutations (e.g., large versus small chromosomal deletions or missense and nonsense mutations of SMARCB1) correspond with distinct molecular subtypes and clinical features (11). Genome sequencing studies have identified distinct sequence-specific mutational features in rhabdoid tumors, including sequence-specific deletions of SMARCB1 and recurrent mutations of other genes, associated, at least in part, with the mutagenic activity of the domesticated transposase-derived piggybac transposable element derived 5 (PGBD5) (9).

PGBD5 is among the most evolutionarily conserved, domesticated, transposase-derived genes in vertebrates and can mediate sequence-specific DNA rearrangements dependent on its putative nuclease activity (9, 12). In particular, Pgbd5 promotes sequence-specific somatic mutagenesis and tumor development in mouse models of medulloblastoma, one of the most common childhood brain tumors (13). PGBD5-expressing cells, including rhabdoid tumor cells, require a distinct form of nonhomologous end-joining DNA repair, leading to their hypersensitivity to inhibition of DNA repair signaling, specifically ATR inhibition (14).

We have now found that tazemetostat-mediated inhibition of EZH2 can increase PGBD5 expression in epithelioid and rhabdoid tumor cells, potentiating PGBD5-dependent DNA damage and conferring synergy with the ATR-selective DNA repair inhibitor elimusertib. Accordingly, combined treatment of patient-derived rhabdoid and epithelioid tumors engrafted into immunodeficient mice, including from patients with multiply relapsed metastatic disease, demonstrates synergistic activity in vivo.

Results

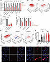
To define potential therapeutic targets for tazemetostat combination therapy in SMARCB1-deficient tumors, we leveraged a recently developed method for transcriptomic inference of protein activity, termed metaVIPER (virtual inference of protein activity by enriched regulon), which was recently applied to gene expression profiles of 68 patients’ rhabdoid tumors collected as part of the Therapeutically Applicable Research to Generate Effective Treatments (TARGET) initiative (15–17). To prioritize actionable targets, we focused the analysis on the previously published OncoTarget annotation of 180 putative master regulator (MR) proteins with high-affinity pharmacologic inhibitors available (17). We ordered these druggable candidates by their mean activity scores in this tumor cohort (Figure 1A and Supplemental Table 1; supplemental material available online with this article; https://doi.org/10.1172/JCI179282DS1). Together, these analyses identified potentially targetable proteins based on their transcriptional activity in these tumors. As expected, EZH2 was among the most activated MR proteins in rhabdoid tumors, as was AURKB, the target of our previously identified tazemetostat and barasertib combination therapy (Figure 1A). This analysis also prioritized CDK4, CDK2, and AURKA (Figure 1A), consistent with the previously established activity of cell cycle checkpoints downstream of G1/S in rhabdoid tumors (8), validating this ranking approach.

ATR inhibition is a therapeutic target and shows activity in tazemetostat-rFigure 1

ATR inhibition is a therapeutic target and shows activity in tazemetostat-resistant rhabdoid tumor cells. (A and B) metaVIPER analysis of rhabdoid tumor transcriptomes for proteins within the OncoTarget protein set (A) and the complete metaVIPER protein set (B). (C) Inhibitors rank ordered by IC50, data from Lee, et al. (D) DESeq2-normalized read counts of cells treated with 10 μM tazemetostat (TAZ) versus equivalent volume of DMSO for 11 days. n = 3 biological replicates per condition. ***P < 0.001; P = 1.2 × 10–7, 1.3 × 10–6, 1.6 × 10–6, and for RB1WT, RB1del E1, and RB1del F2, respectively, by 2-sided Student’s t test. (E) Volcano plot of previously published RNA-Seq data from cells treated with 10 μM TAZ vs. equivalent volume of DMSO for 11 days. n = 3 replicates per condition. Dots in red indicate genes with log2(expression fold-change) > ±1 and P < 0.01. (F) G401 cells treated with elimusertib for 4 days (experiment was repeated 3 times; representative is shown here).

In addition to these known dependencies, this analysis also identified the nonhomologous end-joining DNA repair structural factor XRCC6 (Ku70), and the DNA repair kinase ATR among the most activated MR genes of all 6,000 MR proteins in metaVIPER (Figure 1B and Supplemental Table 2), both of which were shown in previous studies to be required for the survival of cells expressing active PGBD5 (14). Indeed, XRCC6 ranked higher in this analysis than the well-validated target EZH2 (Figure 1B).

To ascertain the robustness of this prediction, we next analyzed an independent data set from Lee et al. (18), which we used to assess the responses of sarcoma cell lines to a panel of 151 pharmacologic inhibitors, including G401 and A204 rhabdoid tumor and VA-ES-BJ epithelioid sarcoma cell lines. We observed that the ATR-selective kinase inhibitor elimusertib (BAY-1895344; mean IC50 = 146 nM) was among the most active drugs against epithelioid and rhabdoid tumor cells, and notably, more active than both barasertib (mean IC50 = 951 nM) and tazemetostat (mean IC50 > 100 mM) (Figure 1C and Supplemental Table 3). Our previous work and that of others have shown that the minimum tazemetostat treatment duration to observe cell viability effects in rhabdoid tumor cell lines is 7 days; therefore, the high mean IC50 for tazemetostat is likely a result of the shorter 72-hour treatment time used in this experiment. Thus, SMARCB1-deficient epithelioid and rhabdoid tumors are highly sensitive to ATR inhibition (14).

Since modulation of both gene expression by tazemetostat and DNA repair by ATR inhibitor elimusertib appears to have prominent activity in rhabdoid tumor cells, we inquired whether the combination of both drugs could achieve improved antitumor effects. We next observed that in addition to the expected upregulation of polycomb gene sets, which we described previously (8), EZH2 inhibition in G401 rhabdoid tumor cells via 11-day tazemetostat treatment also caused a significant increase in the expression of PGBD5, a key mediator of ATR sensitivity in rhabdoid tumors (mean increase of 6.6-fold and P = 1.2 × 10–7 by Student’s t test) (Figure 1D). This upregulation was more pronounced and more significant than upregulation of the validated EZH2 target CDKN2A (8) (Figure 1E). Given both this substantial upregulation of PGBD5 by tazemetostat and the fundamental functions that PGBD5 plays as a developmental mutator and an inducer of DNA damage in rhabdoid tumorigenesis (9, 12, 13), we pursued the therapeutic implications of tazemetostat-mediated PGBD5 upregulation in tumor cells.

Using CRISPR gene editing, we previously generated isogenic RB1 WT and RB1del mutant G401 cells and confirmed correct biallelic RB1 inactivating mutations and consequent loss of RB1 protein expression, using the AAVS1 safe harbor as a negative control (8). We found that loss of RB1, as well as other defects in the RB1/E2F axis, cause tazemetostat resistance (8). Consistent with the independence of this tazemetostat resistance mechanism from ATR inhibitor susceptibility, two independent G401 RB1del mutant cell lines also exhibited significant tazemetostat-mediated induction of PGBD5 expression (mean fold-increase of 333 and 8.6; P = 1.3 × 10–6 and 1.6 × 10–6, by t test, for E1 and F2 clones, respectively) (Figure 1D). Additionally, both RB1WT and RB1del mutant G401 cells exhibited nanomolar susceptibility to elimusertib (EC50 = 18 ± 1.6 nM, 19 ± 3.8 nM, and 27 ± 3.2 nM for RB1WT, RB1del E1, and F2 clones, respectively; Figure 1F).

Elimusertib is currently undergoing clinical trials in patients with refractory or relapsed solid tumors, including patients with PGBD5-expressing tumors such as rhabdoid and epithelioid sarcoma (ClinicalTrials.gov NCT05071209). Therefore, we investigated the activity of combination treatment with tazemetostat and elimusertib, reasoning that tazemetostat-induced upregulation of PGBD5 expression may potentiate the antitumor effects of ATR inhibition. We selected an elimusertib dose below its monotherapy IC50 (for G401 cells) to visualize any additive effects upon combination with tazemetostat. We observed greater antitumor effects with the combination of tazemetostat and elimusertib than with either drug alone in diverse rhabdoid and epithelioid sarcoma cell lines, including tazemetostat-resistant ES1 cells (mean decrease in normalized cell viability of 1.56-, 1.59-, 1.28-, 1.19-, and 1.19-fold compared with most effective monotherapy for TTC642, KP-MRT-NS, KP-MRT-RY, G401, and ES1, respectively; P = 1.0 × 10-3, 3.0 × 10–5, 3.3×10-3, 2.6 × 10–4, and 6.1 × 10–5, by t test, respectively; TM8716 cells showed a similar trend but did not reach the level of significance [P = 0.14 by t test]) (Figure 2A). In contrast, the combination did not impair proliferation in immortalized retinal pigment epithelial (RPE) cells (Figure 2A). Strikingly, the combination of tazemetostat and elimusertib was highly synergistic in G401 rhabdoid and ES1 epithelioid sarcomas cells (zero interaction potency [ZIP] synergy = 3.4 and 2, respectively) (Figure 2, B and C).

Combination EZH2 and ATR inhibition improves response in vitro.Figure 2

Combination EZH2 and ATR inhibition improves response in vitro. (A) Panel of rhabdoid (TTC642, KP-MRT-NS, KP-MRT-RY, G401, TM8716), epithelioid (ES1, VAESBJ) and nonsarcoma (RPE) cell lines ordered by decreasing response to TAZ monotherapy. Cells were treated with the indicated regimens at 200 nM TAZ and 8 nM elimusertib for 11 days. P = 0.001, 3.0 × 10–5, 0.0033, 2.6 × 10–4, 0.14, 6.1 × 10–5 for TTC642, KP-MRT-NS, KP-MRT-RY, G401, TM8716, and ES1, respectively, by 2-sided Student’s t test. All comparisons refer to combination versus elimusertib conditions, except for G401 cells, for which the comparison is for combination versus TAZ. n = 5 replicates per condition. (B and C) Synergy plots for combination treatment with TAZ and elimusertib for (B) G401 and (C) ES1 cells. Cells were treated for 9 days and analyzed for synergy using the ZIP model. (D) RT-qPCR showing PGBD5 expression versus GAPDH in G401 cells with the indicated shRNA. P values were 2.8 × 10–4 and 8.0 × 10–4 for shGFP versus shPGBD5-1 and shPGBD5-3, respectively, by 2-sided Student’s t test with Bonferroni correction. (E) G401 cells with indicated shRNA were treated for 9 days with the indicated drug regimen (50 nM TAZ and 0.5 nM elimusertib). P = 0.01 for shGFP elimusertib versus combination by 2-sided Student’s t test. n = 3 replicates per condition. (F) ZIP synergy plots for the indicated cell line, treated for 9 days. (G) Quantification of γH2AX fluorescence relative to DAPI fluorescence. G401 cells were treated with 500 nM TAZ for 7 days ± 100 nM elimusertib (Eli) added on day 5. P = 0.0088 for DMSO versus TAZ; P = 1.2 × 10–4 for elimusertib versus combination; and TAZ versus combination by 2-sided permutation test with Benjamini-Hochberg (FDR) correction. n = 332 nuclei for DMSO, 404 for TAZ, 400 for elimusertib, 257 for combination. (H) Representative images of cells from (G). *P < 0.05, **P < 0.01, ***P < 0.001.

We next sought to confirm whether this synergistic effect is dependent on PGBD5 expression. To test this prediction, we engineered shRNA-mediated depletion of PGBD5 in G401 cells using lentiviral transduction of two independent PGBD5-specific shRNAs (shPGBD5), as compared with a control GFP-targeting shRNA (shGFP). We confirmed that shPGBD5-expressing cells were significantly depleted of PGBD5 as compared with control shGFP cells (mean fold-depletion = 4.5 and 2.8; P = 2.8 × 10–4 and 8.0 × 10–4, by Bonferroni-adjusted t test, respectively) (Figure 2D). As predicted, control tumor cells transduced with shGFP vectors expressing endogenous levels of PGBD5 demonstrated significant reduction in cell viability when treated with the combination (1.4-fold vs. elimusertib, P = 0.013, by t test) (Figure 2E). In contrast, PGBD5-depleted shPGBD5-transduced cells showed no such reduction, which was also evident across all drug doses tested in the combination synergy analysis (Figure 2F).

If the improved antitumor activity of tazemetostat and elimusertib is due to the induction of PGBD5-dependent DNA damage, then this treatment combination should be associated with the induction of DNA damage repair signaling. To test this prediction, we used confocal immunofluorescence microscopy to quantify γH2AX as a specific marker of DNA damage (19). In agreement with prior studies (14), vehicle-treated G401 cells showed measurable γH2AX staining associated with baseline PGBD5 expression (Figure 2, G and H). Consistent with tazemetostat-mediated induction of PGBD5 expression (Figure 1D), we found that tazemetostat treatment alone significantly increased nuclear γH2AX (mean normalized intensity = 0.42 vs. 0.29 for tazemetostat and DMSO, respectively; P = 0.0088, Benjamini-Hochberg adjusted permutation test) (Figure 2, G and H). Additionally, the combination of tazemetostat and elimusertib induced a significant increase in γH2AX as compared with either drug alone (mean normalized intensity = 1.8 for the combination vs. 0.42 and 0.85 for tazemetostat and elimusertib, respectively; P = 1.2 × 10–4, Benjamini-Hochberg adjusted permutation test, for combination versus either elimusertib or tazemetostat monotherapy) (Figure 2, G and H).

Recently, EZH2 suppression was shown to induce replication stress through upregulation of MYCN expression in T acute lymphoblastic leukemia cells, which, in turn, sensitized cells to inhibition of CHK1 (19), a downstream mediator of ATR signaling (20). To test this possibility, we measured MYCN expression in G401 rhabdoid tumor cells, which was significantly increased upon tazemetostat treatment (Figure 3A; P = 0.0035, 0.032, and 0.0041, by t test, for DMSO- versus tazemetostat-treated RB1WT, RB1del E1, and RB1del F2 cells, respectively). However, this induction of MYCN gene expression was not associated with the accumulation of MYCN protein, as measured by Western blotting with MYCN-amplified IMR5 neuroblastoma cells as a positive control (Figure 3B). Consistent with this, EZH2 inhibition, either alone or in combination with CHK1 inhibition, did not induce apparent replication stress, as measured by RPA phosphorylation, using cells treated with the DNA topoisomerase inhibitor camptothecin as a positive control for replication stress and RPA phosphorylation. This was despite the effective inhibition of CHK1 autophosphorylation by the CHK1-selective SRA737 inhibitor (Figure 3C). Concordantly, the CHK1 inhibitor SRA737 showed poor activity against G401 cells, regardless of RB1 status (Figure 3D), and sensitivity did not improve with the addition of 0.2 or 2.0 μM tazemetostat (Figure 3E). Thus, rhabdoid tumor cells exhibit a specific dependency on ATR-dependent but CHK1-independent DNA damage repair signaling.

CHK1 inhibition does not induce replication stress or synergize with tazemeFigure 3

CHK1 inhibition does not induce replication stress or synergize with tazemetostat. (A) DESeq2-normalized read counts of cells treated with 10 μM TAZ versus equivalent volume of DMSO for 11 days. n = 3 biological replicates per condition. P = 0.0035, 0.032, and 0.0041 by 2-sided Student’s t test for DMSO versus TAZ-treated RB1WT, RB1del E1, and RB1del F2 cells, respectively. (B) Cells treated with 10 μM TAZ or DMSO for 11 days do not express MYCN protein. MYCN-amplified neuroblastoma cell line IMR5 was used as a positive control for MYCN expression. (C) Western blot assaying replication stress as measured by RPA32 phosphorylation at S4/8 and T21. Camptothecin treatment (1.5 μM) for 2 hours was used as a positive control for replication stress. Total RPA32 was used to control for RPA32 protein levels, and autophosphorylation of CHK1 at S296 was used to confirm CHK1 inhibition. Cells were pretreated with 10 μM TAZ or DMSO for 9 days. Cells were then split and additionally treated with SRA737 (3 μM) or equivalent volume of DMSO for 2 days. (D) Dose-response curves of G401 cells treated with the CHK1 inhibitor SRA737 for 9 days. (E) Dose-response curves of the indicated G401 cells treated with SRA737 for 9 days in combination with the indicated (0, 0.2, or 2.0 μM) TAZ concentration. Experiments in D and E were repeated 3 times; representative experiments are shown. *P < 0.05, ***P < 0.001.

Tazemetostat-mediated induction of PGBD5 and DNA damage would indicate that this form of DNA damage should be dependent on PGBD5 expression. To test this prediction, we engineered additional G401 cells with shRNA-mediated depletion of PGBD5 using lentiviral transduction of two independent shPGBD5 proteins, as compared with a control shGFP. We again confirmed that shPGBD5-expressing cells were significantly depleted of PGBD5 as compared with control shGFP cells (mean fold-depletion = 1.7- and 1.9-fold; P = 0.0042 and 0.0033, by Bonferroni-adjusted t test, respectively) (Figure 4A). We note that these cells had a lower level of PGBD5 depletion compared with the cells used in Figure 2, D–F, because G401 cells are difficult to culture long term with a high degree of PGBD5 depletion.

Tazemetostat-induced DNA damage is PGBD5 dependent.Figure 4

Tazemetostat-induced DNA damage is PGBD5 dependent. (A) RT-qPCR showing PGBD5 expression versus GAPDH in G401 cells with the indicated shRNA. P = 0.0042 and 0.0033 for shGFP versus shPGBD5-1 and shPGBD5-3, respectively, by 2-sided Student’s t test with Bonferroni correction. (B) Quantification of γH2AX fluorescence relative to DAPI in all nuclei. P = 1.8 × 10–4 for both combination-treated shPGBD5-1 versus shGFP and shPGBD5-3 versus shGFP by 2-sided permutation test. P = 1.8 × 10–4, 0.011, and 0.26 for TAZ versus DMSO for shGFP, shPGBD5-1, and shPGBD5-3, respectively. P = 1.8 × 10–4 for DMSO-treated shPGBD5-1 versus shGFP and shPGBD5-3 versus shGFP. Cells were treated with the indicated regimen (500 mM TAZ for 7 days, and 100 nM elimusertib, added on day 5). (C) Representative images of cells quantified in (B). (D) Quantification of γH2AX fluorescence relative to DAPI in nuclei with punctate γH2AX staining. P = 1.7 × 10–4 for combination-treated shPGBD5-1 versus shGFP and shPGBD5-3 versus shGFP by 2-sided permutation test. P = 1.7 × 10–4, 0.047, and 0.29 for TAZ versus DMSO for shGFP, shPGBD5-1, and shPGBD5-3, respectively. P = 1.7 × 10–4 for DMSO-treated shPGBD5-1 versus shGFP and shPGBD5-3 versus shGFP. For B and C, n = 539, 497, and 703, respectively, for shGFP, shPGBD5-1, and shPGBD5-3 cells is 539, 497, and 703 for DMSO; n = 321, 390, and 418 for TAZ; n = 491, 354, and 554 for elimusertib; and n = 418, 277, and 317 for combination, respectively (E). Proportion of nuclei with pan-nuclear γH2AX staining per field. Each dot represents 1 field. P = 0.002 and 0.025 for combination-treated shPGBD5-1 versus shGFP and shPGBD5-3 versus shGFP, respectively, by 2-sided permutation test. P = 0.65, 0.30, and 0.65 for TAZ versus DMSO for shGFP, shPGBD5-1, and shPGBD5-3, respectively. P = 0.84 and 0.30 for DMSO-treated shPGBD5-1 versus shGFP and shPGBD5-3 versus shGFP, respectively. For shGFP cells, n = 22 fields for DMSO, TAZ, and elimusertib; n = 28 for combination. For shPGBD5-1, n = 22 for DMSO, TAZ, and elimusertib; n = 20 for combination. For shPGBD5-3, n = is 22 for DMSO, TAZ, and combination; and n = 20 for elimusertib. P values are for permutation tests adjusted with Benjamini-Hochberg correction. *P < 0.05, **P < 0.01, ***P < 0.001.

We then measured DNA damage using quantitative confocal immunofluorescence microscopy of γH2AX, and found that, although the combination of tazemetostat and elimusertib induced DNA damage in shPGBD5 cells, this effect was significantly reduced compared with control shGFP cells (mean fold-reduction = 2.9- and 2.6-fold; P = 1.8 × 10–4, by Benjamini-Hochberg adjusted permutation test, for both combination-treated shGFP versus shPGBD5-1 and shPGBD5-3) (Figure 4, B and C). This PGBD5-dependent reduction in DNA damage was observed both when examining all nuclei with γH2AX staining (Figure 4B) and only nuclei with punctate γH2AX staining, corresponding to more localized DNA damage (mean fold-reduction = 1.7- and 1.6-fold; P = 1.7 × 10–4, by permutation test, for shGFP versus shPGBD5-1 and shPGBD5-3, respectively) (Figure 4D), as opposed to pan-nuclear γH2AX staining due to genome-wide unrepaired DNA damage and cellular apoptosis (mean fold-reduction = 3.2- and 1.8-fold; P = 0.002 and 0.025, by permutation test, for shGFP versus shPGBD5-1 and shPGBD5-3, respectively) (Figure 4E). Thus, in addition to its requirement for tazemetostat and elimusertib synergy, PGBD5, at least in part is necessary for tazemetostat-mediated induction of DNA damage and its potentiation by the combination with elimusertib.

This nominates therapeutic targeting of the EZH2-PGBD5 synthetic lethal dependency as an improved combination strategy for epithelioid and rhabdoid tumors. To test this idea, we assembled a phase 2–like cohort of diverse rhabdoid and epithelioid sarcoma tumors derived from patients with relapsed and metastatic disease, including tumors with numerous additional acquired mutations (Supplemental Table 4). We engrafted these tumors into immunodeficient NOD-scid IL2Rgammanull mice and randomized tumor-bearing animals to treatment with tazemetostat or elimusertib or the combination of both (Figure 5A). The combination of tazemetostat and elimusertib exceeded the effect of treatment with either drug alone when assessed by tumor growth measurements (P = 0.023 and 0.20, by Vardi U test, for combination versus elimusertib or tazemetostat, respectively) (Figure 5A) and significantly extended tumor-free survival from 51 days (95% CI 42–60) for elimusertib and 68 days (95% CI 53–82) for tazemetostat to 100 days (95% CI 76–124) for the combination (P = 5.8 × 10–4 and 0.038, log-rank test, for combination versus elimusertib or tazemetostat, respectively) (Figure 5B).

Tazemetostat plus elimusertib improves therapeutic response in vivo.Figure 5

Tazemetostat plus elimusertib improves therapeutic response in vivo. (A) Tumor growth curves for 5 mouse PDXs treated with the indicated drug regimen. n = 20 mice for vehicle and elimusertib groups, n = 21 for TAZ and TAZ plus elimusertib groups. P = 0.023 and 0.20, Vardi U test, for combination versus elimusertib or TAZ, respectively. (B) Kaplan-Meier curves showing tumor-free survival (defined as tumor volume ≤1,000 mm3) for the PDXs in panel C. Mean survival is 51 days (95% CI 42–60) for elimusertib, 68 days (95% CI 53–82) for TAZ to 100 days (95% CI 74–124) for the combination. Log-rank test P = 5.8 × 10–4 and 0.038 for combination versus elimusertib or TAZ, respectively. (C) Tumor growth curves for the HYMAD_EPIS_X0004aS1 PDX model treated with the indicated drug regimen. P = 2.0 × 10–4, Vardi U test, for combination versus elimusertib or TAZ. n = 14 mice per treatment group. (D) Kaplan-Meier curves showing tumor-free survival for the PDXs in panel C. Log-rank test P = 0.0062 and 6.3 × 10–5 for combination versus elimusertib or TAZ, respectively. (E) Tumor growth curves for the SOMWR_EPIS_X00013aS1 PDX model. P = 0.001 and 0.06, Vardi U test, for combination versus elimusertib and TAZ, respectively. n = 8 mice for all groups. (F) Kaplan-Meier curves showing tumor-free survival for the SOMWR_EPIS_X00013aS1 PDX model; mean survival is 90 days (95% CI 83–97) for combination versus 80 days (95% CI 70–90) for TAZ and 45 days (95% CI 37–52) for elimusertib. Log-rank test P = 9.5 × 10–5 and 0.06 for combination versus elimusertib and TAZ, respectively. (G) Image of representative tumors extracted from mice in C and D on day 52 of treatment.

This activity was most pronounced for the HYMAD_EPIS_X0004aS1 and SOMWR_EPIS_X00013aS1 patient-derived xenograft (PDX) models (Figure 5, C–G), despite the former exhibiting a relatively poor response to tazemetostat monotherapy, when assessed by tumor growth measurements (P = 2.0 × 10–4, by Vardi U test, for combination versus elimusertib or tazemetostat for HYMAD_EPIS_X0003aS1, Figure 5C; P = 0.001 and 0.06 for combination versus elimusertib and tazemetostat, respectively, for SOMWR_EPIS_X00013aS1, Figure 5E) and tumor-free survival (P = 0.0062 and 6.3 × 10–5, by log-rank test, for combination versus elimusertib or tazemetostat, respectively, for HYMAD_EPIS_X0003aS1, Figure 5D; and P = 9.5 × 10–5 and 0.06 for combination versus elimusertib or tazemetostat, respectively, for SOMWR_EPIS_X00013aS1, Figure 5F). This effect leverages the EZH2-PGBD5 collateral synthetic lethal dependency, targeting PGBD5-dependent DNA damage to improve tazemetostat clinical response and overcome resistance in epithelioid and rhabdoid tumors.

Discussion

Prior studies showed that inhibition of EZH2 methyltransferase activity using tazemetostat is insufficient to induce durable tumor regressions in most patients with epithelioid and rhabdoid tumors (8). Our recent functional genetic studies of patients’ tumors before and after clinical tazemetostat therapy led to a specific model of effective epigenetic therapy, including rational combinations to overcome RB1/E2F pathway defects that were observed in 43% of tumors with primary or acquired tazemetostat resistance (8). Here, we advanced this approach further by identifying a collateral synthetic lethal dependency between EZH2 and PGBD5 in rhabdoid and epithelioid sarcomas that confers a susceptibility to combined epigenetic therapy using EZH2 and ATR inhibition. We found that EZH2 inhibition can upregulate transposase-derived PGBD5, which induces DNA damage, requiring ATR- but not CHK1-mediated DNA damage repair signaling in SMARCB1-deficient rhabdoid and epithelioid tumors regardless of their RB1 mutational status. As a result, combined EZH2 and ATR inhibition exerts synergistic antitumor effects, as measured by DNA damage induction in vitro and tumor growth reduction and improvements in tumor-free survival in vivo.

The combination of EZH2 and ATR inhibition offers both a promising therapeutic approach that can be rapidly translated to clinical trials for patients with rhabdoid and epithelioid sarcomas and a compelling example of drug-induced synthetic lethality. Originally described as genetic interactions (21), synthetic lethal targeting has proven to be a powerful therapeutic approach for the treatment of cancers. For example, breast and ovarian carcinomas with BRCA1/2 mutations exhibit increased dependence on poly(adenosine diphosphate-ribose) polymerase–mediated (PARP-mediated) DNA repair, conferring a susceptibility to PARP1/2 inhibitors such as olaparib (22, 23). Synthetic dependencies in DNA damage signaling, chromatin remodeling, and metabolic functions have recently been defined to develop improved targeted therapies (24–28). In particular, acquired defects in DNA repair in tumor cells, such as inactivating mutations or functional defects in ATM signaling, can confer susceptibility to ATR inhibition due to the specific requirements of concurrent ATM and ATR signaling for efficient end-joining DNA repair and tumor cell survival (28–32).

ATR-selective inhibitors also synergize with genotoxic chemotherapies, such as DNA cross-linking platinum drugs, due to the specific requirements of ATR-dependent DNA repair during DNA replication (28). However, this approach has limited therapeutic efficacy due to its effects on healthy cells. Thus, effective targeting of DNA damage repair must leverage tumor-specific mutational and repair processes, providing a rationale for combining epigenetic and DNA repair inhibitors. In the case of rhabdoid and epithelioid sarcomas with SMARCB1 deficiency, the epigenetic antagonism between the chromatin-remodeling activities of BAF and PRC2 contributes to the dependency of tumor cells on EZH2 activity (5), whose inhibition promotes the expression of tumor suppressors otherwise repressed by PRC2 (8, 33). This epigenetic reprogramming also appears to increase the expression of PGBD5, with the associated DNA damage and requirement for its ATR-dependent repair. It remains to be defined whether this effect is due to direct repression through PRC2-mediated histone 3 lysine 27 trimethylation of the PGBD5 locus and/or indirect transcriptional or post-transcriptional regulation of PGBD5 expression.

Though the cell of origin of rhabdoid and epithelioid sarcomas is currently unknown, these tumors exhibit epigenetic and transcriptional features of neuronal and neural crest cells (34–36). EZH2 is known to regulate neuronal differentiation (37–40); therefore, it will also be important to determine whether EZH2 inhibition of other PGBD5-expressing tumors, such as neuroblastomas, medulloblastomas, and Ewing and other fusion sarcomas, all of which also share features of neuronal lineages, can also induce PGBD5-dependent DNA damage, thereby conferring a susceptibility to collateral synthetic lethal targeting with ATR inhibitors. Importantly, susceptibility to ATR inhibition can also result from PGBD5-independent sources of intrinsic DNA damage, such as alternative lengthening of telomeres (41), replication stress due to transcriptional-replication interference (42–44), and functional ATM defects (30, 45), all of which may occur concurrently in tumor cells undergoing PGBD5-dependent DNA damage. Similarly, EZH2 may also contribute to other mechanisms of DNA damage repair (46–53). Thus, future biochemical and genetic studies will be needed to define specific mechanisms of EZH2- and ATR-dependent DNA damage repair signaling in tumor and healthy cells to identify improved targets to develop exclusively tumor-selective therapies. This direction is particularly compelling because PGBD5-dependent DNA damage repair appears to require ATR but not CHK1 kinase signaling in epithelioid and rhabdoid tumor cells, in contrast to ATR/CHK1-dependent canonical signaling observed during replication stress in healthy tissues.

Further definition of the EZH2-PGBD5 collateral synthetic lethal mechanisms should also aid in therapy stratification of combined EZH2 and ATR inhibition. For example, apparent variation in response to the tazemetostat-elimusertib combination between patient-derived epithelioid and rhabdoid tumors may result from biological differences in DNA damage repair signaling, PGBD5 activity, or other sources of intrinsic DNA damage, which, in turn, may be associated with the recently described distinct molecular subtypes of rhabdoid and epithelioid sarcoma tumors (54). In addition, both EZH2 and ATR inhibition can be immunogenic (8, 55–57), and studies will be needed to define immunologic effects of this combination therapy that may contribute to therapeutic effects in patients. In all, this work emphasizes how improved understanding of collateral dependencies of intrinsic mutators and epigenetic dysregulation responsible for causing childhood and young-onset cancers can be leveraged for rational combination therapies.

Methods

Sex as a biological variable. Our study examined male and female animals, and similar findings are reported for both sexes.

Cell culture. G401, TTC642, VAESBJ, TM8716, and RPE-hTERT cell lines were obtained from the American Type Culture Collection. The ES1 cell line was generated in house. Rhabdoid tumor cell lines KP-MRT-NS and KP-MRT-RY were provided by Yasumichi Kuwahara and Hajime Hosoi, Department of Biochemistry and Molecular Biology, Kyoto Prefectural University of Medicine, Kyoto). The identity of all cell lines was verified by short tandem repeat analysis. Absence of Mycoplasma contamination was determined at every plating using the MycoAlert kit (Lonza) according to manufacturer’s instructions. Cell lines were cultured in 5% CO2 in a humidified atmosphere in 37°C. All media were obtained from Corning and supplemented with 10% FBS, 1% l-glutamine, and 100 U/mL penicillin and 100 μg/mL streptomycin (Gibco). G401, ES1, VAESBJ, and RPE cells were cultured in DMEM. TTC642, TM8716, KP-MRT-NS, and KP-MRT-RY cells were cultured in RPMI medium. All experiments were performed using cell lines kept in culture for no more than 10 passages. Generation of G401 with RB1 deletion was described previously (8); the guide RNA sequence used is presented in Table 1.

Table 1

List of oligonucleotides

Western blotting. To assess protein expression by Western immunoblotting, pellets of 1 million cells were prepared and washed once in cold PBS. Cells were resuspended in 100–130 μL of RIPA lysis buffer (50 mM Tris-HCl, pH 8.0, 150 mM NaCl, 1.0% NP-40, 0.5% sodium deoxycholate, 0.1% sodium dodecyl sulfate) and incubated on ice for 10 minutes. Cell suspensions were then disrupted using a Covaris S220 adaptive focused sonicator for 5 minutes (peak incident power: 35W; duty factor: 10%, 200 cycles/burst) at 4°C. Lysates were cleared by centrifugation at 18,000g for 15 minutes at 4°C. Protein concentration was assayed using the DC Protein Assay (Bio-Rad) and 15–35 μg whole-cell extract was used per sample. Samples were boiled for 5 minutes at 95°C in Laemmli buffer (Bio-Rad) with 40 mM DTT and resolved using SDS-PAGE. Proteins were transferred to Immobilon FL PVDF membranes (Millipore), and membranes were blocked using Intercept Blocking buffer (Li-Cor). Primary Abs (all from Cell Signaling Technology except where noted) used were as follows: anti-EZH2 (catalog 5246) at 1:1,000; anti-RPA32 pT21 (Abcam, ab109394) at 1:2,000; anti-RPA32 pS4/pS8 (Thermo Fisher Scientific, A300-245A) at 1:2,000; anti-RPA32 (catalog 35869) at 1:1,000; anti-pCHK1 S296 (catalog 90178) at 1:250, anti-MYCN (catalog 9405) at 1:250, and anti-actin (catalog 4970 and 3700) at 1:5,000. Blotted membranes were visualized using goat secondary Abs conjugated to IRDye 680RD or IRDye 800CW (Li-Cor, 926-68071 and 926-32210) at 1:15,000 and the Odyssey CLx fluorescence scanner, according to manufacturer’s instructions (Li-Cor). Image analysis was done using the Li-Cor Image Studio software (version 4).

Transcriptomic data. Expression levels of PGBD5 and MYCN in G401 cells were determined from our previously published data set (8). Transcriptomic data (Figure 1, A and B) were generated and metaVIPER protein activity inference was performed as previously described (15, 16). Briefly, rhabdoid tumor transcriptomes referenced in this article were previously generated as part of the TARGET initiative (https://www.cancer.gov/ccg/research/genome-sequencing/target), with the dbGap study identification no. phs000218 and substudy identification no. phs000470 for all rhabdoid tumor samples. The data used for this analysis are available at Genomic Data Commons (https://portal.gdc.cancer.gov; TARGET-RT). Detailed methods for rhabdoid tumor sample processing may be found online (https://www.cancer.gov/ccg/research/genome-sequencing/target/using-target-data/technology#kidney-rhabdoid-tumor). Gene expression analysis and metaVIPER activity scores for each gene were previously generated by Coutinho et al. (16) and replotted in this work.

Generating shPGBD5 cells. For shRNA cells, pLKO.1 shRNA vectors targeting PGBD5 (TRCN0000138412, TRCN0000135121) and control shGFP were obtained from the RNAi Consortium (Broad Institute). Lentivirus production was carried out as described previously (8). G401 cells were transduced at an MOI approximately 1.5 and selected with puromycin at 2 μg/mL for 72 hours. Knockdown was confirmed by quantitative RT-PCR as previously described (9), using primers specified in Table 1.

Combination drug treatment. Drugs used for in vitro treatment were supplied by Selleckchem (tazemetostat, S7128; elimusertib/BAY-1895344, S9864; camptothecin, S1288; SRA737, S8253).

For combination treatment with tazemetostat and elimusertib, we used a 2-dimensional dose-matrix design, treating the cells for 9 days. After the addition of cells, drugs were added using a pin tool (i.e., stainless steel pins with 50 nL slots; V&P Scientific) mounted onto a liquid-handling robot (CyBio Well vario; Analytik Jena). On day 9, CellTiter-Glo reagent was freshly reconstituted and added in a 1:1 proportion to cell medium, according to the manufacturer’s instructions. A similar protocol was used for monotherapy dose-response curves for elimusertib and SRA737, and for specific dose combinations, although drug solutions were added manually by multichannel pipette; specific treatment times are indicated in the corresponding figure legends. Outliers due to pinning errors were excluded after manual examination. For analysis of synergy, we used the SynergyFinder 3.0 website (58, 59), with contour plots based on calculated synergy generated in OriginPro (Microcal).

Immunofluorescence. Immunofluorescence for γH2AX was performed on cells plated on Millicell EZ Slide glass slides (EMD Millipore) coated for 45 minutes with bovine plasma fibronectin (Millipore Sigma). After drug treatment, cells were washed once with PBS and fixed in 4% formaldehyde for 10 minutes at room temperature. Slides were then washed 3 times in PBS for 5 minutes, permeabilized for 15 minutes in 0.3% Triton X-100, washed again in PBS 3 times, and blocked with 5% goat serum (Millipore Sigma, G9023) in PBS for 1 hour at room temperature. Slides were incubated with mouse anti-γH2A.X primary Ab (Sigma-Aldrich, 05-636) at 1:500 in blocking buffer for 1 hour, washed 3 times in PBS, and incubated with goat anti-mouse secondary Ab conjugated to AlexaFluor555 (Invitrogen, A-21422) at 1:1,000. Cells were then counterstained with DAPI at 1:1,000 for 10 minutes and treated with ProLong Diamond Antifade Mountant with DAPI (Invitrogen, P36962) for 48 hours.

Images were acquired on a Zeiss LSM880 confocal microscope at ×63 magnification. Images were then processed using a custom pipeline in CellProfiler (60). Per-cell integrated γH2A.X intensity was normalized against per-cell integrated DAPI intensity. All image analyses used the same pipeline settings, with the exception of the RescaleIntensity module for the AF555 channel, which used the settings 0.009–0.09 for the images in Figure 2 and 0.005–0.09 for Figure 4. Overlaid images were prepared using Fiji (61).

Xenografts. To generate PDXs, tumor specimens were immediately minced and mixed after collection (50:50) with Matrigel (Corning) and implanted subcutaneously in the flank of 6- to 8-week-old female NOD.Cg-Prkdcscid Il2rgtm1Wjl/Szj (NSG) mice (The Jackson Laboratory), as described previously (62). Mice were monitored daily, and PDX samples were serially transplanted 3 times before being deemed established. PDX tumor histology was confirmed by review of H&E-stained slides and direct comparison to the corresponding patient tumor slides. PDX identity was further confirmed by Memorial Sloan Kettering Cancer Center–Integrated Mutation Profiling of Actionable Cancer Targets (MSK-IMPACT) sequencing analysis.

Therapeutic studies used female and male NSG mice obtained from The Jackson Laboratory. Xenografts were prepared as single-cell suspensions, resuspended in Matrigel, and implanted subcutaneously into the right flank of 6- to 10-week-old mice (100 μL of tumor cell suspension per mouse). Tumors were allowed to grow until they reached a volume of 100 μL, at which point they were randomized into treatment groups without blinding. Drugs were prepared using the following formulations: tazemetostat was dissolved at 25 mg/mL in 5% DMSO, 40% PEG 300, 5% Tween 80, and 50% water. Elimusertib was dissolved at 5 mg/mL in 10% DMSO, 40% PEG 300, 5% Tween 80, and 45% water using a sonicator. Drugs were reconstituted daily. tazemetostat was dosed at 250 mg/kg twice daily by oral gavage, 7 days/week. Elimusertib was dosed at 40 mg/kg twice daily by oral gavage using a 2-days-on/12-days-off cycle. Caliper tumor measurements were made twice weekly. Tumor volumes were calculated using the following formula: volume = (π/6) × length × width2.

Statistics. Data were analyzed using OriginPro (version 2022b; OriginLab Corporation), with the exception of tumor growth analysis, which was performed using the Vardi U test (63), as implemented in the clinfun R package using the aucVardiTest function. Tumor-free survival analysis was calculated by the Kaplan-Meier method, using the log-rank test. Data are presented as means, with individual replicates shown. Comparisons were performed by Student’s 2-tailed t test or permutation test with Benjamini-Hochberg correction for multiple comparisons as indicated. A P value <0.05 was considered significant.

Study approvals. All mouse experiments were carried out in accordance with Memorial Sloan Kettering Cancer Center’s IACUC-approved protocol 13-05-004 (8). Tumor specimens for PDX generation were collected under approved IRB protocol 14-091.

Data availability. All numerical data appearing in this article are included in the Supplemental Data Values file. Raw data and R scripts used for analysis of PDX data are available on Zenodo (DOI: 10.5281/zenodo.10398544). CellProfiler analysis pipeline files and raw image files are also available on Zenodo (DOI: 10.5281/zenodo.10982946).

Author contributions

Y Kazansky and HSM designed and performed laboratory experiments, analyzed data, and drafted the manuscript. Y Kazansky and AK conceived of the project, and this was used to decide the order of coauthorship. DC, PD, and RQ performed laboratory experiments and analyzed data. ES oversaw PDX experiments. NZ, NA, VZ, Y Kuwahara, RS, FSDC, and ALK generated model systems used in this study. PSM and AC generated and analyzed metaVIPER data. NZ generated and provided the ES1 cell line. AK and MMG designed and oversaw the study and revised the manuscript. All authors reviewed and edited the manuscript.

Supplemental material

View Unedited blot and gel images

View Supplemental table 1

View Supplemental table 2

View Supplemental table 3

View Supplemental table 4

View Supporting data values

Acknowledgments

This work is dedicated to Maggie Schmidt and her family and to the many other patients and their advocates who inspire and support our research. We thank Richard Koche, Nicholas Socci, and Mithat Gönen for technical advice; Marc Ladanyi for PDXs; Anna Zychlinsky Scharff for technical assistance; members of our labs for critical advice and manuscript comments; and Epizyme (now Ipsen) and Bayer for supplying tazemetostat and elimusertib, respectively. This work was supported by the MSK Integrated Genomics Operation Core, Antitumor Assessment Core, Bioinformatics Core, Molecular Diagnostics Service, and the Department of Pathology, the Marie-Josée and Henry R. Kravis Center for Molecular Oncology; the NIH (grants R01 CA214812 and P30 CA08748); the Burroughs Wellcome Fund; Rita Allen Foundation; Pershing Square Sohn Cancer Research Alliance; the G. Harold and Leila Y. Mathers Foundation; Cycle for Survival; MSK Sarcoma Center; the Starr Cancer Consortium; the Pediatric Cancer Research Foundation; and Maggie’s Mission. Y Kazansky was supported by a Medical Scientist Training Program grant from the National Institute of General Medical Sciences of the NIH (award T32 GM007739 to the Weill Cornell/Rockefeller/Sloan Kettering Tri-Institutional MD-PhD Program). A.K. is a Scholar of the Leukemia & Lymphoma Society. This work was also supported by the National Cancer Institute (NCI) Office of Cancer Target Discovery and Development award U01 CA 272610, the NCI Outstanding Investigator award R35 CA 197745, and the NIH Shared Instrumentation grants S10 OD012351, S10 OD021764, and S10OD032433—all to AC. This work is the result of NIH funding, in whole or in part, and is subject to the NIH Public Access Policy. Through acceptance of this federal funding, the NIH has been given a right to make the work publicly available in PubMed Central.

Address correspondence to: Alex Kentsis, Memorial Sloan Kettering Cancer Center, 1275 York Avenue, ZRC-1863, New York, New York 10021, USA. Phone: 1.646.888.2593; Email kentsisresearchgroup@gmail.com.

Footnotes

Conflict of interest: AK is a consultant for Novartis, Rgenta, Blueprint, Syndax, and Sellas. AC is founder, equity holder, and consultant of DarwinHealth Inc., a company that has licensed from Columbia University some of the algorithms used in this manuscript. Columbia University is also an equity holder in DarwinHealth Inc.

Copyright: © 2025, Kazansky et al. This is an open access article published under the terms of the Creative Commons Attribution 4.0 International License.

Reference information: J Clin Invest. 2025;135(20):e179282.https://doi.org/10.1172/JCI179282.

References
  1. Kadoch C, Crabtree GR. Mammalian SWI/SNF chromatin remodeling complexes and cancer: Mechanistic insights gained from human genomics. Sci Adv. 2015;1(5):e1500447.
    View this article via: CrossRef PubMed Google Scholar
  2. Versteege I, et al. Truncating mutations of hSNF5/INI1 in aggressive paediatric cancer. Nature. 1998;394(6689):203–206.
    View this article via: CrossRef PubMed Google Scholar
  3. Kim KH, et al. SWI/SNF-mutant cancers depend on catalytic and non-catalytic activity of EZH2. Nat Med. 2015;21(12):1491–1496.
    View this article via: CrossRef PubMed Google Scholar
  4. McKenna ES, et al. Loss of the epigenetic tumor suppressor SNF5 leads to cancer without genomic instability. Mol Cell Biol. 2008;28(20):6223–6233.
    View this article via: CrossRef PubMed Google Scholar
  5. Wilson BG, et al. Epigenetic antagonism between polycomb and SWI/SNF complexes during oncogenic transformation. Cancer Cell. 2010;18(4):316–328.
    View this article via: CrossRef PubMed Google Scholar
  6. Kadoch C, et al. Dynamics of BAF-Polycomb complex opposition on heterochromatin in normal and oncogenic states. Nat Genet. 2017;49(2):213–222.
    View this article via: CrossRef PubMed Google Scholar
  7. Gounder M, et al. Tazemetostat in advanced epithelioid sarcoma with loss of INI1/SMARCB1: an international, open-label, phase 2 basket study. Lancet Oncol. 2020;21(11):1423–1432.
    View this article via: CrossRef PubMed Google Scholar
  8. Kazansky Y, et al. Overcoming clinical resistance to EZH2 inhibition using rational epigenetic combination therapy. Cancer Discov. 2024;14(6):965–981.
    View this article via: CrossRef PubMed Google Scholar
  9. Henssen AG, et al. PGBD5 promotes site-specific oncogenic mutations in human tumors. Nat Genet. 2017;49(7):1005–1014.
    View this article via: CrossRef PubMed Google Scholar
  10. Biegel JA, et al. Germ-line and acquired mutations of INI1 in atypical teratoid and rhabdoid tumors. Cancer Res. 1999;59(1):74–79.
    View this article via: PubMed Google Scholar
  11. Chun HE, et al. Identification and analyses of extra-cranial and cranial rhabdoid tumor molecular subgroups reveal tumors with cytotoxic T cell infiltration. Cell Rep. 2019;29(8):2338–2354.
    View this article via: CrossRef PubMed Google Scholar
  12. Henssen AG, et al. Genomic DNA transposition induced by human PGBD5. Elife. 2015;4:e10565.
    View this article via: CrossRef PubMed Google Scholar
  13. Yamada M, et al. Childhood cancer mutagenesis caused by transposase-derived PGBD5. Sci Adv. 2024;10(12):eadn4649.
    View this article via: CrossRef PubMed Google Scholar
  14. Henssen AG, et al. Therapeutic targeting of PGBD5-induced DNA repair dependency in pediatric solid tumors. Sci Transl Med. 2017;9(414):eaam9078.
    View this article via: CrossRef PubMed Google Scholar
  15. Ding H, et al. Quantitative assessment of protein activity in orphan tissues and single cells using the metaVIPER algorithm. Nat Commun. 2018;9(1):1471.
    View this article via: CrossRef PubMed Google Scholar
  16. Coutinho DF, et al. Validation of a non-oncogene encoded vulnerability to exportin 1 inhibition in pediatric renal tumors. Med. 2022;3(11):774–791.
    View this article via: CrossRef PubMed Google Scholar
  17. Mundi PS, et al. A transcriptome-based precision oncology platform for patient-therapy alignment in a diverse set of treatment-resistant malignancies. Cancer Discov. 2023;13(6):1386–1407.
    View this article via: CrossRef PubMed Google Scholar
  18. Lee CY, et al. Illuminating phenotypic drug responses of sarcoma cells to kinase inhibitors by phosphoproteomics. Mol Syst Biol. 2024;20(1):28–55.
    View this article via: CrossRef PubMed Google Scholar
  19. León TE, et al. EZH2-deficient T-cell acute lymphoblastic leukemia is sensitized to CHK1 inhibition through enhanced replication stress. Cancer Discov. 2020;10(7):998–1017.
    View this article via: CrossRef PubMed Google Scholar
  20. Ngoi NYL, et al. Targeting ATR in patients with cancer. Nat Rev Clin Oncol. 2024;21(4):278–293.
    View this article via: CrossRef PubMed Google Scholar
  21. Dobzhansky T. Genetics of natural populations; recombination and variability in populations of Drosophila pseudoobscura. Genetics. 1946;31(3):269–290.
    View this article via: CrossRef PubMed Google Scholar
  22. Farmer H, et al. Targeting the DNA repair defect in BRCA mutant cells as a therapeutic strategy. Nature. 2005;434(7035):917–921.
    View this article via: CrossRef PubMed Google Scholar
  23. Bryant HE, et al. Specific killing of BRCA2-deficient tumours with inhibitors of poly(ADP-ribose) polymerase. Nature. 2005;434(7035):913–917.
    View this article via: CrossRef PubMed Google Scholar
  24. Muller FL, et al. Passenger deletions generate therapeutic vulnerabilities in cancer. Nature. 2012;488(7411):337–342.
    View this article via: CrossRef PubMed Google Scholar
  25. Zhao D, et al. Synthetic essentiality of chromatin remodelling factor CHD1 in PTEN-deficient cancer. Nature. 2017;542(7642):484–488.
    View this article via: CrossRef PubMed Google Scholar
  26. Kwok M, et al. Synthetic lethality in chronic lymphocytic leukaemia with DNA damage response defects by targeting the ATR pathway. Lancet. 2015;385 Suppl 1(suppl 1):S58.
    View this article via: CrossRef PubMed Google Scholar
  27. Toledo LI, et al. A cell-based screen identifies ATR inhibitors with synthetic lethal properties for cancer-associated mutations. Nat Struct Mol Biol. 2021;18(6):721–727.
    View this article via: CrossRef PubMed Google Scholar
  28. Reaper PM, et al. Selective killing of ATM- or p53-deficient cancer cells through inhibition of ATR. Nat Chem Biol. 2011;7(7):428–430.
    View this article via: CrossRef PubMed Google Scholar
  29. Middleton FK, et al. Common cancer-associated imbalances in the DNA damage response confer sensitivity to single agent ATR inhibition. Oncotarget. 2015;6(32):32396–32409.
    View this article via: CrossRef PubMed Google Scholar
  30. Shruti M, et al. FET fusion oncoproteins disrupt physiologic DNA repair networks and induce ATR synthetic lethality in cancer. Res Sq. 2023;(2023):rs.3.rs-2869150.
    View this article via: PubMed Google Scholar
  31. Min A, et al. AZD6738, a novel oral inhibitor of ATR, induces synthetic lethality with ATM deficiency in gastric cancer cells. Mol Cancer Ther. 2017;16(4):566–577.
    View this article via: CrossRef PubMed Google Scholar
  32. Menezes DL, et al. A synthetic lethal screen reveals enhanced sensitivity to ATR inhibitor treatment in mantle cell lymphoma with ATM loss-of-function. Mol Cancer Res. 2015;13(1):120–129.
    View this article via: CrossRef PubMed Google Scholar
  33. Knutson SK, et al. Durable tumor regression in genetically altered malignant rhabdoid tumors by inhibition of methyltransferase EZH2. Proc Natl Acad Sci U S A. 2013;110(19):7922–7927.
    View this article via: CrossRef PubMed Google Scholar
  34. Gadd S, et al. Rhabdoid tumor: gene expression clues to pathogenesis and potential therapeutic targets. Lab Invest. 2010;90(5):724–738.
    View this article via: CrossRef PubMed Google Scholar
  35. Custers L, et al. Somatic mutations and single-cell transcriptomes reveal the root of malignant rhabdoid tumours. Nat Commun. 2021;12(1):1407.
    View this article via: CrossRef PubMed Google Scholar
  36. Chun HE, et al. Genome-wide profiles of extra-cranial malignant rhabdoid tumors reveal heterogeneity and dysregulated developmental pathways. Cancer Cell. 2016;29(3):394–406.
    View this article via: CrossRef PubMed Google Scholar
  37. Pereira JD, et al. Ezh2, the histone methyltransferase of PRC2, regulates the balance between self-renewal and differentiation in the cerebral cortex. Proc Natl Acad Sci U S A. 2010;107(36):15957–15962.
    View this article via: CrossRef PubMed Google Scholar
  38. Zhang J, et al. Ezh2 regulates adult hippocampal neurogenesis and memory. J Neurosci. 2014;34(15):5184–5199.
    View this article via: CrossRef PubMed Google Scholar
  39. Di Meglio T, et al. Ezh2 orchestrates topographic migration and connectivity of mouse precerebellar neurons. Science. 2013;339(6116):204–207.
    View this article via: CrossRef PubMed Google Scholar
  40. Zhang M, et al. Neuronal histone methyltransferase EZH2 regulates neuronal morphogenesis, synaptic plasticity, and cognitive behavior in mice. Neurosci Bull. 2023;39(10):1512–1532.
    View this article via: CrossRef PubMed Google Scholar
  41. Flynn RL, et al. Alternative lengthening of telomeres renders cancer cells hypersensitive to ATR inhibitors. Science. 2015;347(6219):273–277.
    View this article via: CrossRef PubMed Google Scholar
  42. Dorado García H, et al. Therapeutic targeting of ATR in alveolar rhabdomyosarcoma. Nat Commun. 2022;13(1):4297.
    View this article via: CrossRef PubMed Google Scholar
  43. Zeman MK, Cimprich KA. Causes and consequences of replication stress. Nat Cell Biol. 2014;16(1):2–9.
    View this article via: CrossRef PubMed Google Scholar
  44. Schoppy DW, et al. Oncogenic stress sensitizes murine cancers to hypomorphic suppression of ATR. J Clin Invest. 2012;122(1):241–252.
    View this article via: JCI CrossRef PubMed Google Scholar
  45. Kwok M, et al. ATR inhibition induces synthetic lethality and overcomes chemoresistance in TP53- or ATM-defective chronic lymphocytic leukemia cells. Blood. 2016;127(5):582–595.
    View this article via: CrossRef PubMed Google Scholar
  46. Karakashev S, et al. EZH2 inhibition sensitizes CARM1-high, homologous recombination proficient ovarian cancers to PARP inhibition. Cancer Cell. 2020;37(2):157–167.
    View this article via: CrossRef PubMed Google Scholar
  47. Zhang X, et al. Combined inhibition of PARP and EZH2 for cancer treatment: Current status, opportunities, and challenges. Front Pharmacol. 2022;13:965244.
    View this article via: CrossRef PubMed Google Scholar
  48. Ratz L, et al. Combined inhibition of EZH2 and ATM is synthetic lethal in BRCA1-deficient breast cancer. Breast Cancer Res. 2022;24(1):41.
    View this article via: CrossRef PubMed Google Scholar
  49. Campbell S, et al. Polycomb repressive complex 2 contributes to DNA double-strand break repair. Cell Cycle. 2013;12(16):2675–2683.
    View this article via: CrossRef PubMed Google Scholar
  50. Chou DM, et al. A chromatin localization screen reveals poly (ADP ribose)-regulated recruitment of the repressive polycomb and NuRD complexes to sites of DNA damage. Proc Natl Acad Sci U S A. 2010;107(43):18475–18480.
    View this article via: CrossRef PubMed Google Scholar
  51. Ito T, et al. Regulation of cellular senescence by polycomb chromatin modifiers through distinct DNA damage- and histone methylation-dependent pathways. Cell Rep. 2018;22(13):3480–3492.
    View this article via: CrossRef PubMed Google Scholar
  52. Piunti A, et al. Polycomb proteins control proliferation and transformation independently of cell cycle checkpoints by regulating DNA replication. Nat Commun. 2014;5:3649.
    View this article via: CrossRef PubMed Google Scholar
  53. Rondinelli B, et al. EZH2 promotes degradation of stalled replication forks by recruiting MUS81 through histone H3 trimethylation. Nat Cell Biol. 2017;19(11):1371–1378.
    View this article via: CrossRef PubMed Google Scholar
  54. Pinto EM, et al. Malignant rhabdoid tumors originating within and outside the central nervous system are clinically and molecularly heterogeneous. Acta Neuropathol. 2018;136(2):315–326.
    View this article via: CrossRef PubMed Google Scholar
  55. Burr ML, et al. An evolutionarily conserved function of polycomb silences the MHC Class I antigen presentation pathway and enables immune evasion in cancer. Cancer Cell. 2019;36(4):385–401.
    View this article via: CrossRef PubMed Google Scholar
  56. Mehdipour P, et al. Epigenetic therapy induces transcription of inverted SINEs and ADAR1 dependency. Nature. 2020;588(7836):169–173.
    View this article via: CrossRef PubMed Google Scholar
  57. Ishak CA, et al. An RB-EZH2 complex mediates silencing of repetitive DNA sequences. Mol Cell. 2016;64(6):1074–1087.
    View this article via: CrossRef PubMed Google Scholar
  58. Ianevski A, et al. SynergyFinder 2.0: visual analytics of multi-drug combination synergies. Nucleic Acids Res. 2020;48(w1):488–493.
    View this article via: CrossRef PubMed Google Scholar
  59. Ianevski A, et al. SynergyFinder 3.0: an interactive analysis and consensus interpretation of multi-drug synergies across multiple samples. Nucleic Acids Res. 2022;50(w1):739–743.
    View this article via: CrossRef PubMed Google Scholar
  60. Stirling DR, et al. CellProfiler 4: improvements in speed, utility and usability. BMC Bioinformatics. 2021;22(1):433.
    View this article via: CrossRef PubMed Google Scholar
  61. Schindelin J, et al. Fiji: an open-source platform for biological-image analysis. Nat Methods. 2012;9(7):676–682.
    View this article via: CrossRef PubMed Google Scholar
  62. Mattar M, et al. Establishing and maintaining an extensive library of patient-derived xenograft models. Front Oncol. 2018;8:19.
    View this article via: CrossRef PubMed Google Scholar
  63. Vardi Y, et al. Two-sample tests for growth curves under dependent right censoring. Biometrika. 2001;88(4):949–960.
    View this article via: CrossRef Google Scholar
Version history
  • Version 1 (August 12, 2025): In-Press Preview
  • Version 2 (October 15, 2025): Electronic publication

Article tools

  • View PDF
  • Download citation information
  • Send a comment
  • Terms of use
  • Standard abbreviations
  • Need help? Email the journal

Metrics

  • Article usage
  • Citations to this article

Go to

  • Top
  • Abstract
  • Introduction
  • Results
  • Discussion
  • Methods
  • Author contributions
  • Supplemental material
  • Acknowledgments
  • Footnotes
  • References
  • Version history
Advertisement
Advertisement

Copyright © 2026 American Society for Clinical Investigation
ISSN: 0021-9738 (print), 1558-8238 (online)

Sign up for email alerts