Go to JCI Insight
  • About
  • Editors
  • Consulting Editors
  • For authors
  • Publication ethics
  • Publication alerts by email
  • Advertising
  • Job board
  • Contact
  • Clinical Research and Public Health
  • Current issue
  • Past issues
  • By specialty
    • COVID-19
    • Cardiology
    • Gastroenterology
    • Immunology
    • Metabolism
    • Nephrology
    • Neuroscience
    • Oncology
    • Pulmonology
    • Vascular biology
    • All ...
  • Videos
    • ASCI Milestone Awards
    • Video Abstracts
    • Conversations with Giants in Medicine
  • Reviews
    • View all reviews ...
    • Clinical innovation and scientific progress in GLP-1 medicine (Nov 2025)
    • Pancreatic Cancer (Jul 2025)
    • Complement Biology and Therapeutics (May 2025)
    • Evolving insights into MASLD and MASH pathogenesis and treatment (Apr 2025)
    • Microbiome in Health and Disease (Feb 2025)
    • Substance Use Disorders (Oct 2024)
    • Clonal Hematopoiesis (Oct 2024)
    • View all review series ...
  • Viewpoint
  • Collections
    • In-Press Preview
    • Clinical Research and Public Health
    • Research Letters
    • Letters to the Editor
    • Editorials
    • Commentaries
    • Editor's notes
    • Reviews
    • Viewpoints
    • 100th anniversary
    • Top read articles

  • Current issue
  • Past issues
  • Specialties
  • Reviews
  • Review series
  • ASCI Milestone Awards
  • Video Abstracts
  • Conversations with Giants in Medicine
  • In-Press Preview
  • Clinical Research and Public Health
  • Research Letters
  • Letters to the Editor
  • Editorials
  • Commentaries
  • Editor's notes
  • Reviews
  • Viewpoints
  • 100th anniversary
  • Top read articles
  • About
  • Editors
  • Consulting Editors
  • For authors
  • Publication ethics
  • Publication alerts by email
  • Advertising
  • Job board
  • Contact
Preexisting vaccine-primed heterosubtypic T cell immunity protects the maternal-fetal unit from adverse influenza outcomes in mice
Valeria Flores Malavet, Kunal Dhume, Ali Satchmei, Andrea C. Arvelo, Aaron J. Beaird, Siva N. Annamalai, Lauren A. Kimball, K. Kai McKinstry, Tara M. Strutt
Valeria Flores Malavet, Kunal Dhume, Ali Satchmei, Andrea C. Arvelo, Aaron J. Beaird, Siva N. Annamalai, Lauren A. Kimball, K. Kai McKinstry, Tara M. Strutt
View: Text | PDF
Research Article Immunology Infectious disease

Preexisting vaccine-primed heterosubtypic T cell immunity protects the maternal-fetal unit from adverse influenza outcomes in mice

  • Text
  • PDF
Abstract

The risk of severe outcomes of influenza increases during pregnancy. Whether vaccine-induced T cell memory–primed prepregnancy retains the ability to mediate protection during pregnancy, when systemic levels of several hormones with putative immunomodulatory functions are increased, is unknown. Here, using murine adoptive transfer systems and a translationally relevant model of cold-adapted live-attenuated influenza A virus vaccination, we show that preexisting virus-specific memory T cell responses are largely unaltered and highly protective against heterotypic viral challenges during pregnancy. Expression of the transcription factor T-bet, which is upregulated in antiviral T cells responding in pregnant mice, is critical in preventing hormone-associated gain of detrimental T helper type 2 (TH2) attributes reported in other settings. Beyond antiviral effects, preexisting vaccine-primed T cell immunity prevents metabolic dysfunction in gravid dams and adverse neonatal outcomes often associated with maternal influenza infection. These results demonstrate robust protection of the maternal-fetal unit from severe consequences of respiratory virus infection by preexisting T cell immunity.

Authors

Valeria Flores Malavet, Kunal Dhume, Ali Satchmei, Andrea C. Arvelo, Aaron J. Beaird, Siva N. Annamalai, Lauren A. Kimball, K. Kai McKinstry, Tara M. Strutt

×

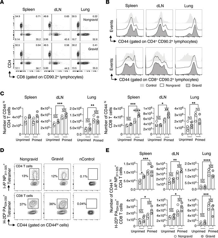
Figure 4

LAIV-primed heterosubtypic T cell recall responses against IAV are retained in pregnant mice.

Options: View larger image (or click on image) Download as PowerPoint
LAIV-primed heterosubtypic T cell recall responses against IAV are retai...
Groups of C57BL/6J female mice were unprimed or primed with 2,500 TCID50 of LAIV. Timed pregnancies were established within each group. At day 30 after priming, mice were challenged with 0.5 LD50 PR8. At this timepoint, gravid dams were at the transition between the first and second trimester of pregnancy. On day 7 after challenge, CD4+ and CD8+ T cell responses were characterized by flow cytometry and IAV-specific cells in spleens, dLNs, and lungs visualized with tetramer staining. Representative (A) frequencies of CD4+ and CD8+ T cells in nongravid and gravid mice, and (B) CD44 expression on CD4+ and CD8+ T cells. Enumeration (C) of CD44hi CD4+ and CD8+ T cells. Representative (D) tetramer staining and (E) enumeration of IAV-specific T cells in unprimed and primed mice (n = 4 mice per group, representative of 3 separate experiments). Uninfected animals were used as naive (n) controls. Ordinary 1-way ANOVA with Šidák’s multiple comparison post test was used in C and E.

Copyright © 2026 American Society for Clinical Investigation
ISSN: 0021-9738 (print), 1558-8238 (online)

Sign up for email alerts