Go to JCI Insight
  • About
  • Editors
  • Consulting Editors
  • For authors
  • Publication ethics
  • Publication alerts by email
  • Advertising
  • Job board
  • Contact
  • Clinical Research and Public Health
  • Current issue
  • Past issues
  • By specialty
    • COVID-19
    • Cardiology
    • Gastroenterology
    • Immunology
    • Metabolism
    • Nephrology
    • Neuroscience
    • Oncology
    • Pulmonology
    • Vascular biology
    • All ...
  • Videos
    • Conversations with Giants in Medicine
    • Video Abstracts
  • Reviews
    • View all reviews ...
    • Clinical innovation and scientific progress in GLP-1 medicine (Nov 2025)
    • Pancreatic Cancer (Jul 2025)
    • Complement Biology and Therapeutics (May 2025)
    • Evolving insights into MASLD and MASH pathogenesis and treatment (Apr 2025)
    • Microbiome in Health and Disease (Feb 2025)
    • Substance Use Disorders (Oct 2024)
    • Clonal Hematopoiesis (Oct 2024)
    • View all review series ...
  • Viewpoint
  • Collections
    • In-Press Preview
    • Clinical Research and Public Health
    • Research Letters
    • Letters to the Editor
    • Editorials
    • Commentaries
    • Editor's notes
    • Reviews
    • Viewpoints
    • 100th anniversary
    • Top read articles

  • Current issue
  • Past issues
  • Specialties
  • Reviews
  • Review series
  • Conversations with Giants in Medicine
  • Video Abstracts
  • In-Press Preview
  • Clinical Research and Public Health
  • Research Letters
  • Letters to the Editor
  • Editorials
  • Commentaries
  • Editor's notes
  • Reviews
  • Viewpoints
  • 100th anniversary
  • Top read articles
  • About
  • Editors
  • Consulting Editors
  • For authors
  • Publication ethics
  • Publication alerts by email
  • Advertising
  • Job board
  • Contact
Systemic and skin-limited delayed-type drug hypersensitivity reactions associate with distinct resident and recruited T cell subsets
Pranali N. Shah, George A. Romar, Artür Manukyan, Wei-Che Ko, Pei-Chen Hsieh, Gustavo A. Velasquez, Elisa M. Schunkert, Xiaopeng Fu, Indira Guleria, Roderick T. Bronson, Kevin Wei, Abigail H. Waldman, Frank R. Vleugels, Marilyn G. Liang, Anita Giobbie-Hurder, Arash Mostaghimi, Birgitta A.R. Schmidt, Victor Barrera, Ruth K. Foreman, Manuel Garber, Sherrie J. Divito
Pranali N. Shah, George A. Romar, Artür Manukyan, Wei-Che Ko, Pei-Chen Hsieh, Gustavo A. Velasquez, Elisa M. Schunkert, Xiaopeng Fu, Indira Guleria, Roderick T. Bronson, Kevin Wei, Abigail H. Waldman, Frank R. Vleugels, Marilyn G. Liang, Anita Giobbie-Hurder, Arash Mostaghimi, Birgitta A.R. Schmidt, Victor Barrera, Ruth K. Foreman, Manuel Garber, Sherrie J. Divito
View: Text | PDF
Research Article Dermatology Immunology

Systemic and skin-limited delayed-type drug hypersensitivity reactions associate with distinct resident and recruited T cell subsets

  • Text
  • PDF
Abstract

Delayed-type drug hypersensitivity reactions are major causes of morbidity and mortality. The origin, phenotype, and function of pathogenic T cells across the spectrum of severity require investigation. We leveraged recent technical advancements to study skin-resident memory T cells (TRMs) versus recruited T cell subsets in the pathogenesis of severe systemic forms of disease, Stevens-Johnson syndrome/toxic epidermal necrolysis (SJS/TEN) and drug reaction with eosinophilia and systemic symptoms (DRESS), and skin-limited disease, morbilliform drug eruption (MDE). Microscopy, bulk transcriptional profiling, and single-cell RNA-sequencing (scRNA-Seq) plus cellular indexing of transcriptomes and epitopes by sequencing (CITE-Seq) plus T cell receptor sequencing (TCR-Seq) supported clonal expansion and recruitment of cytotoxic CD8+ T cells from circulation into skin along with expanded and nonexpanded cytotoxic CD8+ skin TRM in SJS/TEN. Comparatively, MDE displayed a cytotoxic T cell profile in skin without appreciable expansion and recruitment of cytotoxic CD8+ T cells from circulation, implicating TRMs as potential protagonists in skin-limited disease. Mechanistic interrogation in patients unable to recruit T cells from circulation into skin and in a parallel mouse model supported that skin TRMs were sufficient to mediate MDE. Concomitantly, SJS/TEN displayed a reduced Treg signature compared with MDE. DRESS demonstrated recruitment of cytotoxic CD8+ T cells into skin as in SJS/TEN, yet a pro-Treg signature as in MDE. These findings have important implications for fundamental skin immunology and clinical care.

Authors

Pranali N. Shah, George A. Romar, Artür Manukyan, Wei-Che Ko, Pei-Chen Hsieh, Gustavo A. Velasquez, Elisa M. Schunkert, Xiaopeng Fu, Indira Guleria, Roderick T. Bronson, Kevin Wei, Abigail H. Waldman, Frank R. Vleugels, Marilyn G. Liang, Anita Giobbie-Hurder, Arash Mostaghimi, Birgitta A.R. Schmidt, Victor Barrera, Ruth K. Foreman, Manuel Garber, Sherrie J. Divito

×

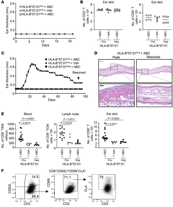
Figure 6

Drug-specific skin TRMs are generated in mouse skin after disease resolution.

Options: View larger image (or click on image) Download as PowerPoint
Drug-specific skin TRMs are generated in mouse skin after disease resolu...
HLA-B*57:01pos and HLA-B*57:01neg mice treated with systemic drug alone did not develop skin inflammation by (A) ear thickness (mean with SEM shown) or (B) total number of CD3+ T cells and CD8+ T cells in ear skin by flow cytometry. Mice treated with systemic and topical drug developed skin inflammation that slowly resolved by 90 days after treatment as measured by (C) ear thickness (mean + SEM shown) and (D) histology. Scale bars: 200 μm (gray); 50 μm (black). (E) Total number of CD8+ TEMs (CD44hiCD62Llo) in blood, TCMs (CD44hiCD62Lhi) in LN, and total CD8+ T cells in ear skin quantified by flow cytometry (gated on CD3+CD8+ T cells). (F) CD8+ T cells in resolved ear skin show a TRM (CD62LloCD69+CLA+) phenotype by flow cytometry. Plots gated on CD3+CD8+ T cells. (A–F) Each experiment repeated at least twice. Pooled results from 2 independent experiments shown. (B and D) Lines show median. Significance defined as P < 0.05, Kruskal-Wallis test followed by Dunn’s multiple-comparisons test between experimental and each control group.

Copyright © 2026 American Society for Clinical Investigation
ISSN: 0021-9738 (print), 1558-8238 (online)

Sign up for email alerts