Go to JCI Insight
  • About
  • Editors
  • Consulting Editors
  • For authors
  • Publication ethics
  • Publication alerts by email
  • Advertising
  • Job board
  • Contact
  • Clinical Research and Public Health
  • Current issue
  • Past issues
  • By specialty
    • COVID-19
    • Cardiology
    • Gastroenterology
    • Immunology
    • Metabolism
    • Nephrology
    • Neuroscience
    • Oncology
    • Pulmonology
    • Vascular biology
    • All ...
  • Videos
    • ASCI Milestone Awards
    • Video Abstracts
    • Conversations with Giants in Medicine
  • Reviews
    • View all reviews ...
    • Clinical innovation and scientific progress in GLP-1 medicine (Nov 2025)
    • Pancreatic Cancer (Jul 2025)
    • Complement Biology and Therapeutics (May 2025)
    • Evolving insights into MASLD and MASH pathogenesis and treatment (Apr 2025)
    • Microbiome in Health and Disease (Feb 2025)
    • Substance Use Disorders (Oct 2024)
    • Clonal Hematopoiesis (Oct 2024)
    • View all review series ...
  • Viewpoint
  • Collections
    • In-Press Preview
    • Clinical Research and Public Health
    • Research Letters
    • Letters to the Editor
    • Editorials
    • Commentaries
    • Editor's notes
    • Reviews
    • Viewpoints
    • 100th anniversary
    • Top read articles

  • Current issue
  • Past issues
  • Specialties
  • Reviews
  • Review series
  • ASCI Milestone Awards
  • Video Abstracts
  • Conversations with Giants in Medicine
  • In-Press Preview
  • Clinical Research and Public Health
  • Research Letters
  • Letters to the Editor
  • Editorials
  • Commentaries
  • Editor's notes
  • Reviews
  • Viewpoints
  • 100th anniversary
  • Top read articles
  • About
  • Editors
  • Consulting Editors
  • For authors
  • Publication ethics
  • Publication alerts by email
  • Advertising
  • Job board
  • Contact
SARS-CoV-2 Delta and Omicron variants resist spike cleavage by human airway trypsin-like protease
Wenyan Ren, et al.
Wenyan Ren, et al.
View: Text | PDF
Research Article

SARS-CoV-2 Delta and Omicron variants resist spike cleavage by human airway trypsin-like protease

  • Text
  • PDF
Abstract

Soluble host factors in the upper respiratory tract can serve as the first line of defense against SARS-CoV-2 infection. In this study, we described the identification and function of a human airway trypsin–like protease (HAT), capable of reducing the infectivity of ancestral SARS-CoV-2. Further, in mouse models, HAT analogue expression was upregulated by SARS-CoV-2 infection. The antiviral activity of HAT functioned through the cleavage of the SARS-CoV-2 spike glycoprotein at R682. This cleavage resulted in inhibition of the attachment of ancestral spike proteins to host cells, which inhibited the cell-cell membrane fusion process. Importantly, exogenous addition of HAT notably reduced the infectivity of ancestral SARS-CoV-2 in vivo. However, HAT was ineffective against the Delta variant and most circulating Omicron variants, including the BQ.1.1 and XBB.1.5 subvariants. We demonstrate that the P681R mutation in Delta and P681H mutation in the Omicron variants, adjacent to the R682 cleavage site, contributed to HAT resistance. Our study reports what we believe to be a novel soluble defense factor against SARS-CoV-2 and resistance of its actions in the Delta and Omicron variants.

Authors

Wenyan Ren, Weiqi Hong, Jingyun Yang, Jun Zou, Li Chen, Yanan Zhou, Hong Lei, Aqu Alu, Haiying Que, Yanqiu Gong, Zhenfei Bi, Cai He, Minyang Fu, Dandan Peng, Yun Yang, Wenhai Yu, Cong Tang, Qing Huang, Mengli Yang, Bai Li, Jingmei Li, Junbin Wang, Xuelei Ma, Hongbo Hu, Wei Cheng, Haohao Dong, Jian Lei, Lu Chen, Xikun Zhou, Jiong Li, Wei Wang, Guangwen Lu, Guobo Shen, Li Yang, Jinliang Yang, Zhenling Wang, Guowen Jia, Zhaoming Su, Bin Shao, Hanpei Miao, Johnson Yiu-Nam Lau, Yuquan Wei, Kang Zhang, Lunzhi Dai, Shuaiyao Lu, Xiawei Wei

×

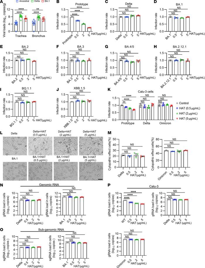
Figure 2

Delta and Omicron variants resist the HAT-induced antiviral effects.

Options: View larger image (or click on image) Download as PowerPoint
Delta and Omicron variants resist the HAT-induced antiviral effects.
(A)...
(A) The viral loads in trachea and bronchus from nonhuman primates challenged with ancestral, Delta, or Omicron BA.1 strains. The data were retrospectively collated from animals in control group that previously used in evaluation of vaccine. All animals were sedated and challenged with 1 × 106 PFU of live viruses via intranasal (0.5 mL) and intratracheal (0.5 mL) routes, and euthanized 7 days after infection for viral loads assay (n = 9 nonhuman primates in ancestral virus group, n = 10 in Delta group, and n = 7 in BA.1 group). (B–J) The antiviral effects of HAT against WT (B), Delta (C), and Omicron subvariants BA.1 (D), BA.2 (E), BA.3 (F), BA.4/5 (G), BA.2.12.1 (H), BQ.1.1 (I), and XBB.1.5 (J) pseudoviruses were determined. (n = 3 each group). (K) The infectivity of WT, Delta, and Omicron BA.1 pseudoviruses on TMPRSS2-positive Calu-3 cells in the presence or absence of the HAT (0.5–5 μg/mL) (n = 3). (L and M) The representative pictures (L) and quantification analysis (M) of cytopathogenic effects (CPE) in Delta and Omicron variant-infected Vero E6 cells (n = 3). Scale bars: 200 μm in L. (N and O) Cell lysates from infected Vero E6 cells were collected 48 hours after infection with live viruses for detection of the levels of gRNA (N) and sgRNA (O) (n = 3). (P) The gRNA levels of viruses in infected Calu-3 cells with or without preincubation of HAT (n = 3). 2-way ANOVA followed by Tukey’s multiple comparison post hoc test was conducted in A. 1-way ANOVA followed by Tukey’s multiple comparison post hoc test was conducted in B–K and M–P. Data are presented as mean values ± SEM A–K and M–P. *P <0.05; **P < 0.01; ****P < 0.0001.

Copyright © 2026 American Society for Clinical Investigation
ISSN: 0021-9738 (print), 1558-8238 (online)

Sign up for email alerts