Go to JCI Insight
  • About
  • Editors
  • Consulting Editors
  • For authors
  • Publication ethics
  • Publication alerts by email
  • Advertising
  • Job board
  • Contact
  • Clinical Research and Public Health
  • Current issue
  • Past issues
  • By specialty
    • COVID-19
    • Cardiology
    • Gastroenterology
    • Immunology
    • Metabolism
    • Nephrology
    • Neuroscience
    • Oncology
    • Pulmonology
    • Vascular biology
    • All ...
  • Videos
    • ASCI Milestone Awards
    • Video Abstracts
    • Conversations with Giants in Medicine
  • Reviews
    • View all reviews ...
    • Clinical innovation and scientific progress in GLP-1 medicine (Nov 2025)
    • Pancreatic Cancer (Jul 2025)
    • Complement Biology and Therapeutics (May 2025)
    • Evolving insights into MASLD and MASH pathogenesis and treatment (Apr 2025)
    • Microbiome in Health and Disease (Feb 2025)
    • Substance Use Disorders (Oct 2024)
    • Clonal Hematopoiesis (Oct 2024)
    • View all review series ...
  • Viewpoint
  • Collections
    • In-Press Preview
    • Clinical Research and Public Health
    • Research Letters
    • Letters to the Editor
    • Editorials
    • Commentaries
    • Editor's notes
    • Reviews
    • Viewpoints
    • 100th anniversary
    • Top read articles

  • Current issue
  • Past issues
  • Specialties
  • Reviews
  • Review series
  • ASCI Milestone Awards
  • Video Abstracts
  • Conversations with Giants in Medicine
  • In-Press Preview
  • Clinical Research and Public Health
  • Research Letters
  • Letters to the Editor
  • Editorials
  • Commentaries
  • Editor's notes
  • Reviews
  • Viewpoints
  • 100th anniversary
  • Top read articles
  • About
  • Editors
  • Consulting Editors
  • For authors
  • Publication ethics
  • Publication alerts by email
  • Advertising
  • Job board
  • Contact
α-Ketoglutarate protects against cartilage damage via epigenetically driven metabolic reprogramming in osteoarthritis models
Shuaijun Li, Jiefeng Huang, Ting Shang, Laiya Lu, Orion R. Fan, Peisheng Jin, Xin Zou, Zixin Cai, Wuyan Lu, Shuangmeng Jia, Linxiao Li, Ke Fang, Fengting Niu, Jiaojiao Li, Cheng Zhao, Qian Wang, Ruizhu Sun, Si Shi, Feng Yin, Yun Zhang, Yi Eve Sun, Lei Cui
Shuaijun Li, Jiefeng Huang, Ting Shang, Laiya Lu, Orion R. Fan, Peisheng Jin, Xin Zou, Zixin Cai, Wuyan Lu, Shuangmeng Jia, Linxiao Li, Ke Fang, Fengting Niu, Jiaojiao Li, Cheng Zhao, Qian Wang, Ruizhu Sun, Si Shi, Feng Yin, Yun Zhang, Yi Eve Sun, Lei Cui
View: Text | PDF
Research Article Inflammation Metabolism

α-Ketoglutarate protects against cartilage damage via epigenetically driven metabolic reprogramming in osteoarthritis models

  • Text
  • PDF
Abstract

The link between glutaminolysis and osteoarthritis (OA) has only recently begun to be elucidated. Here, we report the association of obesity- and injury-induced cartilage damage with impaired glutaminolysis in chondrocytes. Defective glutaminolysis triggered the onset and progression of OA, with enhanced catabolism and decreased anabolism. Supplementation of α-ketoglutarate (αKG), a key component in glutaminolysis and an epigenetic factor, effectively protected cartilage against degradation in vivo via a TCA cycle– and HIF-1α–independent manner. Mechanistically, OA pathogenic factors increased H3K27me3 deposition on promoters of key glutaminolysis genes, including Slc1a5 and Gls1, leading to impaired glutaminolysis. Conversely, αKG facilitated Kdm6b-dependent H3K27me3 demethylation of not only glutaminolysis genes to rescue Gln metabolism but also Ube2o to reverse OA. Elevated Ube2o expression led to TRAF6 ubiquitination and subsequent inhibition of NF-κB signaling, thereby reversing the pathological reprogramming of glycolysis and oxidative phosphorylation and protecting against cartilage destruction. Collectively, these results demonstrated that OA pathogenic factors impair glutaminolysis through epigenetic regulation, which further exacerbate OA. Moreover, αKG restores metabolic homeostasis and alleviates OA through H3K27me3 demethylation.

Authors

Shuaijun Li, Jiefeng Huang, Ting Shang, Laiya Lu, Orion R. Fan, Peisheng Jin, Xin Zou, Zixin Cai, Wuyan Lu, Shuangmeng Jia, Linxiao Li, Ke Fang, Fengting Niu, Jiaojiao Li, Cheng Zhao, Qian Wang, Ruizhu Sun, Si Shi, Feng Yin, Yun Zhang, Yi Eve Sun, Lei Cui

×

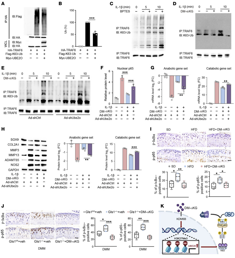
Figure 7

αKG inhibited the TRAF6 ubiquitination via inducing the expression of UBE2O in OA chondrocytes.

Options: View larger image (or click on image) Download as PowerPoint
αKG inhibited the TRAF6 ubiquitination via inducing the expression of UB...
(A) IB analysis of K63-linked ubiquitination of TRAF6 in HEK293T cells transfected to express HA-TRAF6 with or without Flag-tagged K63-linked ubiquitin (Flag-K63-Ub) and MYC-tagged UBE2O (MYC-UBE2O). (B) Densitometry of the bands in A, showing the ubiquitination (Ub) of TRAF6, presented relative to results obtained with cells transfected to express empty vector, set as 100%. (C) Western blot analysis of K63-linked ubiquitination of endogenous TRAF6 in IL-1β–stimulated chondrocytes in the presence of BPTES. Blots are representative of 3 independent experiments. (D) Western blot analysis of K63-linked ubiquitination of endogenous TRAF6 that was immunoprecipitated and TRAF6 from IL-1β– and DM-αKG–stimulated chondrocytes. (E) Western blot analysis of K63-linked ubiquitination of endogenous TRAF6 immunoprecipitated from Ad-shCtrl and Ad-shUbe2o chondrocytes stimulated with IL-1β and DM-αKG. (F) Protein quantitative analysis of the nuclear p65 from Ad-shCtrl and Ad-shUbe2o chondrocytes stimulated with IL-1β and DM-αKG for 60 minutes. (G and H) Quantitative analysis of qRT-PCR (G) and Western blot (H) analysis for the indicated anabolic and catabolic factors from Ad-shCtrl and Ad-shUbe2o chondrocytes stimulated with IL-1β and DM-αKG. (I) IHC staining for pIκBα, p-p65, and quantification of pIκBα- and p-p65–positive cells at 25 weeks in mice fed a standard diet (SD) or HFD. (J) IHC staining for pIκBα, p-p65, and quantification of pIκBα- and p-p65–positive cells in Gls1−/− mice and their Gls1fl/fl control littermates after DMM surgery. veh, vehicle. (K) Schematic depicting the described findings: αKG inhibited the TRAF6 ubiquitination via inducing the expression of UBE2O in OA chondrocytes. The data are presented as box plots or as the mean ± SEM, and the dots represent biological replicates. *P < 0.05, **P < 0.01, ***P < 0.001.

Copyright © 2026 American Society for Clinical Investigation
ISSN: 0021-9738 (print), 1558-8238 (online)

Sign up for email alerts