Go to JCI Insight
  • About
  • Editors
  • Consulting Editors
  • For authors
  • Publication ethics
  • Publication alerts by email
  • Advertising
  • Job board
  • Contact
  • Clinical Research and Public Health
  • Current issue
  • Past issues
  • By specialty
    • COVID-19
    • Cardiology
    • Gastroenterology
    • Immunology
    • Metabolism
    • Nephrology
    • Neuroscience
    • Oncology
    • Pulmonology
    • Vascular biology
    • All ...
  • Videos
    • ASCI Milestone Awards
    • Video Abstracts
    • Conversations with Giants in Medicine
  • Reviews
    • View all reviews ...
    • Clinical innovation and scientific progress in GLP-1 medicine (Nov 2025)
    • Pancreatic Cancer (Jul 2025)
    • Complement Biology and Therapeutics (May 2025)
    • Evolving insights into MASLD and MASH pathogenesis and treatment (Apr 2025)
    • Microbiome in Health and Disease (Feb 2025)
    • Substance Use Disorders (Oct 2024)
    • Clonal Hematopoiesis (Oct 2024)
    • View all review series ...
  • Viewpoint
  • Collections
    • In-Press Preview
    • Clinical Research and Public Health
    • Research Letters
    • Letters to the Editor
    • Editorials
    • Commentaries
    • Editor's notes
    • Reviews
    • Viewpoints
    • 100th anniversary
    • Top read articles

  • Current issue
  • Past issues
  • Specialties
  • Reviews
  • Review series
  • ASCI Milestone Awards
  • Video Abstracts
  • Conversations with Giants in Medicine
  • In-Press Preview
  • Clinical Research and Public Health
  • Research Letters
  • Letters to the Editor
  • Editorials
  • Commentaries
  • Editor's notes
  • Reviews
  • Viewpoints
  • 100th anniversary
  • Top read articles
  • About
  • Editors
  • Consulting Editors
  • For authors
  • Publication ethics
  • Publication alerts by email
  • Advertising
  • Job board
  • Contact
α-Ketoglutarate protects against cartilage damage via epigenetically driven metabolic reprogramming in osteoarthritis models
Shuaijun Li, Jiefeng Huang, Ting Shang, Laiya Lu, Orion R. Fan, Peisheng Jin, Xin Zou, Zixin Cai, Wuyan Lu, Shuangmeng Jia, Linxiao Li, Ke Fang, Fengting Niu, Jiaojiao Li, Cheng Zhao, Qian Wang, Ruizhu Sun, Si Shi, Feng Yin, Yun Zhang, Yi Eve Sun, Lei Cui
Shuaijun Li, Jiefeng Huang, Ting Shang, Laiya Lu, Orion R. Fan, Peisheng Jin, Xin Zou, Zixin Cai, Wuyan Lu, Shuangmeng Jia, Linxiao Li, Ke Fang, Fengting Niu, Jiaojiao Li, Cheng Zhao, Qian Wang, Ruizhu Sun, Si Shi, Feng Yin, Yun Zhang, Yi Eve Sun, Lei Cui
View: Text | PDF
Research Article Inflammation Metabolism

α-Ketoglutarate protects against cartilage damage via epigenetically driven metabolic reprogramming in osteoarthritis models

  • Text
  • PDF
Abstract

The link between glutaminolysis and osteoarthritis (OA) has only recently begun to be elucidated. Here, we report the association of obesity- and injury-induced cartilage damage with impaired glutaminolysis in chondrocytes. Defective glutaminolysis triggered the onset and progression of OA, with enhanced catabolism and decreased anabolism. Supplementation of α-ketoglutarate (αKG), a key component in glutaminolysis and an epigenetic factor, effectively protected cartilage against degradation in vivo via a TCA cycle– and HIF-1α–independent manner. Mechanistically, OA pathogenic factors increased H3K27me3 deposition on promoters of key glutaminolysis genes, including Slc1a5 and Gls1, leading to impaired glutaminolysis. Conversely, αKG facilitated Kdm6b-dependent H3K27me3 demethylation of not only glutaminolysis genes to rescue Gln metabolism but also Ube2o to reverse OA. Elevated Ube2o expression led to TRAF6 ubiquitination and subsequent inhibition of NF-κB signaling, thereby reversing the pathological reprogramming of glycolysis and oxidative phosphorylation and protecting against cartilage destruction. Collectively, these results demonstrated that OA pathogenic factors impair glutaminolysis through epigenetic regulation, which further exacerbate OA. Moreover, αKG restores metabolic homeostasis and alleviates OA through H3K27me3 demethylation.

Authors

Shuaijun Li, Jiefeng Huang, Ting Shang, Laiya Lu, Orion R. Fan, Peisheng Jin, Xin Zou, Zixin Cai, Wuyan Lu, Shuangmeng Jia, Linxiao Li, Ke Fang, Fengting Niu, Jiaojiao Li, Cheng Zhao, Qian Wang, Ruizhu Sun, Si Shi, Feng Yin, Yun Zhang, Yi Eve Sun, Lei Cui

×

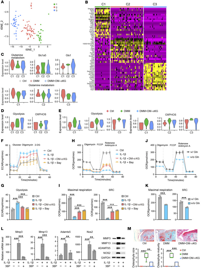
Figure 5

Supplementation of DM-αKG restored metabolic reprogramming in OA chondrocytes.

Options: View larger image (or click on image) Download as PowerPoint
Supplementation of DM-αKG restored metabolic reprogramming in OA chondro...
(A) Three clusters of chondrocytes sourced from the medial tibial condyle were identified with a t-distributed stochastic neighbor embedding (t-SNE) plot. (B) Heatmap revealing the top 20 substantially differentially expressed genes in each cluster. (C) The expression levels of genes associated with Gln metabolism in the C1, C2, and C3 clusters; control; DMM; and DMM+DM-αKG groups of each cluster. (D) The expression levels of genes associated with glycolysis and OXPHOS in the C1, C2, and C3 clusters. (E) Expression levels of genes associated with glycolysis and OXPHOS in the control, DMM, and DMM+DM-αKG groups of each cluster. (F) ECAR of chondrocytes treated with IL-1β alone, IL-1β+ DM-αKG, and combined IL-1β and Bay-11-7085, as measured by the Seahorse Analyzer. (G) Quantification of glycolysis from 1 time point in the glycolysis stress test. (H) OCR of chondrocytes treated with IL-1β, IL-1β, and DM-αKG in combination, combined IL-1β and Bay-11-7085, as measured by the Seahorse Analyzer. (I) Quantification of maximal respiration and spare respiratory capacity (SRC) for 1 time point each from Mito Stress test. (J) Chondrocytes were cultured for 24 hours with or without Gln, and the OCR was measured using a Seahorse XF96 analyzer. (K) Quantification of maximal respiration and SRC for 1 time point each from Mito Stress test. (L) RT-PCR and Western blotting of the indicated anabolic and catabolic factors regulated by 3-bromopyruvate (3BP) supplementation in IL-1β–treated chondrocytes for 24 hours. Blots are representative of 3 independent experiments. (M) Safranin O staining and scoring of osteophyte size and osteophyte maturity at 8 weeks after DMM surgery. Black arrow indicates fibrocartilage, blue arrow indicates neocartilage formation, and red arrow indicates ossification. Scale bars: 50 μm. The data are presented as the mean ± SEM, and the dots represent biological replicates. **P < 0.01, ***P < 0.001. Ctrl, control; FCCP, carbonyl cyanide p-trifluoromethoxyphenylhydrazone; w/, with; w/o, without.

Copyright © 2026 American Society for Clinical Investigation
ISSN: 0021-9738 (print), 1558-8238 (online)

Sign up for email alerts