Go to JCI Insight
  • About
  • Editors
  • Consulting Editors
  • For authors
  • Publication ethics
  • Publication alerts by email
  • Advertising
  • Job board
  • Contact
  • Clinical Research and Public Health
  • Current issue
  • Past issues
  • By specialty
    • COVID-19
    • Cardiology
    • Gastroenterology
    • Immunology
    • Metabolism
    • Nephrology
    • Neuroscience
    • Oncology
    • Pulmonology
    • Vascular biology
    • All ...
  • Videos
    • ASCI Milestone Awards
    • Video Abstracts
    • Conversations with Giants in Medicine
  • Reviews
    • View all reviews ...
    • Clinical innovation and scientific progress in GLP-1 medicine (Nov 2025)
    • Pancreatic Cancer (Jul 2025)
    • Complement Biology and Therapeutics (May 2025)
    • Evolving insights into MASLD and MASH pathogenesis and treatment (Apr 2025)
    • Microbiome in Health and Disease (Feb 2025)
    • Substance Use Disorders (Oct 2024)
    • Clonal Hematopoiesis (Oct 2024)
    • View all review series ...
  • Viewpoint
  • Collections
    • In-Press Preview
    • Clinical Research and Public Health
    • Research Letters
    • Letters to the Editor
    • Editorials
    • Commentaries
    • Editor's notes
    • Reviews
    • Viewpoints
    • 100th anniversary
    • Top read articles

  • Current issue
  • Past issues
  • Specialties
  • Reviews
  • Review series
  • ASCI Milestone Awards
  • Video Abstracts
  • Conversations with Giants in Medicine
  • In-Press Preview
  • Clinical Research and Public Health
  • Research Letters
  • Letters to the Editor
  • Editorials
  • Commentaries
  • Editor's notes
  • Reviews
  • Viewpoints
  • 100th anniversary
  • Top read articles
  • About
  • Editors
  • Consulting Editors
  • For authors
  • Publication ethics
  • Publication alerts by email
  • Advertising
  • Job board
  • Contact
α-Ketoglutarate protects against cartilage damage via epigenetically driven metabolic reprogramming in osteoarthritis models
Shuaijun Li, Jiefeng Huang, Ting Shang, Laiya Lu, Orion R. Fan, Peisheng Jin, Xin Zou, Zixin Cai, Wuyan Lu, Shuangmeng Jia, Linxiao Li, Ke Fang, Fengting Niu, Jiaojiao Li, Cheng Zhao, Qian Wang, Ruizhu Sun, Si Shi, Feng Yin, Yun Zhang, Yi Eve Sun, Lei Cui
Shuaijun Li, Jiefeng Huang, Ting Shang, Laiya Lu, Orion R. Fan, Peisheng Jin, Xin Zou, Zixin Cai, Wuyan Lu, Shuangmeng Jia, Linxiao Li, Ke Fang, Fengting Niu, Jiaojiao Li, Cheng Zhao, Qian Wang, Ruizhu Sun, Si Shi, Feng Yin, Yun Zhang, Yi Eve Sun, Lei Cui
View: Text | PDF
Research Article Inflammation Metabolism

α-Ketoglutarate protects against cartilage damage via epigenetically driven metabolic reprogramming in osteoarthritis models

  • Text
  • PDF
Abstract

The link between glutaminolysis and osteoarthritis (OA) has only recently begun to be elucidated. Here, we report the association of obesity- and injury-induced cartilage damage with impaired glutaminolysis in chondrocytes. Defective glutaminolysis triggered the onset and progression of OA, with enhanced catabolism and decreased anabolism. Supplementation of α-ketoglutarate (αKG), a key component in glutaminolysis and an epigenetic factor, effectively protected cartilage against degradation in vivo via a TCA cycle– and HIF-1α–independent manner. Mechanistically, OA pathogenic factors increased H3K27me3 deposition on promoters of key glutaminolysis genes, including Slc1a5 and Gls1, leading to impaired glutaminolysis. Conversely, αKG facilitated Kdm6b-dependent H3K27me3 demethylation of not only glutaminolysis genes to rescue Gln metabolism but also Ube2o to reverse OA. Elevated Ube2o expression led to TRAF6 ubiquitination and subsequent inhibition of NF-κB signaling, thereby reversing the pathological reprogramming of glycolysis and oxidative phosphorylation and protecting against cartilage destruction. Collectively, these results demonstrated that OA pathogenic factors impair glutaminolysis through epigenetic regulation, which further exacerbate OA. Moreover, αKG restores metabolic homeostasis and alleviates OA through H3K27me3 demethylation.

Authors

Shuaijun Li, Jiefeng Huang, Ting Shang, Laiya Lu, Orion R. Fan, Peisheng Jin, Xin Zou, Zixin Cai, Wuyan Lu, Shuangmeng Jia, Linxiao Li, Ke Fang, Fengting Niu, Jiaojiao Li, Cheng Zhao, Qian Wang, Ruizhu Sun, Si Shi, Feng Yin, Yun Zhang, Yi Eve Sun, Lei Cui

×

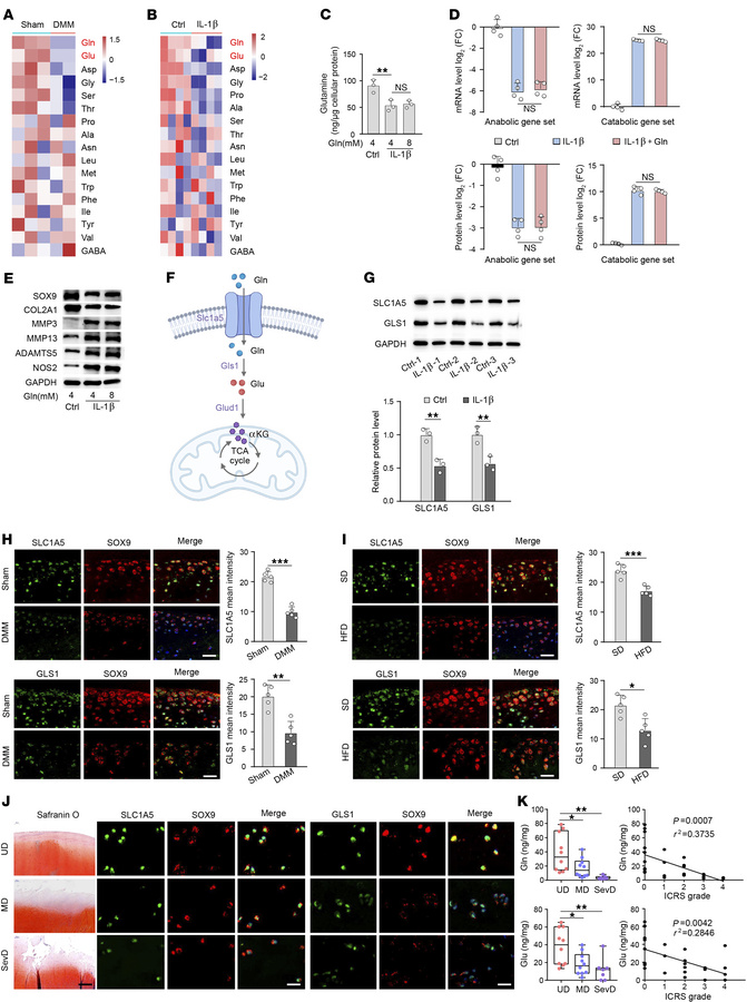
Figure 1

OA cartilage had lower Gln levels and reduced glutaminolysis.

Options: View larger image (or click on image) Download as PowerPoint
OA cartilage had lower Gln levels and reduced glutaminolysis.
(A) Heatma...
(A) Heatmap of amino acid content analyzed by LC-MS in sham- and DMM-operated knee cartilage (n = 3 and 2, respectively) of mice at 8 weeks after surgery. (B) Heatmap of amino acid levels analyzed by LC-MS in chondrocytes treated with or without IL-1β (5 ng/mL) for 36 hours (n = 4 per group). Ctrl, control. (C) Intracellular Gln levels in IL-1β–treated chondrocytes supplemented with Gln (4 or 8 mM) for 24 hours (n = 3 per group). (D and E) Quantitative analysis of qRT-PCR (n = 4 per group) (D) and Western blot (E) analysis for the indicated anabolic and catabolic factors in IL-1β–treated chondrocytes supplemented with Gln (4 or 8 mM) for 24 hours. (F) Schematic of Gln metabolism. (G) Western blot analysis for SLC1A5 and GLS1 in chondrocytes treated with or without IL-1β for 24 hours (n = 3 per group). (H) Representative images of SLC1A5 and GLS1 immunofluorescence and mean intensity in joint cartilage of sham- or DMM-operated mice at 8 weeks after surgery (n = 5 mice per group). Scale bars: 20 μm. (I) Representative images of SLC1A5 and GLS1 immunofluorescence and mean intensity in mice fed a standard diet (SD) and those fed an HFD (n = 5 mice per group). Scale bars: 20 μm. (J) Representative images from safranin O staining and SLC1A5 and GLS1 immunofluorescence in undamaged (n = 10), mildly damaged (n = 10), and severely damaged (SevD) (n = 7) human OA cartilage. Scale bars: 20 μm. (K) Gln and Glu levels in undamaged (UD) (n = 10), mildly damaged (MD) (n = 10) and SevD (n = 7) human OA cartilage. The correlation between Gln levels and ICRS grading scores is shown in the right column. Scale bars: 200 μm. The data are presented as box plots or as the mean ± SEM, and the dots represent biological replicates. *P < 0.05, **P < 0.01, ***P < 0.001.

Copyright © 2026 American Society for Clinical Investigation
ISSN: 0021-9738 (print), 1558-8238 (online)

Sign up for email alerts