Go to JCI Insight
  • About
  • Editors
  • Consulting Editors
  • For authors
  • Publication ethics
  • Publication alerts by email
  • Advertising
  • Job board
  • Contact
  • Clinical Research and Public Health
  • Current issue
  • Past issues
  • By specialty
    • COVID-19
    • Cardiology
    • Gastroenterology
    • Immunology
    • Metabolism
    • Nephrology
    • Neuroscience
    • Oncology
    • Pulmonology
    • Vascular biology
    • All ...
  • Videos
    • Conversations with Giants in Medicine
    • Video Abstracts
  • Reviews
    • View all reviews ...
    • Clinical innovation and scientific progress in GLP-1 medicine (Nov 2025)
    • Pancreatic Cancer (Jul 2025)
    • Complement Biology and Therapeutics (May 2025)
    • Evolving insights into MASLD and MASH pathogenesis and treatment (Apr 2025)
    • Microbiome in Health and Disease (Feb 2025)
    • Substance Use Disorders (Oct 2024)
    • Clonal Hematopoiesis (Oct 2024)
    • View all review series ...
  • Viewpoint
  • Collections
    • In-Press Preview
    • Clinical Research and Public Health
    • Research Letters
    • Letters to the Editor
    • Editorials
    • Commentaries
    • Editor's notes
    • Reviews
    • Viewpoints
    • 100th anniversary
    • Top read articles

  • Current issue
  • Past issues
  • Specialties
  • Reviews
  • Review series
  • Conversations with Giants in Medicine
  • Video Abstracts
  • In-Press Preview
  • Clinical Research and Public Health
  • Research Letters
  • Letters to the Editor
  • Editorials
  • Commentaries
  • Editor's notes
  • Reviews
  • Viewpoints
  • 100th anniversary
  • Top read articles
  • About
  • Editors
  • Consulting Editors
  • For authors
  • Publication ethics
  • Publication alerts by email
  • Advertising
  • Job board
  • Contact
Clonal hematopoiesis activates procalcific pathways in macrophages and promotes aortic valve stenosis
Wesley T. Abplanalp, Michael A. Raddatz, Bianca Schuhmacher, Silvia Mas-Peiro, María A. Zuriaga, Nuria Matesanz, José J. Fuster, Yash Pershad, Caitlyn Vlasschaert, Alexander J. Silver, Eric Farber-Eger, Yaomin Xu, Quinn S. Wells, Delara Shahidi, Sameen Fatima, Xiao Yang, Adwitiya A.P. Boruah, Akshay Ware, Maximilian Merten, Moritz von Scheidt, David John, Mariana Shumliakivska, Marion Muhly-Reinholz, Mariuca Vasa-Nicotera, Stefan Guenter, Michael R. Savona, Brian R. Lindman, Stefanie Dimmeler, Alexander G. Bick, Andreas M. Zeiher
Wesley T. Abplanalp, Michael A. Raddatz, Bianca Schuhmacher, Silvia Mas-Peiro, María A. Zuriaga, Nuria Matesanz, José J. Fuster, Yash Pershad, Caitlyn Vlasschaert, Alexander J. Silver, Eric Farber-Eger, Yaomin Xu, Quinn S. Wells, Delara Shahidi, Sameen Fatima, Xiao Yang, Adwitiya A.P. Boruah, Akshay Ware, Maximilian Merten, Moritz von Scheidt, David John, Mariana Shumliakivska, Marion Muhly-Reinholz, Mariuca Vasa-Nicotera, Stefan Guenter, Michael R. Savona, Brian R. Lindman, Stefanie Dimmeler, Alexander G. Bick, Andreas M. Zeiher
View: Text | PDF
Research Article Aging Cardiology Inflammation

Clonal hematopoiesis activates procalcific pathways in macrophages and promotes aortic valve stenosis

  • Text
  • PDF
Abstract

Clonal hematopoiesis (CH) due to Tet methylcytosine dioxygenase 2 (TET2) driver mutations is associated with coronary heart disease and a worse prognosis for patients with aortic valve stenosis (AVS). However, it is unknown what role CH plays in the pathogenesis of AVS. In a meta-analysis of All of Us, BioVU, and the UK Biobank, patients with clonal hematopoiesis of indeterminate potential (CHIP) had an increased risk of AVS, with a higher risk among patients with TET2 or ASXL1 mutations. Single-cell RNA-Seq of immune cells from patients with AVS harboring TET2 CH driver mutations revealed monocytes with heightened proinflammatory signatures and increased expression of procalcific paracrine signaling factors, most notably oncostatin M (OSM). Secreted factors from TET2-silenced macrophages increased in vitro calcium deposition by mesenchymal cells, which was ablated by OSM silencing. Atherosclerosis-prone low-density lipoprotein receptor–deficient (Ldlr–/–) mice receiving CH-mimicking Tet2−/− bone marrow transplants displayed greater calcium deposition in aortic valves. Together, these results demonstrate that monocytes with CH promote aortic valve calcification and that patients with CH are at increased risk of AVS.

Authors

Wesley T. Abplanalp, Michael A. Raddatz, Bianca Schuhmacher, Silvia Mas-Peiro, María A. Zuriaga, Nuria Matesanz, José J. Fuster, Yash Pershad, Caitlyn Vlasschaert, Alexander J. Silver, Eric Farber-Eger, Yaomin Xu, Quinn S. Wells, Delara Shahidi, Sameen Fatima, Xiao Yang, Adwitiya A.P. Boruah, Akshay Ware, Maximilian Merten, Moritz von Scheidt, David John, Mariana Shumliakivska, Marion Muhly-Reinholz, Mariuca Vasa-Nicotera, Stefan Guenter, Michael R. Savona, Brian R. Lindman, Stefanie Dimmeler, Alexander G. Bick, Andreas M. Zeiher

×

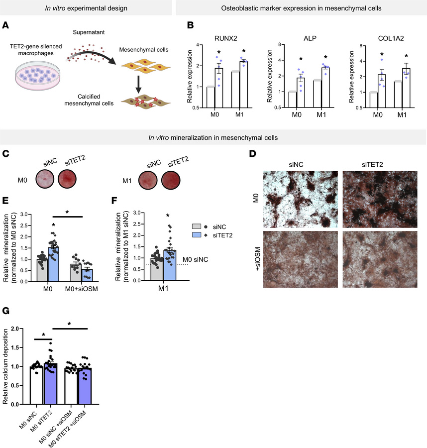
Figure 5

TET2 silencing stimulates mineralization of mesenchymal cells in vitro.

Options: View larger image (or click on image) Download as PowerPoint
TET2 silencing stimulates mineralization of mesenchymal cells in vitro.
...
(A) Schematic of the experimental design. (B) Expression of osteoblastic markers in mesenchymal cells indirectly cocultured with TET2 silenced or control M0 and M1 macrophages (n = 4–5; n = 4–5 independent experiments). (C and D) Representative mineralization of mesenchymal cells visualized by alizarin red S after indirect coculture with TET2 silenced M0 and M1 macrophages at (C) low and (D) high magnification. Original magnification, ×4. (E–G) Alizarin red S quantification of mineralization in mesenchymal cells after indirect coculture with (E) M0 TET2–silenced versus OSM- and TET2-silenced M0 THP1 macrophages (n = 10–25), (F) TET2- silenced M1 THP1 macrophages (n = 20–25), and (G) TET2-silenced versus OSM- and TET2-silenced M0 human primary macrophages (n = 18–24). Statistical significance was assessed by 2-tailed Student’s t test for within-group comparisons or by ordinary 1-way ANOVA with Tukey’s multiple-comparison test across groups. *P < 0.05. Data represent the mean ± SEM.

Copyright © 2026 American Society for Clinical Investigation
ISSN: 0021-9738 (print), 1558-8238 (online)

Sign up for email alerts