Go to JCI Insight
  • About
  • Editors
  • Consulting Editors
  • For authors
  • Publication ethics
  • Publication alerts by email
  • Advertising
  • Job board
  • Contact
  • Clinical Research and Public Health
  • Current issue
  • Past issues
  • By specialty
    • COVID-19
    • Cardiology
    • Gastroenterology
    • Immunology
    • Metabolism
    • Nephrology
    • Neuroscience
    • Oncology
    • Pulmonology
    • Vascular biology
    • All ...
  • Videos
    • Conversations with Giants in Medicine
    • Video Abstracts
  • Reviews
    • View all reviews ...
    • Clinical innovation and scientific progress in GLP-1 medicine (Nov 2025)
    • Pancreatic Cancer (Jul 2025)
    • Complement Biology and Therapeutics (May 2025)
    • Evolving insights into MASLD and MASH pathogenesis and treatment (Apr 2025)
    • Microbiome in Health and Disease (Feb 2025)
    • Substance Use Disorders (Oct 2024)
    • Clonal Hematopoiesis (Oct 2024)
    • View all review series ...
  • Viewpoint
  • Collections
    • In-Press Preview
    • Clinical Research and Public Health
    • Research Letters
    • Letters to the Editor
    • Editorials
    • Commentaries
    • Editor's notes
    • Reviews
    • Viewpoints
    • 100th anniversary
    • Top read articles

  • Current issue
  • Past issues
  • Specialties
  • Reviews
  • Review series
  • Conversations with Giants in Medicine
  • Video Abstracts
  • In-Press Preview
  • Clinical Research and Public Health
  • Research Letters
  • Letters to the Editor
  • Editorials
  • Commentaries
  • Editor's notes
  • Reviews
  • Viewpoints
  • 100th anniversary
  • Top read articles
  • About
  • Editors
  • Consulting Editors
  • For authors
  • Publication ethics
  • Publication alerts by email
  • Advertising
  • Job board
  • Contact
Colistin exerts potent activity against mcr+ Enterobacteriaceae via synergistic interactions with the host defense
Monika Kumaraswamy, Angelica Montenegro Riestra, Anabel Flores, Samira Dahesh, Fatemeh Askarian, Satoshi Uchiyama, Jonathan Monk, Sean Jung, Gunnar Bondsäter, Victoria Nilsson, Melanie Chang, Jüergen B. Bulitta, Yinzhi Lang, Armin Kousha, Elisabet Bjånes, Natalie Chavarria, Ty’Tianna Clark, Hideya Seo, George Sakoulas, Victor Nizet
Monika Kumaraswamy, Angelica Montenegro Riestra, Anabel Flores, Samira Dahesh, Fatemeh Askarian, Satoshi Uchiyama, Jonathan Monk, Sean Jung, Gunnar Bondsäter, Victoria Nilsson, Melanie Chang, Jüergen B. Bulitta, Yinzhi Lang, Armin Kousha, Elisabet Bjånes, Natalie Chavarria, Ty’Tianna Clark, Hideya Seo, George Sakoulas, Victor Nizet
View: Text | PDF
Research Article Infectious disease Microbiology

Colistin exerts potent activity against mcr+ Enterobacteriaceae via synergistic interactions with the host defense

  • Text
  • PDF
Abstract

Colistin (COL) is a cationic cyclic peptide that disrupts the membranes of Gram-negative bacteria and is often used as a last resort antibiotic against multidrug-resistant strains. The emergence of plasmid-borne mcr genes, which confer transferable COL resistance, has raised serious concerns, particularly in strains also carrying extended-spectrum β-lactamase and carbapenemase genes. Standard antimicrobial susceptibility testing (AST), performed in enriched bacteriological media, indicates no activity of COL against mcr+ strains, leading to its exclusion from treatment regimens. However, these media poorly reflect in vivo physiology and lack host immune components. Here we show that COL retained bactericidal activity against mcr-1+ Escherichia coli, Klebsiella pneumoniae, and Salmonella enterica when tested in tissue culture medium containing physiological bicarbonate. COL enhanced serum complement deposition on bacterial surfaces and synergized with human serum to kill pathogens. At clinically achievable concentrations, COL killed mcr-1+ strains in freshly isolated human blood and was effective as monotherapy in a murine E. coli bacteremia model. These findings suggest that COL, currently dismissed based on conventional AST, may offer clinical benefit against mcr-1+ infections when evaluated under more physiological conditions — warranting reconsideration in clinical microbiology practices and future trials for high-risk patients.

Authors

Monika Kumaraswamy, Angelica Montenegro Riestra, Anabel Flores, Samira Dahesh, Fatemeh Askarian, Satoshi Uchiyama, Jonathan Monk, Sean Jung, Gunnar Bondsäter, Victoria Nilsson, Melanie Chang, Jüergen B. Bulitta, Yinzhi Lang, Armin Kousha, Elisabet Bjånes, Natalie Chavarria, Ty’Tianna Clark, Hideya Seo, George Sakoulas, Victor Nizet

×

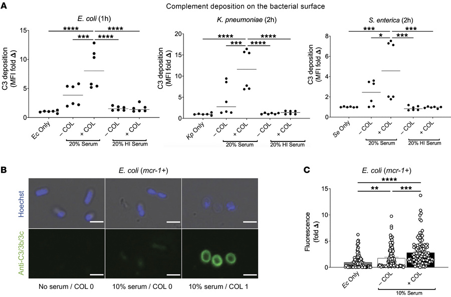
Figure 3

COL promotes C3 deposition on the mcr-1+ Gram-negative bacterial surface.

Options: View larger image (or click on image) Download as PowerPoint
COL promotes C3 deposition on the mcr-1+ Gram-negative bacterial surface...
(A) C3 protein deposition on the surface of E. coli, K. pneumoniae, and S. enterica as detected by flow cytometry. Median fluorescence intensity (MFI) of bacteria-bound C3 protein shown as fold change versus untreated control bacteria of each species. Flow cytometry data are representative of 2 independent experiments conducted in triplicate; 10,000 cells were counted per experimental replicate, and analyses were performed using serum from 2 different donors. (B) Confocal microscopy images (average-intensity Z projections) of E. coli in the presence or absence of serum and presence or absence of 1 μg/mL COL; scale bars: 2 μm. DNA staining by Hoechst dye (blue); bound C3 protein detected using an anti-C3 antibody and fluorescent secondary antibody (Alexa Fluor 488, green). (C) Quantification of C3 fluorescence signal (average-intensity Z projections) from confocal microscopy shown as fold change versus untreated control bacteria. Bar graph generated from unbiased analysis of multiple random microscopy fields with more than 100 cells counted per condition. *P ≤ 0.05, **P ≤ 0.01, ***P ≤ 0.001, ****P ≤ 0.0001 by 2-way ANOVA.

Copyright © 2026 American Society for Clinical Investigation
ISSN: 0021-9738 (print), 1558-8238 (online)

Sign up for email alerts