Go to JCI Insight
  • About
  • Editors
  • Consulting Editors
  • For authors
  • Publication ethics
  • Publication alerts by email
  • Advertising
  • Job board
  • Contact
  • Clinical Research and Public Health
  • Current issue
  • Past issues
  • By specialty
    • COVID-19
    • Cardiology
    • Gastroenterology
    • Immunology
    • Metabolism
    • Nephrology
    • Neuroscience
    • Oncology
    • Pulmonology
    • Vascular biology
    • All ...
  • Videos
    • ASCI Milestone Awards
    • Video Abstracts
    • Conversations with Giants in Medicine
  • Reviews
    • View all reviews ...
    • Clinical innovation and scientific progress in GLP-1 medicine (Nov 2025)
    • Pancreatic Cancer (Jul 2025)
    • Complement Biology and Therapeutics (May 2025)
    • Evolving insights into MASLD and MASH pathogenesis and treatment (Apr 2025)
    • Microbiome in Health and Disease (Feb 2025)
    • Substance Use Disorders (Oct 2024)
    • Clonal Hematopoiesis (Oct 2024)
    • View all review series ...
  • Viewpoint
  • Collections
    • In-Press Preview
    • Clinical Research and Public Health
    • Research Letters
    • Letters to the Editor
    • Editorials
    • Commentaries
    • Editor's notes
    • Reviews
    • Viewpoints
    • 100th anniversary
    • Top read articles

  • Current issue
  • Past issues
  • Specialties
  • Reviews
  • Review series
  • ASCI Milestone Awards
  • Video Abstracts
  • Conversations with Giants in Medicine
  • In-Press Preview
  • Clinical Research and Public Health
  • Research Letters
  • Letters to the Editor
  • Editorials
  • Commentaries
  • Editor's notes
  • Reviews
  • Viewpoints
  • 100th anniversary
  • Top read articles
  • About
  • Editors
  • Consulting Editors
  • For authors
  • Publication ethics
  • Publication alerts by email
  • Advertising
  • Job board
  • Contact
Preadipocyte IL-13/IL-13Rα1 signaling regulates beige adipogenesis through modulation of PPARγ activity
Alexandra R. Yesian, Mayer M. Chalom, Nelson H. Knudsen, Alec L. Hyde, Jean Personnaz, Hyunjii Cho, Yae-Huei Liou, Kyle A. Starost, Chia-Wei Lee, Dong-Yan Tsai, Hsing-Wei Ho, Jr-Shiuan Lin, Jun Li, Frank B. Hu, Alexander S. Banks, Chih-Hao Lee
Alexandra R. Yesian, Mayer M. Chalom, Nelson H. Knudsen, Alec L. Hyde, Jean Personnaz, Hyunjii Cho, Yae-Huei Liou, Kyle A. Starost, Chia-Wei Lee, Dong-Yan Tsai, Hsing-Wei Ho, Jr-Shiuan Lin, Jun Li, Frank B. Hu, Alexander S. Banks, Chih-Hao Lee
View: Text | PDF
Research Article Cell biology Metabolism

Preadipocyte IL-13/IL-13Rα1 signaling regulates beige adipogenesis through modulation of PPARγ activity

  • Text
  • PDF
Abstract

Type 2 innate lymphoid cells (ILC2s) regulate the proliferation of preadipocytes that give rise to beige adipocytes. Whether and how ILC2 downstream Th2 cytokines control beige adipogenesis remain unclear. We used cell systems and genetic models to examine the mechanism through which IL-13, an ILC2-derived Th2 cytokine, controls beige adipocyte differentiation. IL-13 priming in preadipocytes drove beige adipogenesis by upregulating beige-promoting metabolic programs, including mitochondrial oxidative metabolism and PPARγ-related pathways. The latter was mediated by increased expression and activity of PPARγ through the IL-13 receptor 1 (IL-13R1) downstream effectors STAT6 and p38 MAPK, respectively. Il13-KO or preadipocyte Il13ra1-KO mice were refractory to cold- or β3-adrenergic agonist–induced beiging in inguinal white adipose tissue, whereas Il4-KO mice showed no defects in beige adipogenesis. Il13-KO and Il13ra1-KO mouse models exhibited increased body weight and fat mass and dysregulated glucose metabolism but had a mild cold-intolerant phenotype, likely due to their intact brown adipocyte recruitment. We also found that genetic variants of human IL13RA1 were associated with BMI and type 2 diabetes. These results suggest that IL-13 signaling–regulated beige adipocyte function may play a predominant role in modulating metabolic homeostasis rather than in thermoregulation.

Authors

Alexandra R. Yesian, Mayer M. Chalom, Nelson H. Knudsen, Alec L. Hyde, Jean Personnaz, Hyunjii Cho, Yae-Huei Liou, Kyle A. Starost, Chia-Wei Lee, Dong-Yan Tsai, Hsing-Wei Ho, Jr-Shiuan Lin, Jun Li, Frank B. Hu, Alexander S. Banks, Chih-Hao Lee

×

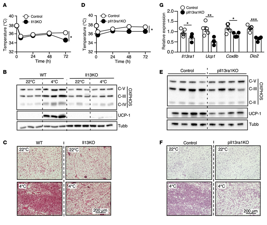
Figure 1

IL-13/IL-13R1 regulates beige adipocyte recruitment.

Options: View larger image (or click on image) Download as PowerPoint
IL-13/IL-13R1 regulates beige adipocyte recruitment.
(A) Core body tempe...
(A) Core body temperature of 8-week-old female WT and Il13-KO mice during a 72-hour cold challenge at 4°C. n = 6 WT mice; n = 5 Il13-KO mice. The experiment was repeated in 2 separate cohorts. (B) Immunoblots showing protein levels of UCP1 and mitochondrial OXPHOS complexes III (UQCRC2), IV (MTCO1), and V (ATP5A) in iWAT of WT and Il13-KO mice. Representative samples from 3 mice/group are shown. (C) Representative H&E staining of iWAT from the mice in A. Scale bar: 200 μm. (D) Core body temperature of 5- to 7-week-old control and pIl13ra1-KO mice during the cold challenge at 4°C. n = 5/group. The experiment was performed in 1 cohort. (E) Immunoblots showing protein levels of UCP1 and mitochondrial OXPHOS complexes II, III, and V in iWAT of control and pIl13ra1-KO mice after the cold exposure in D. Representative samples from 4 mice/group are shown. (F) Representative H&E staining of iWAT and (G) mRNA expression of pIl13ra1 and thermogenic genes measured by RT-qPCR in subcutaneous adipose tissue of the cold-exposed control and pIl13ra1-KO mice in D. n = 5/group. Scale bar: 200 μm. All values are presented as the mean ± SEM. *P < 0.05, **P < 0.01, and ***P < 0.001, by 2-way ANOVA (A and D) and 2-tailed, unpaired t test (G). Tubb, tubulin (loading control).

Copyright © 2026 American Society for Clinical Investigation
ISSN: 0021-9738 (print), 1558-8238 (online)

Sign up for email alerts