Go to JCI Insight
  • About
  • Editors
  • Consulting Editors
  • For authors
  • Publication ethics
  • Publication alerts by email
  • Advertising
  • Job board
  • Contact
  • Clinical Research and Public Health
  • Current issue
  • Past issues
  • By specialty
    • COVID-19
    • Cardiology
    • Gastroenterology
    • Immunology
    • Metabolism
    • Nephrology
    • Neuroscience
    • Oncology
    • Pulmonology
    • Vascular biology
    • All ...
  • Videos
    • ASCI Milestone Awards
    • Video Abstracts
    • Conversations with Giants in Medicine
  • Reviews
    • View all reviews ...
    • Clinical innovation and scientific progress in GLP-1 medicine (Nov 2025)
    • Pancreatic Cancer (Jul 2025)
    • Complement Biology and Therapeutics (May 2025)
    • Evolving insights into MASLD and MASH pathogenesis and treatment (Apr 2025)
    • Microbiome in Health and Disease (Feb 2025)
    • Substance Use Disorders (Oct 2024)
    • Clonal Hematopoiesis (Oct 2024)
    • View all review series ...
  • Viewpoint
  • Collections
    • In-Press Preview
    • Clinical Research and Public Health
    • Research Letters
    • Letters to the Editor
    • Editorials
    • Commentaries
    • Editor's notes
    • Reviews
    • Viewpoints
    • 100th anniversary
    • Top read articles

  • Current issue
  • Past issues
  • Specialties
  • Reviews
  • Review series
  • ASCI Milestone Awards
  • Video Abstracts
  • Conversations with Giants in Medicine
  • In-Press Preview
  • Clinical Research and Public Health
  • Research Letters
  • Letters to the Editor
  • Editorials
  • Commentaries
  • Editor's notes
  • Reviews
  • Viewpoints
  • 100th anniversary
  • Top read articles
  • About
  • Editors
  • Consulting Editors
  • For authors
  • Publication ethics
  • Publication alerts by email
  • Advertising
  • Job board
  • Contact
Genetic predisposition to neuroblastoma results from a regulatory polymorphism that promotes the adrenergic cell state
Nina Weichert-Leahey, Hui Shi, Ting Tao, Derek A. Oldridge, Adam D. Durbin, Brian J. Abraham, Mark W. Zimmerman, Shizhen Zhu, Andrew C. Wood, Deepak Reyon, J. Keith Joung, Richard A. Young, Sharon J. Diskin, John M. Maris, A. Thomas Look
Nina Weichert-Leahey, Hui Shi, Ting Tao, Derek A. Oldridge, Adam D. Durbin, Brian J. Abraham, Mark W. Zimmerman, Shizhen Zhu, Andrew C. Wood, Deepak Reyon, J. Keith Joung, Richard A. Young, Sharon J. Diskin, John M. Maris, A. Thomas Look
View: Text | PDF
Research Article Genetics Oncology

Genetic predisposition to neuroblastoma results from a regulatory polymorphism that promotes the adrenergic cell state

  • Text
  • PDF
Abstract

Childhood neuroblastomas exhibit plasticity between an undifferentiated neural crest–like mesenchymal cell state and a more differentiated sympathetic adrenergic cell state. These cell states are governed by autoregulatory transcriptional loops called core regulatory circuitries (CRCs), which drive the early development of sympathetic neuronal progenitors from migratory neural crest cells during embryogenesis. The adrenergic cell identity of neuroblastoma requires LMO1 as a transcriptional cofactor. Both LMO1 expression levels and the risk of developing neuroblastoma in children are associated with a single nucleotide polymorphism, G/T, that affects a GATA motif in the first intron of LMO1. Here, we showed that WT zebrafish with the GATA genotype developed adrenergic neuroblastoma, while knock-in of the protective TATA allele at this locus reduced the penetrance of MYCN-driven tumors, which were restricted to the mesenchymal cell state. Whole genome sequencing of childhood neuroblastomas demonstrated that TATA/TATA tumors also exhibited a mesenchymal cell state and were low risk at diagnosis. Thus, conversion of the regulatory GATA to a TATA allele in the first intron of LMO1 reduced the neuroblastoma-initiation rate by preventing formation of the adrenergic cell state. This mechanism was conserved over 400 million years of evolution, separating zebrafish and humans.

Authors

Nina Weichert-Leahey, Hui Shi, Ting Tao, Derek A. Oldridge, Adam D. Durbin, Brian J. Abraham, Mark W. Zimmerman, Shizhen Zhu, Andrew C. Wood, Deepak Reyon, J. Keith Joung, Richard A. Young, Sharon J. Diskin, John M. Maris, A. Thomas Look

×

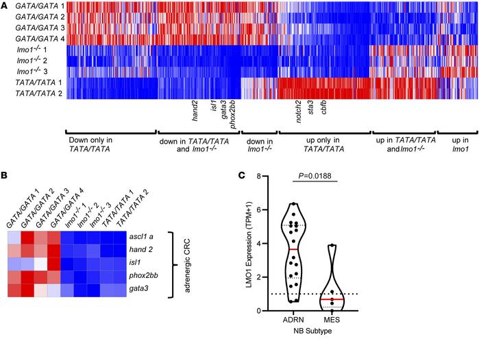
Figure 4

Lmo1 coregulates transcription factors that comprise the adrenergic neuroblastoma CRC.

Options: View larger image (or click on image) Download as PowerPoint

Lmo1 coregulates transcription factors that comprise the adrenergic neu...
(A) Heatmap image based on RNA-Seq data analysis showing differentially expressed genes in MYCN-induced neuroblastoma tumors arising in lmo1 GATA/GATA (WT), lmo1–/– and lmo1 TATA/TATA backgrounds categorized into 6 groups, as indicated. Each row corresponds to a gene, and signal intensity is normalized across the row. Genes were rank ordered from highest (right side of the map) to lowest (left side of the map) based on fold change of gene expression in TATA/TATA or lmo1–/– compared to GATA/GATA. (B) Heatmap representing gene expression changes of the known adrenergic neuroblastoma CRC transcription factors isl1, gata3, ascl1, phox2b, and hand2 in MYCN-induced neuroblastoma tumors arising in the GATA/GATA, lmo1–/– and TATA/TATA backgrounds. (C) LMO1 mRNA expression (TPM+1) violin plots retrieved from the 21Q1 release of Depmap (depmap.org) (18), from 23 neuroblastoma cell lines. Cell lines were defined as adrenergic (ADRN) (n = 18) or mesenchymal (MES) (n = 5) subtypes based on general gene expression profiles. Red bars indicate mean, dotted line indicates a TPM+1 of 1. P = 0.0188 by student’s t test.

Copyright © 2026 American Society for Clinical Investigation
ISSN: 0021-9738 (print), 1558-8238 (online)

Sign up for email alerts