Go to JCI Insight
  • About
  • Editors
  • Consulting Editors
  • For authors
  • Publication ethics
  • Publication alerts by email
  • Advertising
  • Job board
  • Contact
  • Clinical Research and Public Health
  • Current issue
  • Past issues
  • By specialty
    • COVID-19
    • Cardiology
    • Gastroenterology
    • Immunology
    • Metabolism
    • Nephrology
    • Neuroscience
    • Oncology
    • Pulmonology
    • Vascular biology
    • All ...
  • Videos
    • ASCI Milestone Awards
    • Video Abstracts
    • Conversations with Giants in Medicine
  • Reviews
    • View all reviews ...
    • Clinical innovation and scientific progress in GLP-1 medicine (Nov 2025)
    • Pancreatic Cancer (Jul 2025)
    • Complement Biology and Therapeutics (May 2025)
    • Evolving insights into MASLD and MASH pathogenesis and treatment (Apr 2025)
    • Microbiome in Health and Disease (Feb 2025)
    • Substance Use Disorders (Oct 2024)
    • Clonal Hematopoiesis (Oct 2024)
    • View all review series ...
  • Viewpoint
  • Collections
    • In-Press Preview
    • Clinical Research and Public Health
    • Research Letters
    • Letters to the Editor
    • Editorials
    • Commentaries
    • Editor's notes
    • Reviews
    • Viewpoints
    • 100th anniversary
    • Top read articles

  • Current issue
  • Past issues
  • Specialties
  • Reviews
  • Review series
  • ASCI Milestone Awards
  • Video Abstracts
  • Conversations with Giants in Medicine
  • In-Press Preview
  • Clinical Research and Public Health
  • Research Letters
  • Letters to the Editor
  • Editorials
  • Commentaries
  • Editor's notes
  • Reviews
  • Viewpoints
  • 100th anniversary
  • Top read articles
  • About
  • Editors
  • Consulting Editors
  • For authors
  • Publication ethics
  • Publication alerts by email
  • Advertising
  • Job board
  • Contact
Decitabine priming increases anti–PD-1 antitumor efficacy by promoting CD8+ progenitor exhausted T cell expansion in tumor models
Xiang Li, Yaru Li, Liang Dong, Yixin Chang, Xingying Zhang, Chunmeng Wang, Meixia Chen, Xiaochen Bo, Hebing Chen, Weidong Han, Jing Nie
Xiang Li, Yaru Li, Liang Dong, Yixin Chang, Xingying Zhang, Chunmeng Wang, Meixia Chen, Xiaochen Bo, Hebing Chen, Weidong Han, Jing Nie
View: Text | PDF
Research Article Immunology Oncology

Decitabine priming increases anti–PD-1 antitumor efficacy by promoting CD8+ progenitor exhausted T cell expansion in tumor models

  • Text
  • PDF
Abstract

CD8+ exhausted T cells (Tex) are heterogeneous. PD-1 inhibitors reinvigorate progenitor Tex, which subsequently differentiate into irresponsive terminal Tex. The ability to maintain a capacity for durable proliferation of progenitor Tex is important, but the mechanism remains unclear. Here, we showed CD8+ progenitor Tex pretreated with decitabine, a low-dose DNA demethylating agent, had enhanced proliferation and effector function against tumors after anti–PD-1 treatment in vitro. Treatment with decitabine plus anti–PD-1 promoted the activation and expansion of tumor-infiltrated CD8+ progenitor Tex and efficiently suppressed tumor growth in multiple tumor models. Transcriptional and epigenetic profiling of tumor-infiltrated T cells demonstrated that the combination of decitabine plus anti–PD-1 markedly elevated the clonal expansion and cytolytic activity of progenitor Tex compared with anti–PD-1 monotherapy and restrained CD8+ T cell terminal differentiation. Strikingly, decitabine plus anti–PD-1 sustained the expression and activity of the AP-1 transcription factor JunD, which was reduced following PD-1 blockade therapy. Downregulation of JunD repressed T cell proliferation, and activation of JNK/AP-1 signaling in CD8+ T cells enhanced the antitumor capacity of PD-1 inhibitors. Together, epigenetic agents remodel CD8+ progenitor Tex populations and improve responsiveness to anti–PD-1 therapy.

Authors

Xiang Li, Yaru Li, Liang Dong, Yixin Chang, Xingying Zhang, Chunmeng Wang, Meixia Chen, Xiaochen Bo, Hebing Chen, Weidong Han, Jing Nie

×

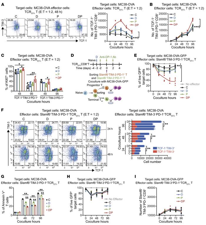
Figure 2

In vitro DP treatment significantly increases the effector function of CD8+ progenitor Tex rather than terminal Tex.

Options: View larger image (or click on image) Download as PowerPoint
In vitro DP treatment significantly increases the effector function of C...
(A and B) Absolute numbers of TCF-1+TIM-3–PD-1+ progenitor Tex (A) and TCF-1–TIM-3+PD-1+ terminal Tex (B) at the indicated times of coculture as in Figure 1A. Results are pooled from 2 experiments with n = 6 per group. The representative FACS plots for TCF-1+TIM-3–PD-1+ cells and their frequencies are shown. 2-way ANOVA analysis. (C) Frequency of Ki67+ cells in TCF-1+TIM-3–PD-1+ progenitor Tex and TCF-1–TIM-3+PD-1+ terminal Tex at the indicated times of coculture (n = 6), by 1-way ANOVA analysis. (D) Experimental design. Slamf6+TIM-3–PD-1+ (surrogate for TCF-1+TIM-3–) progenitor Tex and Slamf6–TIM-3+PD-1+ terminal Tex were isolated and cocultured with MC38-OVA-GFP (or MC38-OVA) cells at E-to-T ratio of 1:2. (E) Frequency of live GFP+ target cells during the coincubation of MC38-OVA-GFP and progenitor Tex at the indicated times (n = 6). 2-way ANOVA analysis. (F) Absolute numbers of progenitor and terminal Tex during the coincubation of MC38-OVA and progenitor Tex at the indicated times (n = 6). The representative FACS plots for TCF-1+TIM-3–PD-1+ progenitor Tex and TCF-1+TIM-3–PD-1+ terminal Tex cells and their frequencies are shown. Data are represented as mean ± SEM, by 1-way ANOVA analysis. (G) Frequency of Annexin V+ apoptotic T cells during the coincubation of MC38-OVA and progenitor Tex at the indicated times (n = 3), by 1-way ANOVA analysis. (H) Frequency of live GFP+ target cells during the coincubation of MC38-OVA-GFP and terminal Tex at the indicated times by flow cytometry analysis. (I) Absolute number of terminal Tex during coincubation at the indicated times. *P < 0.05; **P < 0.01; ***P < 0.001.

Copyright © 2026 American Society for Clinical Investigation
ISSN: 0021-9738 (print), 1558-8238 (online)

Sign up for email alerts