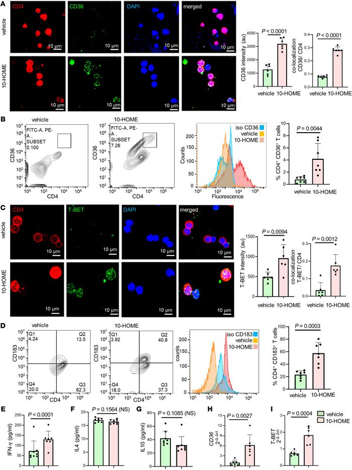
This study investigates a mechanistic link of bacterial biofilm–mediated host-pathogen interaction leading to immunological complications associated with breast implant illness (BII). Over 10 million women worldwide have breast implants. In recent years, women have described a constellation of immunological symptoms believed to be related to their breast implants. We report that periprosthetic breast tissue of participants with symptoms associated with BII had increased abundance of biofilm and biofilm-derived oxylipin 10-HOME compared with participants with implants who are without symptoms (non-BII) and participants without implants. S. epidermidis biofilm was observed to be higher in the BII group compared with the non-BII group and the normal tissue group. Oxylipin 10-HOME was found to be immunogenically capable of polarizing naive CD4+ T cells with a resulting Th1 subtype in vitro and in vivo. Consistently, an abundance of CD4+Th1 subtype was observed in the periprosthetic breast tissue and blood of people in the BII group. Mice injected with 10-HOME also had increased Th1 subtype in their blood, akin to patients with BII, and demonstrated fatigue-like symptoms. The identification of an oxylipin-mediated mechanism of immune activation induced by local bacterial biofilm provides insight into the possible pathogenesis of the implant-associated immune symptoms of BII.
Imran Khan, Robert E. Minto, Christine Kelley-Patteson, Kanhaiya Singh, Lava Timsina, Lily J. Suh, Ethan Rinne, Bruce W. Van Natta, Colby R. Neumann, Ganesh Mohan, Mary Lester, R. Jason VonDerHaar, Rana German, Natascia Marino, Aladdin H. Hassanein, Gayle M. Gordillo, Mark H. Kaplan, Chandan K. Sen, Marshall E. Kadin, Mithun Sinha
Oxylipin 10-HOME polarizes naive CD4+ T cells to Th1 subtype in vitro.
 
 
