Go to JCI Insight
  • About
  • Editors
  • Consulting Editors
  • For authors
  • Publication ethics
  • Publication alerts by email
  • Advertising
  • Job board
  • Contact
  • Clinical Research and Public Health
  • Current issue
  • Past issues
  • By specialty
    • COVID-19
    • Cardiology
    • Gastroenterology
    • Immunology
    • Metabolism
    • Nephrology
    • Neuroscience
    • Oncology
    • Pulmonology
    • Vascular biology
    • All ...
  • Videos
    • ASCI Milestone Awards
    • Video Abstracts
    • Conversations with Giants in Medicine
  • Reviews
    • View all reviews ...
    • Clinical innovation and scientific progress in GLP-1 medicine (Nov 2025)
    • Pancreatic Cancer (Jul 2025)
    • Complement Biology and Therapeutics (May 2025)
    • Evolving insights into MASLD and MASH pathogenesis and treatment (Apr 2025)
    • Microbiome in Health and Disease (Feb 2025)
    • Substance Use Disorders (Oct 2024)
    • Clonal Hematopoiesis (Oct 2024)
    • View all review series ...
  • Viewpoint
  • Collections
    • In-Press Preview
    • Clinical Research and Public Health
    • Research Letters
    • Letters to the Editor
    • Editorials
    • Commentaries
    • Editor's notes
    • Reviews
    • Viewpoints
    • 100th anniversary
    • Top read articles

  • Current issue
  • Past issues
  • Specialties
  • Reviews
  • Review series
  • ASCI Milestone Awards
  • Video Abstracts
  • Conversations with Giants in Medicine
  • In-Press Preview
  • Clinical Research and Public Health
  • Research Letters
  • Letters to the Editor
  • Editorials
  • Commentaries
  • Editor's notes
  • Reviews
  • Viewpoints
  • 100th anniversary
  • Top read articles
  • About
  • Editors
  • Consulting Editors
  • For authors
  • Publication ethics
  • Publication alerts by email
  • Advertising
  • Job board
  • Contact
1-Deoxynojirimycin promotes cardiac function and rescues mitochondrial cristae in mitochondrial hypertrophic cardiomyopathy
Qianqian Zhuang, Fengfeng Guo, Lei Fu, Yufei Dong, Shaofang Xie, Xue Ding, Shuangyi Hu, Xuanhao D. Zhou, Yangwei Jiang, Hui Zhou, Yue Qiu, Zhaoying Lei, Mengyao Li, Huajian Cai, Mingjie Fan, Lingjie Sang, Yong Fu, Dong Zhang, Aifu Lin, Xu Li, Tilo Kunath, Ruhong Zhou, Ping Liang, Zhong Liu, Qingfeng Yan
Qianqian Zhuang, Fengfeng Guo, Lei Fu, Yufei Dong, Shaofang Xie, Xue Ding, Shuangyi Hu, Xuanhao D. Zhou, Yangwei Jiang, Hui Zhou, Yue Qiu, Zhaoying Lei, Mengyao Li, Huajian Cai, Mingjie Fan, Lingjie Sang, Yong Fu, Dong Zhang, Aifu Lin, Xu Li, Tilo Kunath, Ruhong Zhou, Ping Liang, Zhong Liu, Qingfeng Yan
View: Text | PDF
Research Article Cardiology

1-Deoxynojirimycin promotes cardiac function and rescues mitochondrial cristae in mitochondrial hypertrophic cardiomyopathy

  • Text
  • PDF
Abstract

Hypertrophic cardiomyopathy (HCM) is the most prominent cause of sudden cardiac death in young people. Due to heterogeneity in clinical manifestations, conventional HCM drugs have limitations for mitochondrial hypertrophic cardiomyopathy. Discovering more effective compounds would be of substantial benefit for further elucidating the pathogenic mechanisms of HCM and treating patients with this condition. We previously reported the MT-RNR2 variant associated with HCM that results in mitochondrial dysfunction. Here, we screened a mitochondria-associated compound library by quantifying the mitochondrial membrane potential of HCM cybrids and the survival rate of HCM-induced pluripotent stem cell–derived cardiomyocytes (iPSC-CMs) in galactose media. 1-Deoxynojirimycin (DNJ) was identified to rescue mitochondrial function by targeting optic atrophy protein 1 (OPA1) to promote its oligomerization, leading to reconstruction of the mitochondrial cristae. DNJ treatment further recovered the physiological properties of HCM iPSC-CMs by improving Ca2+ homeostasis and electrophysiological properties. An angiotensin II-induced cardiac hypertrophy mouse model further verified the efficacy of DNJ in promoting cardiac mitochondrial function and alleviating cardiac hypertrophy in vivo. These results demonstrated that DNJ could be a potential mitochondrial rescue agent for mitochondrial hypertrophic cardiomyopathy. Our findings will help elucidate the mechanism of HCM and provide a potential therapeutic strategy.

Authors

Qianqian Zhuang, Fengfeng Guo, Lei Fu, Yufei Dong, Shaofang Xie, Xue Ding, Shuangyi Hu, Xuanhao D. Zhou, Yangwei Jiang, Hui Zhou, Yue Qiu, Zhaoying Lei, Mengyao Li, Huajian Cai, Mingjie Fan, Lingjie Sang, Yong Fu, Dong Zhang, Aifu Lin, Xu Li, Tilo Kunath, Ruhong Zhou, Ping Liang, Zhong Liu, Qingfeng Yan

×

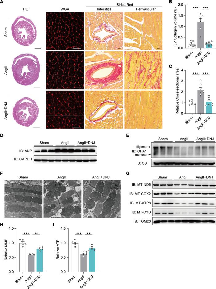
Figure 12

DNJ reverses AngII-induced mitochondrial dysfunction and cardiac hypertrophy.

Options: View larger image (or click on image) Download as PowerPoint
DNJ reverses AngII-induced mitochondrial dysfunction and cardiac hypertr...
(A) Representative images of H&E staining, wheat germ agglutinin (WGA) staining (cardiac hypertrophy), and Picrosirius red staining (fibrosis). Scale bar, 1,000 μm (HE); 30 μm (WGA); 20 μm (Sirus Red). (B) LV collagen volume was assessed and quantified. n = 7 biologically independent samples of cardiac mouse tissues. Values represent the mean ± SEM. 1-way ANOVA followed by Tukey’s test. ***P < 0.001. (C) Quantitative results of average cross-sectional areas. n = 7 biologically independent samples of cardiac mouse tissues. Values represent the mean ± SEM. 1-way ANOVA followed by Tukey’s test. ***P < 0.001. (D) Immunoblotting ANP protein levels in cardiac tissues. (E) Western blotting of mitochondrial OPA1 with EDC treatment in cardiac tissues of Sham, AngII, and AngII + DNJ groups. (F) Representative TEM recordings. Scale bar, 500 μm. (G) Immunoblotting mitochondrial electron transport chain complex subunits expression. (H and I) Cardiac cells were isolated from the cardiac tissues of each mouse, separately. Relative MMP and ATP levels were then measured. n = 5 biologically independent samples of cardiac mouse tissues. 1-way ANOVA followed by Tukey’s test. **P < 0.01, ***P < 0.001.

Copyright © 2026 American Society for Clinical Investigation
ISSN: 0021-9738 (print), 1558-8238 (online)

Sign up for email alerts